电脑桌面
添加小米粒文库到电脑桌面
安装后可以在桌面快捷访问

浆砌石质量标准要求

浆砌石质量标准要求_第1页
1/2
浆砌石质量标准要求_第2页
2/2
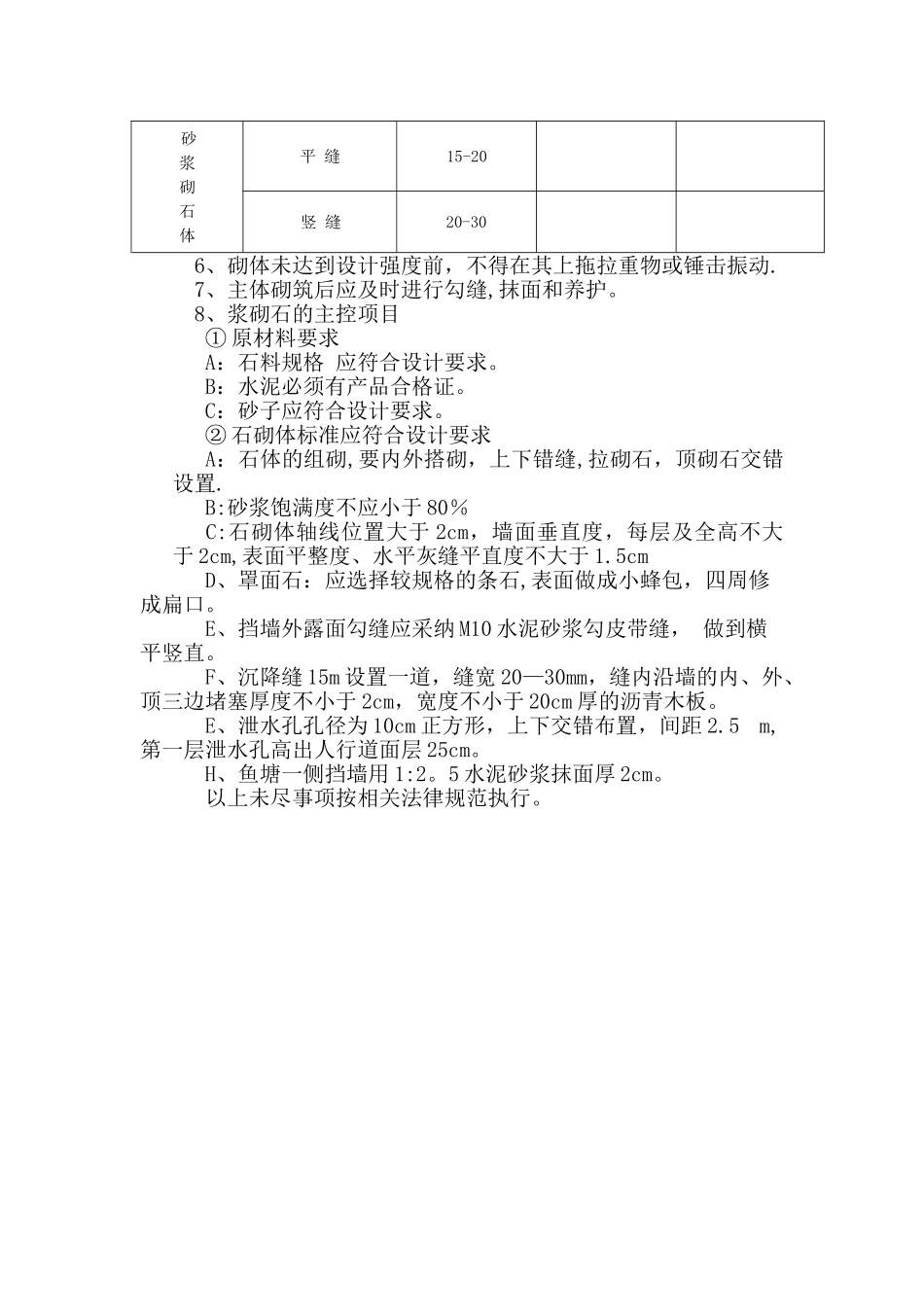
浆砌条石质量要求一、原材料质量标准1、水泥(1)、运至施工场地的水泥应有生产商的出厂合格证和品质试验报告。 (2)、凡受潮结块的水泥应经处理并检测合格后方可使用。2、砂子:砂粒应质地坚硬,表面清洁,含泥量不超过 2%。3、石料:石料的质地要求坚硬、耐风化、不得有剥落层或裂纹。石料的强度等级为 MU30。二、主体浆砌质量标准(一)基础处理,基底应平整、密实,承载力达到设计要求.土基开挖允许偏差对比表检测项目允许偏差(mm)检测方法基坑长度或宽度<5m—50 +100用尺度测中线向两边量5—10m-50 +150没边不少于 2 个点,每个基础不少于 5个点>10m—50 +200基坑(槽)底部高程—50 +100水准仪测量基坑(槽)底部平整度1002m 直尺量 (二)主体浆砌1、条石砌筑砂浆为 M7。5,施工前应对砂浆配合比进行测试确定,施工中应在施工现场随机取样抽检,结果应不低于 M7。5。2、砌筑前应放样立标,拉线砌筑。并应将石料清扫或清洗洁净保持石料、清洁、湿润。3、砂浆应随拌随用,常温拌成后应在 3-4 小时用完。如气温高于 30℃应在 2 小时内使用完。4、砌体应平整、平稳、密实。即平整指层平、石平、平稳指砌石稳固密实指坐浆满、灌浆实。砌缝应符合设计要求。(附砌缝宽度要求表)类 别砌缝宽度(mm)粗 料 石砂浆砌石体平 缝15-20竖 缝20-306、砌体未达到设计强度前,不得在其上拖拉重物或锤击振动.7、主体砌筑后应及时进行勾缝,抹面和养护。8、浆砌石的主控项目 ① 原材料要求 A:石料规格 应符合设计要求。 B:水泥必须有产品合格证。 C:砂子应符合设计要求。 ② 石砌体标准应符合设计要求 A:石体的组砌,要内外搭砌,上下错缝,拉砌石,顶砌石交错设置. B:砂浆饱满度不应小于 80% C:石砌体轴线位置大于 2cm,墙面垂直度,每层及全高不大于 2cm,表面平整度、水平灰缝平直度不大于 1.5cmD、罩面石:应选择较规格的条石,表面做成小蜂包,四周修成扁口。E、挡墙外露面勾缝应采纳 M10 水泥砂浆勾皮带缝, 做到横平竖直。F、沉降缝 15m 设置一道,缝宽 20—30mm,缝内沿墙的内、外、顶三边堵塞厚度不小于 2cm,宽度不小于 20cm 厚的沥青木板。E、泄水孔孔径为 10cm 正方形,上下交错布置,间距 2.5m,第一层泄水孔高出人行道面层 25cm。H、鱼塘一侧挡墙用 1:2。5 水泥砂浆抹面厚 2cm。以上未尽事项按相关法律规范执行。

1、当您付费下载文档后,您只拥有了使用权限,并不意味着购买了版权,文档只能用于自身使用,不得用于其他商业用途(如 [转卖]进行直接盈利或[编辑后售卖]进行间接盈利)。
2、本站所有内容均由合作方或网友上传,本站不对文档的完整性、权威性及其观点立场正确性做任何保证或承诺!文档内容仅供研究参考,付费前请自行鉴别。
3、如文档内容存在违规,或者侵犯商业秘密、侵犯著作权等,请点击“违规举报”。

碎片内容

浆砌石质量标准要求

您可能关注的文档

确认删除?
VIP
微信客服
  • 扫码咨询
会员Q群
  • 会员专属群点击这里加入QQ群
客服邮箱
回到顶部