电脑桌面
添加小米粒文库到电脑桌面
安装后可以在桌面快捷访问

消防工程师口诀汇总

消防工程师口诀汇总_第1页
1/4
消防工程师口诀汇总_第2页
2/4
消防工程师口诀汇总_第3页
3/4
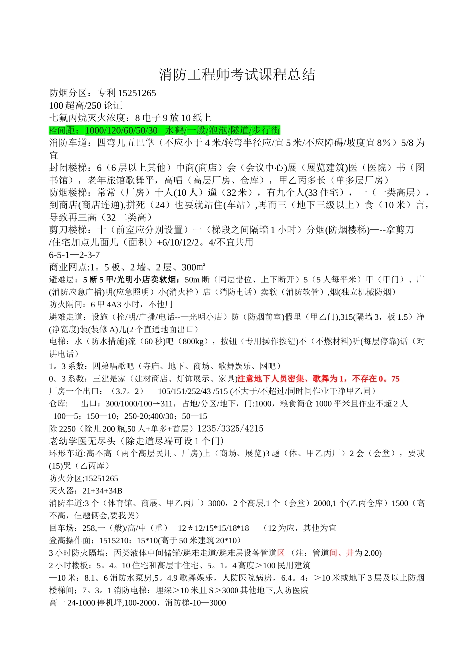
消防工程师考试课程总结防烟分区:专利 15251265100 超高/250 论证七氟丙烷灭火浓度:8 电子 9 放 10 纸上栓间距:1000/120/60/50/30 水鹤/一般/泡泡/隧道/步行街消防车道:四弯儿五巴掌(不应小于 4 米/转弯半径应/宜 5 米/不应障碍/坡度宜 8%)5/8 为宜封闭楼梯:6(6 层以上其他)中商(商店)会(会议中心)展(展览建筑)医(医院)书(图书馆),老年旅馆歌舞平,高唱(高层厂房、仓库),甲乙丙多长(单多层厂房)防烟楼梯:常常(厂房)十人(10 人)遛(32 米),有九个人(33 住宅),一(一类高层),到商店(商店连通),拼死(24)也要就站住(车站),再而三(地下三级以上)食(10 米)言,导致再三高(32 二类高)剪刀楼梯:十(前室应分别设置)一(梯段之间隔墙 1 小时)分烟(防烟楼梯)—--拿剪刀/住宅加点儿面儿(面积)+6/10/12/2。4/不宜共用6-5-1—2-3-7商业网点:1。5 板、2 墙、2 层、300㎡避难层:5 断 5 甲/光明小店卖软烟:50m 断(同层错位、上下断开)5(5 人每平米)甲(甲门)、广(消防应急广播)明(应急照明)小(消火栓)店(消防电话)卖软(消防软管),烟(独立机械防烟)防火隔间:6 甲 4A3 小时,不他用避难走道:设施(栓/明/广播/电话--—光明小店)防(防烟前室)假里(甲乙门),315(隔墙 3,板 1.5)净(净宽度)装(装修 A)儿(2 个直通地面出口)电梯:水(防水措施)流(60 秒)吧(800kg),按钮(专用操作按钮)不(不燃材料)听(每层停靠)话(对讲电话)1。3 系数:四弟唱歌吧(寺庙、地下、商场、歌舞娱乐、网吧)0。3 系数:三建是家(建材商店、灯饰展示、家具)注意地下人员密集、歌舞为 1,不存在 0。75厂房一个出口:(3.7。2) 105/151/252/43 /515 (不大于/不超过/同时间作业干净甲乙同) 仓库: 出口:300/1000/100→311,占地/分区/地下,门:1000,粮食筒仓 1000 平米且作业不超 2 人 100—5;150—10;250-20;400/30;50—15除 2250(除儿 200 瓶,50 人+单多+首层)1235/3325/4215老幼学医无尽头(除走道尽端可设 1 个门)环形车道:高不高(两个高层民用、厂房)上(商场、展览)3 题(体、甲乙丙厂)2 会(会堂),要我(15)哭(乙丙库)防火分区;15251265灭火器:21+34+34B消防车道:3 个(体育馆、商展、甲乙丙厂)3000,2 个高层,1 个(会堂)2000,1 个(乙丙仓库)1500(高不高,仨题俩会,要我哭)回车场:258,一(般)/高/中(重) 12*12/15*...

1、当您付费下载文档后,您只拥有了使用权限,并不意味着购买了版权,文档只能用于自身使用,不得用于其他商业用途(如 [转卖]进行直接盈利或[编辑后售卖]进行间接盈利)。
2、本站所有内容均由合作方或网友上传,本站不对文档的完整性、权威性及其观点立场正确性做任何保证或承诺!文档内容仅供研究参考,付费前请自行鉴别。
3、如文档内容存在违规,或者侵犯商业秘密、侵犯著作权等,请点击“违规举报”。

碎片内容

消防工程师口诀汇总

确认删除?
VIP
微信客服
  • 扫码咨询
会员Q群
  • 会员专属群点击这里加入QQ群
客服邮箱
回到顶部