电脑桌面
添加小米粒文库到电脑桌面
安装后可以在桌面快捷访问

燃气锅炉燃烧器常见故障及解决方法

燃气锅炉燃烧器常见故障及解决方法_第1页
1/9
燃气锅炉燃烧器常见故障及解决方法_第2页
2/9
燃气锅炉燃烧器常见故障及解决方法_第3页
3/9
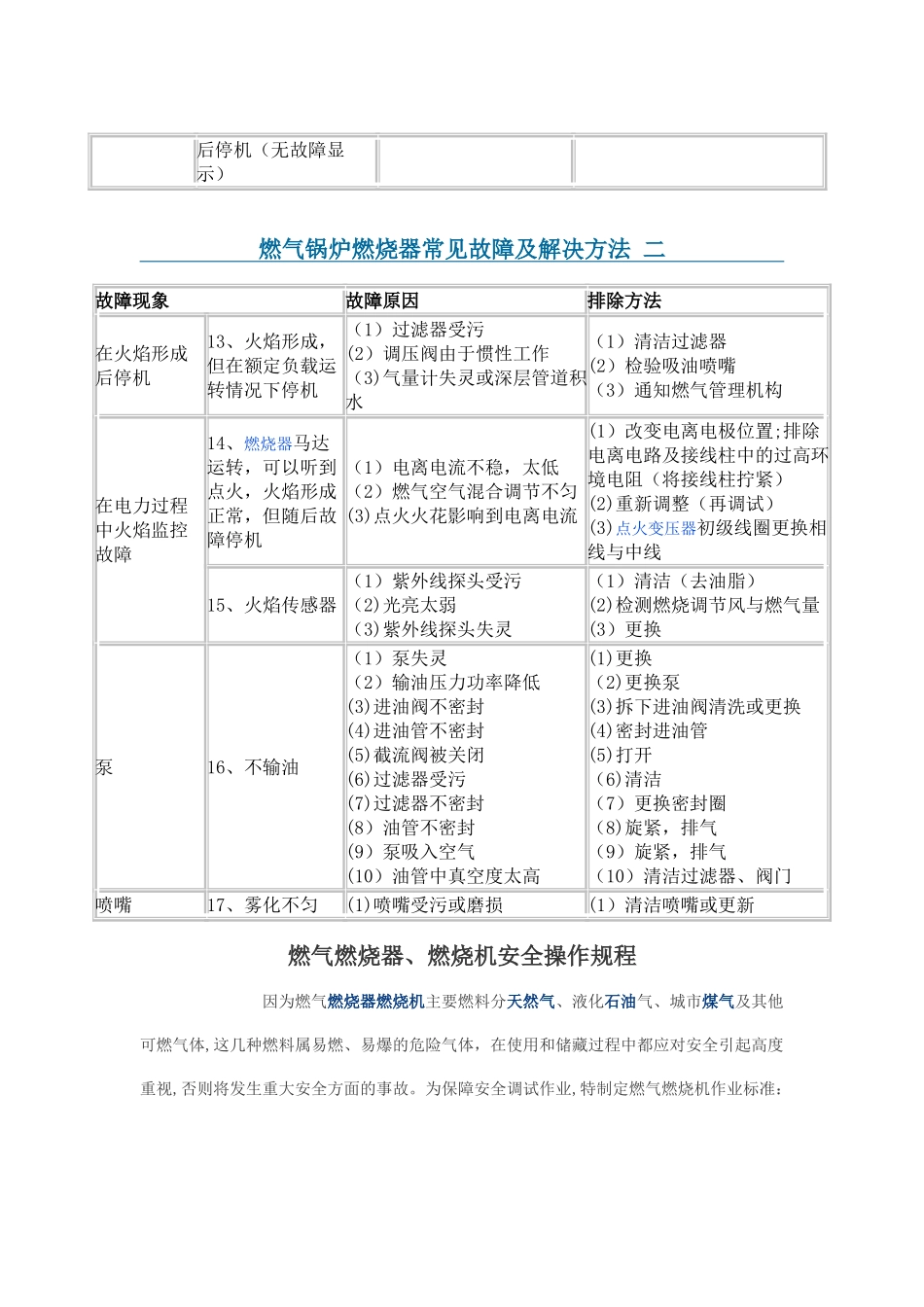
燃气锅炉燃烧器常见故障及解决方法 一故障现象故障原因排除措施1、接通电源,按启动、电机不转(1)气压不足锁定(2)电磁阀不严,接头处漏气,检查锁定(3)热继电器开路(4)条件回路至少有一个不成立(水位、压力、温度以及程控器是否通电起动)(1)调整气压至规定值(2)清理或修理电磁阀管道接头(3)按复位检查元件是否损坏以及电机电流(4)检查水位、压力、温度是否超限2、启动后前吹扫正常,精品文档,超值下载但点不着火(1)电火气量不足(2)电磁阀不工作(主阀、点火阀)(3)电磁阀烧坏(4)气压不稳定(5)风量太大(1)检查线路并修复(2)换新(3)调整气压至规定值(4)减小配风,减小风门开度3、点不着火,气压正常,电有不打火(1)点火变压器烧坏(2)高压线损坏或脱落(3)间隙过大或过小,点火棒位置相对尺寸(4)电极破裂或与地短路(5)间距不合适(1)换新(2)重新安装或换新(3)重新调整(4)重新安装或换新(5)重新调整4、点着后 5ˋS 后熄火(1)气压不足,压降太大,供气流量偏小(2)风量太小,燃烧不充分,烟色较浓(3)风量太大,出现白气(1)重新调整气压,清理滤网(2)重新调整(30 重新调整5、冒白烟(1)风量太小(2)空气湿度太大(3)排烟温度较低(1)调小风门(2)适当减小风量,提高进风温度(3)实行措施,提高排烟温度6、烟囱滴水(1)环境温度较低(2)小火燃烧过程较多(3)燃气含氢量高,过氧量大生成水(4)烟囱较长(5)排烟温度较低(1)减小配风量(2)降低烟囱高度(3)提高炉温★风门在控制状态下停机风门位置开关信号没有反馈到程序信号检查风门接线是否松动或开关是否失灵 表:2故障现象故障原因排除措施一般故障7、燃烧器马达不转(1)没有电压(2)保险丝损坏(3)马达失灵(4)控制电路中断(5)燃气输送中断(6)控制失灵(7)接触器不动作(8)热继电器损坏(1)接上电路(2)更换(3)修理(4)寻找断开点,接触或断开调节器或监控器(5)打开球阀,在长时间燃气量不足的情况下,通知燃气管理机构(6)更换(7)手动复位检验(8)更换热继电器空气量不足8、燃烧器马达运转,但在预吹扫后停机燃烧器马达运转,但大约 20 秒后停机(只对带有密封检验装置的设备而言)(1)空气压力开关失灵(2)压力开关受污,管道堵塞(3)电磁阀不密封(1)更换(2)清洁(3)排除不密封的情况9、燃烧器马达运转,但在 10 秒后在预吹扫状态中停机(1)压力开关触点没有接在运转位置(空气压力太小)(2)鼓风机受污,热继动作(3)燃烧器马达旋转方向错误(1)正确...

1、当您付费下载文档后,您只拥有了使用权限,并不意味着购买了版权,文档只能用于自身使用,不得用于其他商业用途(如 [转卖]进行直接盈利或[编辑后售卖]进行间接盈利)。
2、本站所有内容均由合作方或网友上传,本站不对文档的完整性、权威性及其观点立场正确性做任何保证或承诺!文档内容仅供研究参考,付费前请自行鉴别。
3、如文档内容存在违规,或者侵犯商业秘密、侵犯著作权等,请点击“违规举报”。

碎片内容

燃气锅炉燃烧器常见故障及解决方法

领读文化+ 关注
实名认证
内容提供者

传播文化,铸就未来

确认删除?
VIP
微信客服
  • 扫码咨询
会员Q群
  • 会员专属群点击这里加入QQ群
客服邮箱
回到顶部