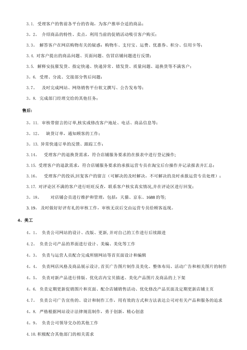
电脑桌面
添加小米粒文库到电脑桌面
安装后可以在桌面快捷访问

电商线上运营部门制度

电商线上运营部门制度_第1页
1/7
电商线上运营部门制度_第2页
2/7
电商线上运营部门制度_第3页
3/7
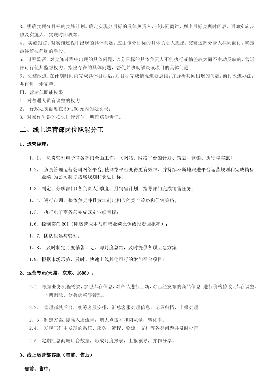
总则第一条 为了进一步加强公司线上平台的管理与维护,充分发挥网站的作用,促进公司内外部信息沟通与沟通,及时掌握市场信息,拓展经营视野,提高经营管理水平,扩大公司对外知名度,提升公司外部形象,制定本规定。第二条 本制度适用于公司全体线上员工。第三条 本制度包括总则,管理架构,职能分工,线上运营部运营流程图,客服管理制度,美工管理制度,仓储管理制度 一、线上运营部组织管理架构部门职责:Ⅰ、线上营运部的定位线上营运部作为一个综合职能部门,对公司线上第三方平台经营管理的全过程进行计划执行和控制。Ⅱ、线上营运部行使职权的工作步骤:1。 提出具体工作目标。(包括公司长期进展目标的制订,战略方向的确定和短期目标的制订)。2。 制订实现目标的具体手段和办法。客服(售前、售后)美工运营专员文案客服兼编辑线上运营部部门制度编 制: 朱慧佳 批 准: 线上运营经理3. 明确实现分目标的实施计划。确定实现分目标的具体负责人,并共同商讨,列出目标实现时间表,明确实施步骤及实施人、实现时间段等。4。 实施跟踪。对实施过程中出现的具体问题,应由该分目标的具体负责人提出,交营运部分管人共同商讨,确定最终解决问题的手段。5. 过程监督。对实施过程中出现的具体问题,该分目标的具体负责人不能执行或偏差较大而不主动反映的,营运部可行使其监督权力,指出存在的具体问题,督促并协助解决该项目的具体问题.6。 总结改进。在计划时间内完成具体目标后,对目标完成情况进行总结,并分析其间出现的问题,商讨改进办法,并作进一步完善。Ⅲ、营运部职能权限1. 对普通人员有调整的权力;2。 行政处罚额度在 50-200 元内的处罚权;3. 对操作失误的损失进行评估,明确赔偿责任。二、线上运营部岗位职能分工1、运营经理:1。1。 负责管理电子商务部门全面工作;(网站、网络平台的计划、策划、营销、执行与实施) 1.2。 负责管理运营公司网络平台,使网络平台变得更有效率、并持续不断地跟进平台运营规则和完成销售业绩,为公司制订战略规划和长远目标; 1.3. 制定、分解部门(各负责人)季度、月销售计划,指导部门完成销售任务;1。4. 进行市调,整体负责并且参加制定相应的竞合策略和促销策略;1.5。 执行电子商务部完成既定业绩目标;1.6. 控制部门 ROI(即运营成本与销售业绩比例或投资回报率);1。7. 团队组建与管理;1。8。 及时制定月度销售计划。与月度总结,及时提供各项应急方案;1.9....

1、当您付费下载文档后,您只拥有了使用权限,并不意味着购买了版权,文档只能用于自身使用,不得用于其他商业用途(如 [转卖]进行直接盈利或[编辑后售卖]进行间接盈利)。
2、本站所有内容均由合作方或网友上传,本站不对文档的完整性、权威性及其观点立场正确性做任何保证或承诺!文档内容仅供研究参考,付费前请自行鉴别。
3、如文档内容存在违规,或者侵犯商业秘密、侵犯著作权等,请点击“违规举报”。

碎片内容

电商线上运营部门制度

确认删除?
VIP
微信客服
  • 扫码咨询
会员Q群
  • 会员专属群点击这里加入QQ群
客服邮箱
回到顶部