电脑桌面
添加小米粒文库到电脑桌面
安装后可以在桌面快捷访问

电梯临时使用协议

电梯临时使用协议_第1页
1/3
电梯临时使用协议_第2页
2/3
电梯临时使用协议_第3页
3/3
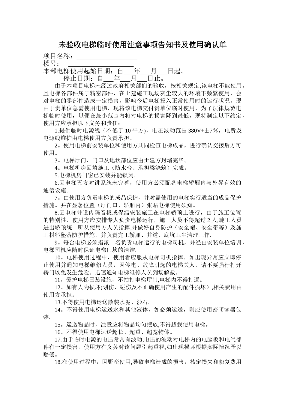
未验收电梯临时使用注意事项告知书及使用确认单项目名称: 楼号: 本部电梯使用起始日期:自 年 月 日起。 停止日期:自 年 月 日止。由于本项目电梯未经过政府相关部们的验收,按相关规定,该电梯不能使用。且电梯各部件属于精密部件,在土建施工现场灰尘较大的环境下频繁使用,会对电梯的零部件造成一定损害,影响今后电梯投入正常使用时的运行状况。现由于贵单位急需使用电梯,现将该电梯交付贵单位临时使用,为了法律规范电梯临时使用,以便在最小范围内将对电梯的损害降到最低,现特制定以下约定,使用方应承担以下义务和责任:1.提供临时电源线(不低于 10 平方),电压波动范围 380V+±7%,电费及电源线维护由电梯使用方负责承担。2。使用电梯前安装单位和使用方共同检查电梯成品,进行确认交接后方可使用。3。电梯厅门、门口及地坎部位应由土建方封堵完毕。4。电梯机房回填施工(防水台、承担梁浇筑)完成。5.电梯机房门窗已安装并能锁闭.6.因电梯五方对讲系统未完善,使用方必须配备电梯轿厢内与外界有效的通信设施。7。由使用方负责电梯的成品保护,并对需使用的电梯实行适当的成品保护措施。并在显著位置(厅门口、轿厢内)张贴电梯使用须知。8.因电梯井道内隔音板或保温安装施工在电梯轿顶上进行,由于施工位置的特别性,使用方应安排专人负责电梯运行,施工人员不得超过 2 人,施工人员进出轿顶统一听从使用方人员指挥,并做好自身防护(安全帽、安全带等)及施工材料坠落防护措施,并负责完工轿厢、井道、底坑卫生清理工作.9。每台电梯必须指派一名负责电梯运行的电梯司机,并经由安装单位培训,电梯司机应随时保证电梯门坎的清洁.10。电梯使用过程中,使用者应服从电梯司机指挥。如出现异常应立即停止使用并通知电梯维修人员,因停电、故障引起的电梯关人,请不要强行打开轿门以免发生危险。迅速通知电梯维修人员到场解救。11。爱护电梯已装设施,不拍打电梯厅门,电梯内不得打逗。12。如有人为损坏(划伤、碰伤及不正确使用产生的配件损坏),相关费用由使用方承担。13.不得使用电梯运送散装水泥、沙石.14。不得使用电梯运送水和其他液体,如必须运送,则应使用密闭容器包装.15。运送物品时,注意应将物品均匀摆放,不得超载使用电梯。16。不得使用电梯运送超长、超重、超宽物体。17.由于临时电源的电压常常有波动,电压的波动对电梯内的电脑板和电气部件有一定损害,使用方有义务对该问题引起重视,如出现损坏根据实际情况予...

1、当您付费下载文档后,您只拥有了使用权限,并不意味着购买了版权,文档只能用于自身使用,不得用于其他商业用途(如 [转卖]进行直接盈利或[编辑后售卖]进行间接盈利)。
2、本站所有内容均由合作方或网友上传,本站不对文档的完整性、权威性及其观点立场正确性做任何保证或承诺!文档内容仅供研究参考,付费前请自行鉴别。
3、如文档内容存在违规,或者侵犯商业秘密、侵犯著作权等,请点击“违规举报”。

碎片内容

电梯临时使用协议

您可能关注的文档

确认删除?
VIP
微信客服
  • 扫码咨询
会员Q群
  • 会员专属群点击这里加入QQ群
客服邮箱
回到顶部