电脑桌面
添加小米粒文库到电脑桌面
安装后可以在桌面快捷访问

租房合同(中介版)

租房合同(中介版)_第1页
1/1
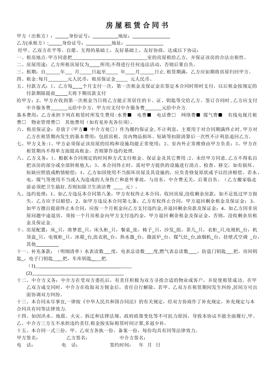
房 屋 租 赁 合 同 书甲方(出租方): 身份证号: 地址: 乙方(承租方): 身份证号: 地址: 经甲、乙双方在平等、自愿、互得的基础上,友好基础上,友好协商,达成以下协议:一、租房地点:甲方同意把 室的房屋租给乙方,并保证该房的合法出租性。二、房屋用途:乙方所租房屋仅为 所用;不得进行任何违法活动,否则后果自负。三、租期:自 年 月 日起至 年 月 日止.租赁期满,乙方应如期将房屋归回甲方。四、租金:每月 元人民币,租房保证金 元人民币。五、付款方式:1、乙方每_ _个月支付一次,第一次租金及保证金在签定本合同时即时支付,以后租金按规定的付款期限提前_ _天将下期房款支付给甲方;2、甲方在收到第一次租金当日将乙方能正常居住的卡、证、钥匙等交给乙方。签订合同时 ,乙方应支付中介服务费 元给中介方,甲方应支付中介服务费 元给中介方.基本费用:乙方承担下列在租赁时所发生费用:水费■ 电费■ 电话费□ 网络费■ 煤气费■ 有线电视月租费□ 物业管理费□ 其他费用(如有见补充各位项)。六、租房保证金:存放于(甲方■ 中介方处□)作为履约保证金,不计利息,主要用于对合同期满终止时,甲方对乙方在租赁期内发生的基本费用:包括房租、房内物品损坏、短缺等扣除清算后一次性不计利息退回乙方。七、甲方义务:1、甲方必须保证该房屋的结构和设施均能正常使用;2、室内外正常维修由甲方负责;3、甲方在租赁期内不得单方面提高租金,否则算作违约处理.八、乙方义务:1、根据本合同规定的时间和方式支付租金、保证金及其它费用;2、未经甲方同意,乙方不得私自把该房的部分或全部转租他人;3、本合同终止时,需对甲方提供的设施进行清点、检查、移交,如有损坏、短缺应照值或酌情赔偿;4、乙方如因使用不当损坏房屋及其设施的,应负责修复原状或予以经济赔偿。若水,电,煤气等使用不当或人为造成的人身伤亡和意外事故,与房东,中介费无关,后果自负。(乙方搬家临走前必须把卫生搞好,否则扣除卫生清洁费 元)。九、违约处理:1、如乙方违反本合同第八条,甲方有权终止本合同,收回房屋,没收剩余房款,如不足低过甲方损失,乙方应予以赔偿;2、如甲方违反本合同第七条,乙方有权终止合同,甲方退回剩余租金及保证金;3、如甲方擅自提前终止本合同,应按一个月租金向乙方支付违约金,并退回剩余房款及保证金;4、如乙方因非房屋问题中途退房,须按一个月房租金向甲方支付违约金,甲方退回剩余租金...

1、当您付费下载文档后,您只拥有了使用权限,并不意味着购买了版权,文档只能用于自身使用,不得用于其他商业用途(如 [转卖]进行直接盈利或[编辑后售卖]进行间接盈利)。
2、本站所有内容均由合作方或网友上传,本站不对文档的完整性、权威性及其观点立场正确性做任何保证或承诺!文档内容仅供研究参考,付费前请自行鉴别。
3、如文档内容存在违规,或者侵犯商业秘密、侵犯著作权等,请点击“违规举报”。

碎片内容

租房合同(中介版)

确认删除?
VIP
微信客服
  • 扫码咨询
会员Q群
  • 会员专属群点击这里加入QQ群
客服邮箱
回到顶部