电脑桌面
添加小米粒文库到电脑桌面
安装后可以在桌面快捷访问

积极分子培训试题及答案VIP专享

积极分子培训试题及答案_第1页
1/7
积极分子培训试题及答案_第2页
2/7
积极分子培训试题及答案_第3页
3/7
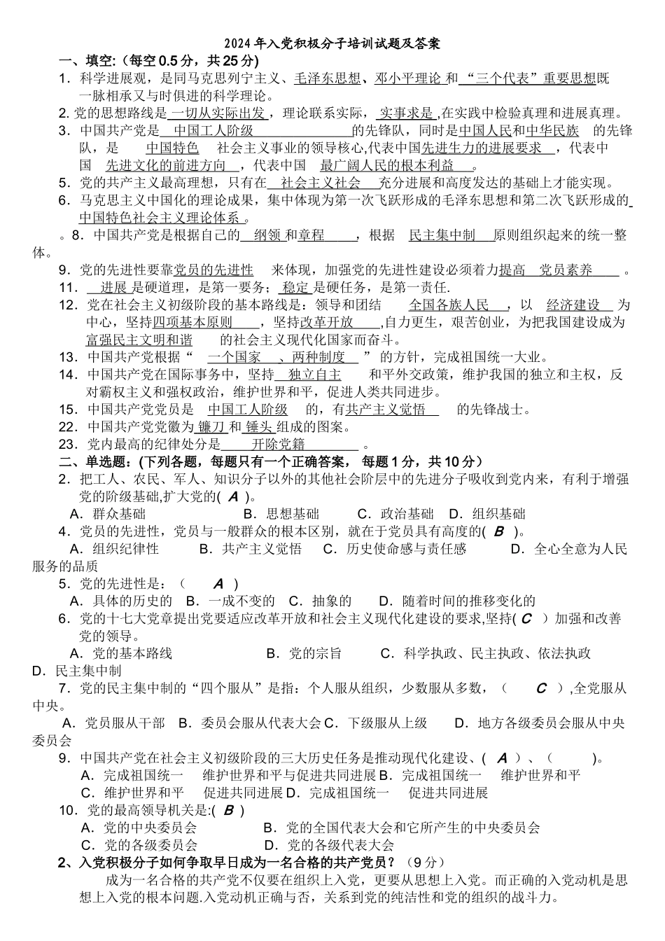
2024 年入党积极分子培训试题及答案一、填空:(每空 0.5 分,共 25 分) 1.科学进展观,是同马克思列宁主义、毛泽东思想、邓小平理论 和 “三个代表”重要思想 既 一脉相承又与时俱进的科学理论。2. 党的思想路线是 一切从实际出发 ,理论联系实际, 实事求是 ,在实践中检验真理和进展真理。3.中国共产党是 中国工人阶级 的先锋队,同时是中国人民和中华民族 的先锋队,是 中国特色 社会主义事业的领导核心,代表中国先进生力的进展要求 ,代表中国 先进文化的前进方向 ,代表中国 最广阔人民的根本利益 。5.党的共产主义最高理想,只有在 社会主义社会 充分进展和高度发达的基础上才能实现。6.马克思主义中国化的理论成果,集中体现为第一次飞跃形成的毛泽东思想和第二次飞跃形成的 中国特色社会主义理论体系 。。8.中国共产党是根据自己的 纲领 和章程 ,根据 民主集中制 原则组织起来的统一整体。9.党的先进性要靠党员的先进性 来体现,加强党的先进性建设必须着力提高 党员素养 。11. 进展 是硬道理,是第一要务; 稳定 是硬任务,是第一责任.12.党在社会主义初级阶段的基本路线是:领导和团结 全国各族人民 ,以 经济建设 为中心,坚持四项基本原则 ,坚持改革开放 ,自力更生,艰苦创业,为把我国建设成为富强民主文明和谐 的社会主义现代化国家而奋斗。13.中国共产党根据“ 一个国家 、两种制度 ” 的方针,完成祖国统一大业。14.中国共产党在国际事务中,坚持 独立自主 和平外交政策,维护我国的独立和主权,反对霸权主义和强权政治,维护世界和平,促进人类共同进步。15.中国共产党党员是 中国工人阶级 的,有共产主义觉悟 的先锋战士。22.中国共产党党徽为 镰刀 和 锤头 组成的图案。23.党内最高的纪律处分是 开除党籍 。二、单选题:(下列各题,每题只有一个正确答案, 每题 1 分,共 10 分)2.把工人、农民、军人、知识分子以外的其他社会阶层中的先进分子吸收到党内来,有利于增强党的阶级基础,扩大党的( A )。 A.群众基础 B.思想基础 C.政治基础 D.组织基础4.党员的先进性,党员与一般群众的根本区别,就在于党员具有高度的( B )。 A.组织纪律性 B.共产主义觉悟 C.历史使命感与责任感 D.全心全意为人民服务的品质5.党的先进性是:( A ) A.具体的历史的 B.一成不变的 C.抽象的 D.随着时间的推移变化的6.党的十七...

1、当您付费下载文档后,您只拥有了使用权限,并不意味着购买了版权,文档只能用于自身使用,不得用于其他商业用途(如 [转卖]进行直接盈利或[编辑后售卖]进行间接盈利)。
2、本站所有内容均由合作方或网友上传,本站不对文档的完整性、权威性及其观点立场正确性做任何保证或承诺!文档内容仅供研究参考,付费前请自行鉴别。
3、如文档内容存在违规,或者侵犯商业秘密、侵犯著作权等,请点击“违规举报”。

碎片内容

积极分子培训试题及答案

确认删除?
VIP
微信客服
  • 扫码咨询
会员Q群
  • 会员专属群点击这里加入QQ群
客服邮箱
回到顶部