电脑桌面
添加小米粒文库到电脑桌面
安装后可以在桌面快捷访问

程序文件------样品管理控制程序

程序文件------样品管理控制程序_第1页
1/6
程序文件------样品管理控制程序_第2页
2/6
程序文件------样品管理控制程序_第3页
3/6
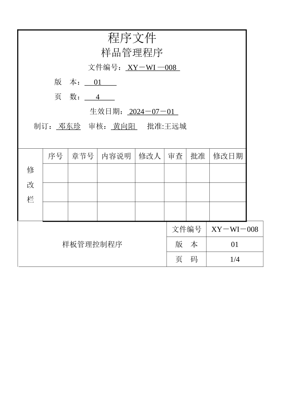
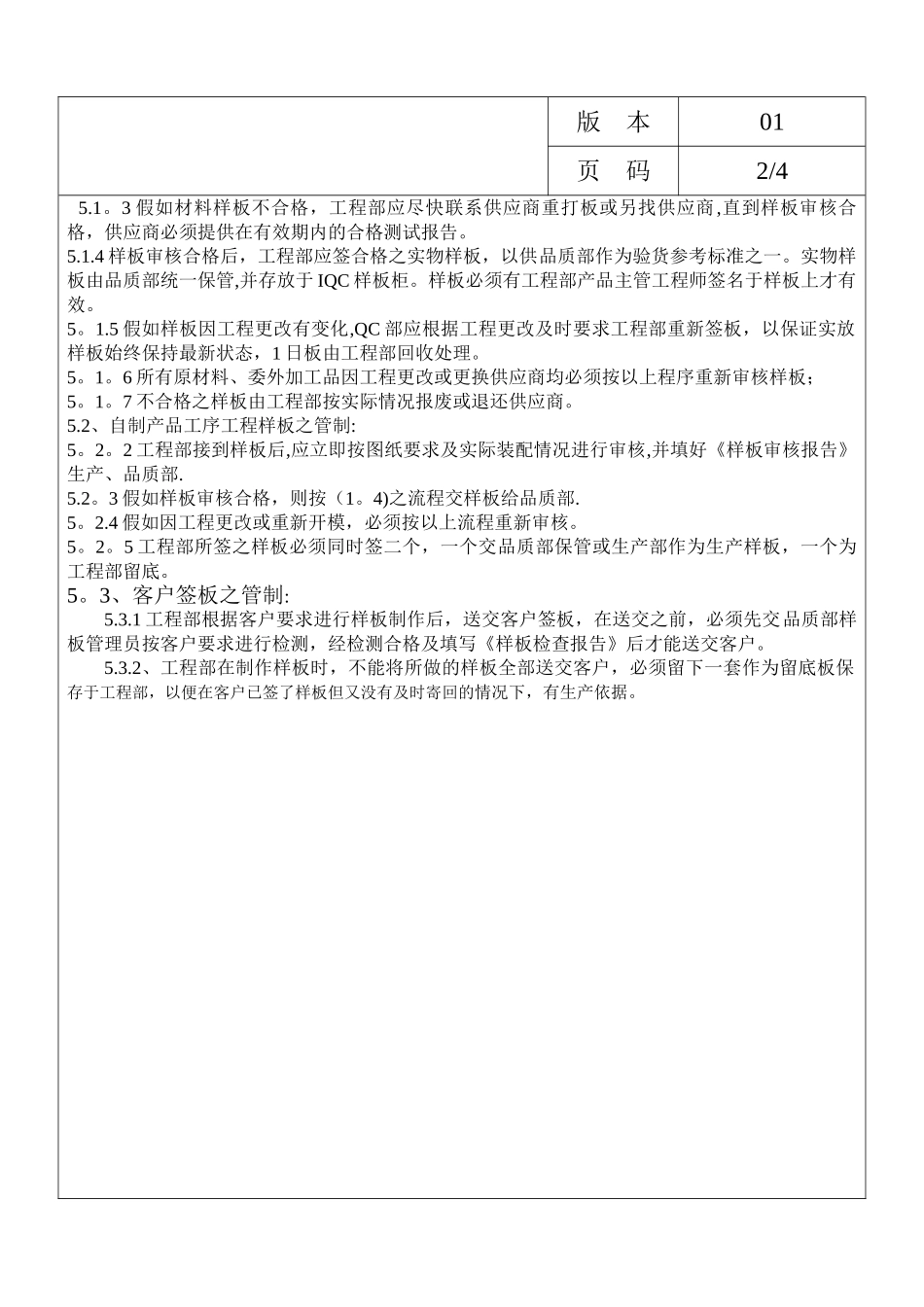
程序文件样品管理程序文件编号: XY - WI — 008 版 本: 01 页 数: 4 生效日期: 2024 - 07 - 01 制订: 邓东珍 审核: 黄向阳 批准:王远城修改栏序号章节号内容说明修改人审查批准修改日期样板管理控制程序文件编号XY-WI-008版 本01页 码1/4一、 目 的: 1.1、法律规范样板确认流程: 1.2、加强样板管理,法律规范样板借用手续,使其更好地为生产服务; 1.3、为生产部生产样板、工程部签发生产样板、客户验货提供可靠依据。二、 适用范围: 2。1、本厂所有产品之工序工程样板; 2。2、本厂所有成品之工程样板; 2。3、所有本厂产品之客户签板 定 义:3.1、工程签板:由工程部工程师签发的,供 QC 及生产部门检验、及生产时作为依据参照的某款产品的被认可的实物标准; 3.2、原板:由客户提供的原始样板; 3。3、客签板:由本厂生产,客户认可并签名之样板;三、 职责:4.1、工程部:接收客户的打样信息,并按客户要求制作样板;负责原材料打样、送样给外发厂商并签发外购物件之样板;负责签发所有生产样板: 4.2 业务部负责将样品送客户确认:4。3 品质部:负责所有样板的保管及办理有关借用手续。 负责检查工程部准备送交客户签核之样板的质量。五、 程序内容:5.1、原材料、委外加工品工程样板之管制:5.1。1 工程部在制程中所需的原材料及委外加工之样板:由工程根据客户要求交给采购联系外协供应商打板,供应商必须提供在有效期内的测试合格报告方能接受原材料。 5.1。2 工程部收到样板后应尽快进行审核,并填写《样板审核报告书》之相关内容发放给QC 部;样板管理控制程序文件编号XY——-WI-008版 本01页 码2/4 5.1。3 假如材料样板不合格,工程部应尽快联系供应商重打板或另找供应商,直到样板审核合格,供应商必须提供在有效期内的合格测试报告。5.1.4 样板审核合格后,工程部应签合格之实物样板,以供品质部作为验货参考标准之一。实物样板由品质部统一保管,并存放于 IQC 样板柜。样板必须有工程部产品主管工程师签名于样板上才有效。5。1.5 假如样板因工程更改有变化,QC 部应根据工程更改及时要求工程部重新签板,以保证实放样板始终保持最新状态,1 日板由工程部回收处理。5。1。6 所有原材料、委外加工品因工程更改或更换供应商均必须按以上程序重新审核样板;5。1。7 不合格之样板由工程部按实际情况报废或退还供应商。5.2、自制产品工序工程样板之管制:5。2。2 工...

1、当您付费下载文档后,您只拥有了使用权限,并不意味着购买了版权,文档只能用于自身使用,不得用于其他商业用途(如 [转卖]进行直接盈利或[编辑后售卖]进行间接盈利)。
2、本站所有内容均由合作方或网友上传,本站不对文档的完整性、权威性及其观点立场正确性做任何保证或承诺!文档内容仅供研究参考,付费前请自行鉴别。
3、如文档内容存在违规,或者侵犯商业秘密、侵犯著作权等,请点击“违规举报”。

碎片内容

程序文件------样品管理控制程序

您可能关注的文档

文旅传媒+ 关注
实名认证
内容提供者

传播文化,成就未来

确认删除?
VIP
微信客服
  • 扫码咨询
会员Q群
  • 会员专属群点击这里加入QQ群
客服邮箱
回到顶部