电脑桌面
添加小米粒文库到电脑桌面
安装后可以在桌面快捷访问

美发店员工规章制度

美发店员工规章制度_第1页
1/15
美发店员工规章制度_第2页
2/15
美发店员工规章制度_第3页
3/15
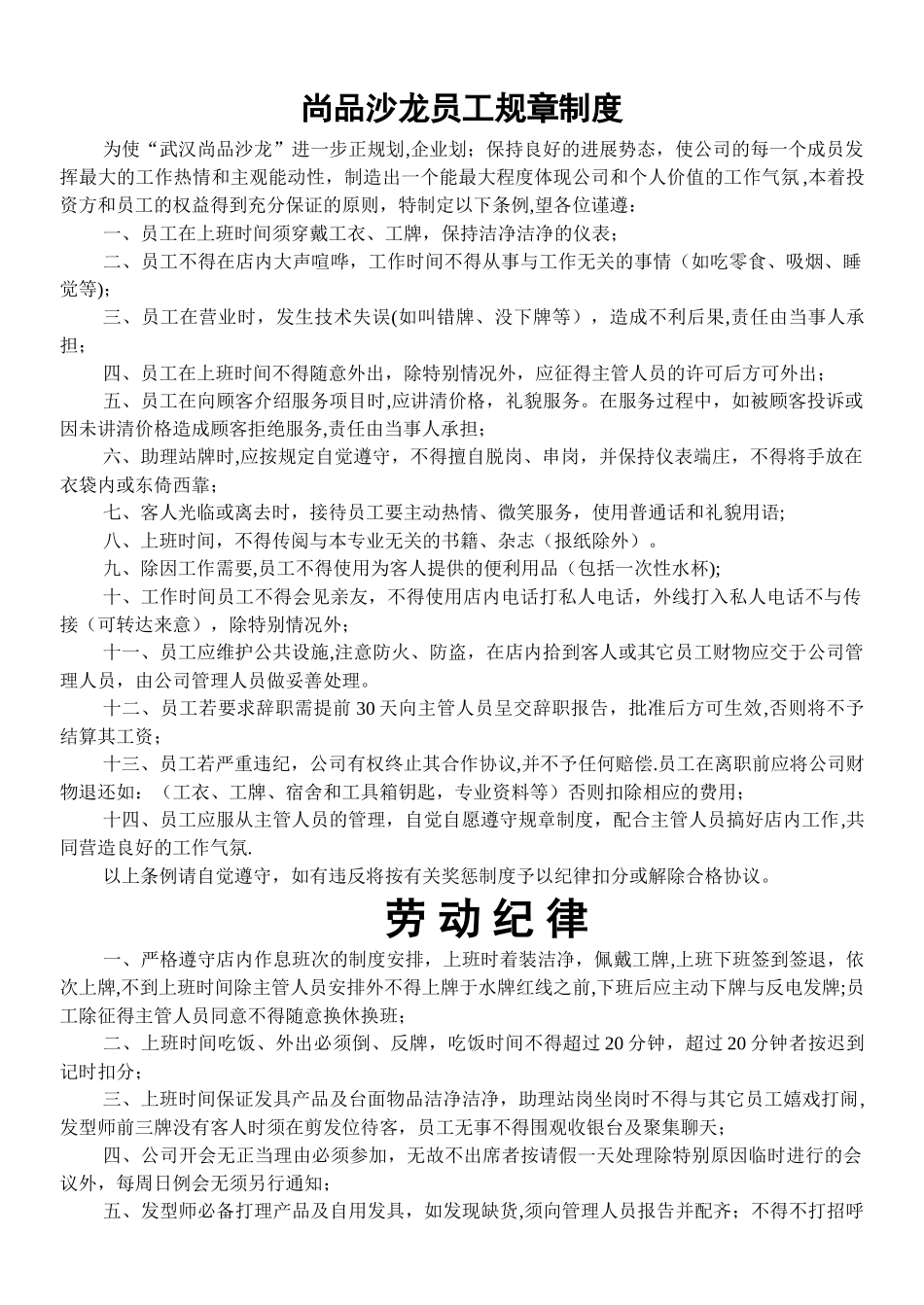
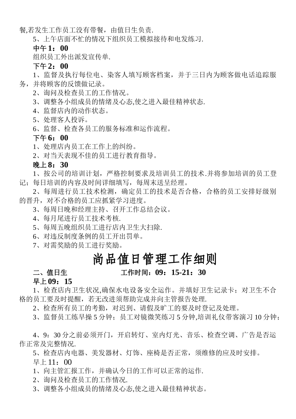
尚品沙龙员工规章制度为使“武汉尚品沙龙”进一步正规划,企业划;保持良好的进展势态,使公司的每一个成员发挥最大的工作热情和主观能动性,制造出一个能最大程度体现公司和个人价值的工作气氛 ,本着投资方和员工的权益得到充分保证的原则,特制定以下条例,望各位谨遵:一、员工在上班时间须穿戴工衣、工牌,保持洁净洁净的仪表;二、员工不得在店内大声喧哗,工作时间不得从事与工作无关的事情(如吃零食、吸烟、睡觉等);三、员工在营业时,发生技术失误(如叫错牌、没下牌等),造成不利后果,责任由当事人承担;四、员工在上班时间不得随意外出,除特别情况外,应征得主管人员的许可后方可外出;五、员工在向顾客介绍服务项目时,应讲清价格,礼貌服务。在服务过程中,如被顾客投诉或因未讲清价格造成顾客拒绝服务,责任由当事人承担;六、助理站牌时,应按规定自觉遵守,不得擅自脱岗、串岗,并保持仪表端庄,不得将手放在衣袋内或东倚西靠;七、客人光临或离去时,接待员工要主动热情、微笑服务,使用普通话和礼貌用语;八、上班时间,不得传阅与本专业无关的书籍、杂志(报纸除外)。九、除因工作需要,员工不得使用为客人提供的便利用品(包括一次性水杯);十、工作时间员工不得会见亲友,不得使用店内电话打私人电话,外线打入私人电话不与传接(可转达来意),除特别情况外;十一、员工应维护公共设施,注意防火、防盗,在店内拾到客人或其它员工财物应交于公司管理人员,由公司管理人员做妥善处理。十二、员工若要求辞职需提前 30 天向主管人员呈交辞职报告,批准后方可生效,否则将不予结算其工资;十三、员工若严重违纪,公司有权终止其合作协议,并不予任何赔偿.员工在离职前应将公司财物退还如:(工衣、工牌、宿舍和工具箱钥匙,专业资料等)否则扣除相应的费用;十四、员工应服从主管人员的管理,自觉自愿遵守规章制度,配合主管人员搞好店内工作,共同营造良好的工作气氛.以上条例请自觉遵守,如有违反将按有关奖惩制度予以纪律扣分或解除合格协议。劳 动 纪 律一、严格遵守店内作息班次的制度安排,上班时着装洁净,佩戴工牌,上班下班签到签退,依次上牌,不到上班时间除主管人员安排外不得上牌于水牌红线之前,下班后应主动下牌与反电发牌;员工除征得主管人员同意不得随意换休换班;二、上班时间吃饭、外出必须倒、反牌,吃饭时间不得超过 20 分钟,超过 20 分钟者按迟到记时扣分;三、上班时间保证发具产品及台面物品洁净洁净,助...

1、当您付费下载文档后,您只拥有了使用权限,并不意味着购买了版权,文档只能用于自身使用,不得用于其他商业用途(如 [转卖]进行直接盈利或[编辑后售卖]进行间接盈利)。
2、本站所有内容均由合作方或网友上传,本站不对文档的完整性、权威性及其观点立场正确性做任何保证或承诺!文档内容仅供研究参考,付费前请自行鉴别。
3、如文档内容存在违规,或者侵犯商业秘密、侵犯著作权等,请点击“违规举报”。

碎片内容

美发店员工规章制度

您可能关注的文档

确认删除?
VIP
微信客服
  • 扫码咨询
会员Q群
  • 会员专属群点击这里加入QQ群
客服邮箱
回到顶部