电脑桌面
添加小米粒文库到电脑桌面
安装后可以在桌面快捷访问

胃肠减压技术的操作流程及评分标准

胃肠减压技术的操作流程及评分标准_第1页
1/3
胃肠减压技术的操作流程及评分标准_第2页
2/3
胃肠减压技术的操作流程及评分标准_第3页
3/3
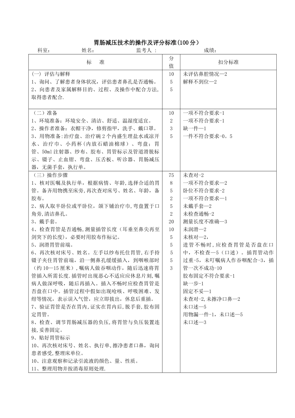
胃肠减压技术的操作及评分标准(100 分)科室: 姓名: 监考人 : 成绩:标 准分值扣分标准(一) 评估与解释1、询问、了解患者身体状况,评估患者鼻孔是否通畅。2、向患者及家属解释目的、过程、及操作中配合方法,取得患者配合.1055未评估鼻腔情况—2 解释不到位—2(二)准备1、环境准备:环境安全、清洁、舒适、温湿度适宜。2、操作者准备:衣帽干净,修剪指甲,洗手、戴口罩。3、用物准备:治疗盘、治疗碗 2 个内盛生理盐水或凉开水、治疗巾、小药杯(内放石蜡油棉球)、弯盘;胃管、50ml 注射器、纱布、胶布、胃管标示及管道滑脱标示、镊子、止血钳、弯盘、压舌板、听诊器、胃肠减压器,无菌手套,执行单。10235一项不符合要求-1 一项不符合要求-1 缺一件—1 一件不符合要求-0。5 (三)操作步骤1、核对医嘱及执行单,根据病情、年龄,选择合适的胃管。备齐用物携至床旁,再次查对床号、姓名、年龄,备胶布。2、病人取半卧位或平卧位,颌下铺治疗巾,弯盘置于口角旁,清洁鼻孔。3、戴手套。4、检查胃管是否通畅,测量插管长度(耳垂至鼻尖再至剑突下的长度),必要时用胶布作标记。5、润滑胃管前端。6、再次核对床号、姓名。左手以纱布托住胃管,右手持镊子夹住胃管前端,沿一侧鼻孔缓缓插入,到咽喉部时(约 10—15 厘米),嘱病人做吞咽动作,随后迅速将胃管插入所需长度.插管时出现恶心不适应应休息片刻,嘱病人做深呼吸,随后再插入。插入不畅时应检查胃管是否盘在口中。插管过程中假如出现呛咳、呼吸困难、发绀等情况,表示误入气管,应立即拔出,休息后重插。7、验证胃管是否在胃内,证实在胃内后,脱手套,胶布固定胃管。8、检查、调节胃肠减压器的负压,将胃管与负压装置连接,妥善固定。9、贴好胃管标示10、再次核对床号、姓名、执行单,擦净患者口鼻,询问患者感受,整理床单位。10、注意观察和记录引流液的颜色、量、性质。11、整理用物并按消毒原则处理.7585252201055553未查对-2一项不符合要求—2卧位不符合要求-2 一项不符合要求—1未戴手套—2未检查通畅-2 测量长度不准确—3未润滑—2未核对—2,进管不畅时,应检查胃管是否盘在口中,不检查—5(口述)。插胃管动作过重-5,未叮嘱病人作吞咽配合-3,插管一次不成功-10 胶布固定不符合要求-1缺一步-1固定不妥—1未查对-2,未擦净口鼻—2 未口述—5 用物漏一件-1,未口述—5未口述—312、洗手,记录。(四)整体评价1.动作轻稳、熟练、测量准确2。病人安全、舒适,沟通有效,患者...

1、当您付费下载文档后,您只拥有了使用权限,并不意味着购买了版权,文档只能用于自身使用,不得用于其他商业用途(如 [转卖]进行直接盈利或[编辑后售卖]进行间接盈利)。
2、本站所有内容均由合作方或网友上传,本站不对文档的完整性、权威性及其观点立场正确性做任何保证或承诺!文档内容仅供研究参考,付费前请自行鉴别。
3、如文档内容存在违规,或者侵犯商业秘密、侵犯著作权等,请点击“违规举报”。

碎片内容

胃肠减压技术的操作流程及评分标准

确认删除?
VIP
微信客服
  • 扫码咨询
会员Q群
  • 会员专属群点击这里加入QQ群
客服邮箱
回到顶部