电脑桌面
添加小米粒文库到电脑桌面
安装后可以在桌面快捷访问

艾灸法的操作流程及考核标准

艾灸法的操作流程及考核标准_第1页
1/4
艾灸法的操作流程及考核标准_第2页
2/4
艾灸法的操作流程及考核标准_第3页
3/4
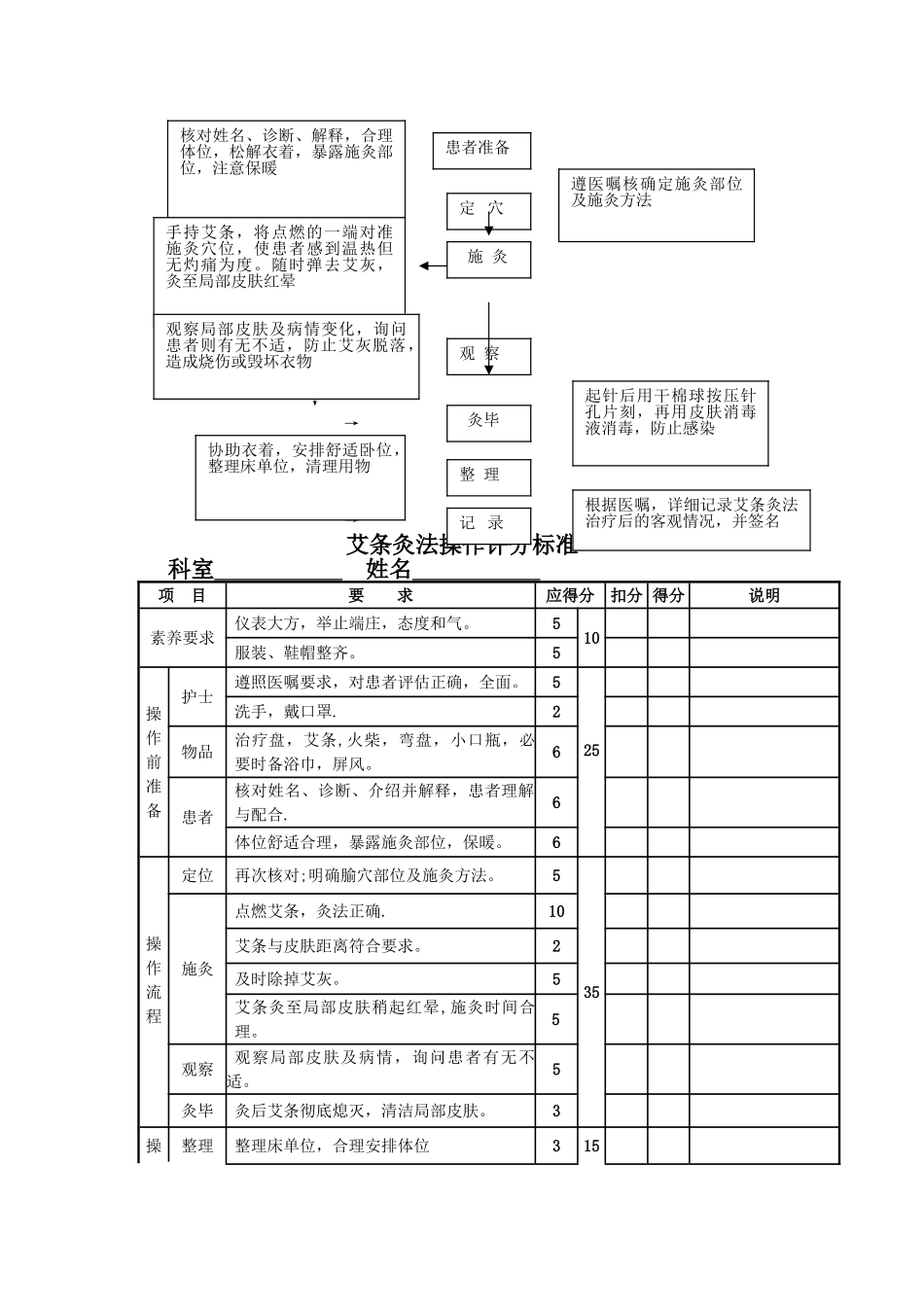
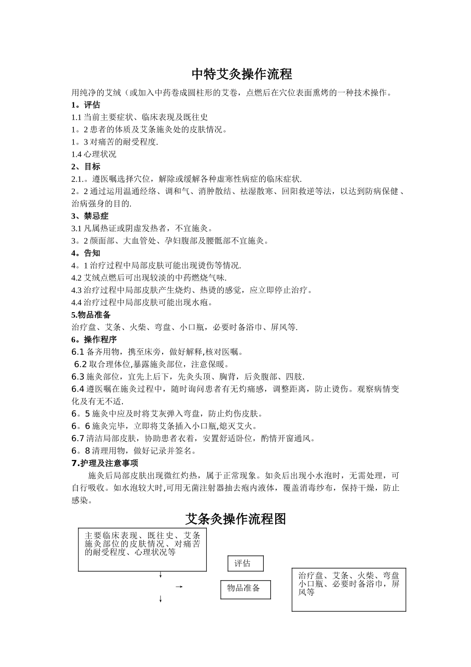
中特艾灸操作流程用纯净的艾绒(或加入中药卷成圆柱形的艾卷,点燃后在穴位表面熏烤的一种技术操作。1。评估1.1 当前主要症状、临床表现及既往史1。2 患者的体质及艾条施灸处的皮肤情况。1。3 对痛苦的耐受程度.1.4 心理状况2、目标2.1.。遵医嘱选择穴位,解除或缓解各种虚寒性病症的临床症状.2。2 通过运用温通经络、调和气、消肿散结、祛湿散寒、回阳救逆等法,以达到防病保健 、治病强身的目的.3、禁忌症3.1 凡属热证或阴虚发热者,不宜施灸。3。2 颜面部、大血管处、孕妇腹部及腰骶部不宜施灸。4。告知4。1 治疗过程中局部皮肤可能出现烫伤等情况.4.2 艾绒点燃后可出现较淡的中药燃烧气味.4.3 治疗过程中局部皮肤产生烧灼、热烫的感觉,应立即停止治疗。4.4 治疗过程中局部皮肤可能出现水疱。5.物品准备治疗盘、艾条、火柴、弯盘、小口瓶,必要时备浴巾、屏风等.6。操作程序6.1 备齐用物,携至床旁,做好解释,核对医嘱。 6.2 取合理体位,暴露施灸部位,注意保暖。6.3 施灸部位,宜先上后下,先灸头顶、胸背,后灸腹部、四肢.6.4 遵医嘱在施灸过程中,随时询问患者有无灼痛感,调整距离,防止烫伤。观察病情变化及有无不适.6。5 施灸中应及时将艾灰弹入弯盘,防止灼伤皮肤。6。6 施灸完毕,立即将艾条插入小口瓶,熄灭艾火。6.7 清洁局部皮肤,协助患者衣着,安置舒适卧位,酌情开窗通风。6。8 清理用物,做好记录并签名。7.护理及注意事项施灸后局部皮肤出现微红灼热,属于正常现象。如灸后出现小水泡时,无需处理,可自行吸收。如水泡较大时,可用无菌注射器抽去疱内液体,覆盖消毒纱布,保持干燥,防止感染。艾条灸操作流程图 ← ↓ → ↓ 评估主要临床表现、既往史、艾条施灸部位的皮肤情况、对痛苦的耐受程度、心理状况等物品准备治疗盘、艾条、火柴、弯盘小口瓶、必要时备浴巾,屏风等 ← ↓ → ← ↓ → ↓ ← ↓ → 艾条灸法操作评分标准 科室 姓名 项 目要 求应得分扣分 得分说明素养要求仪表大方,举止端庄,态度和气。510服装、鞋帽整齐。5操作前准备护士遵照医嘱要求,对患者评估正确,全面。525洗手,戴口罩.2物品治疗盘,艾条,火柴,弯盘,小口瓶,必要时备浴巾,屏风。6患者核对姓名、诊断、介绍并解释,患者理解与配合.6体位舒适合理,暴露施灸部位,保暖。6操作流程定位再次核对;明确腧穴部位及施灸方法。535施灸点燃艾条,灸法正确.10艾条与皮肤距离符合要求。2及时除掉艾灰。5艾条...

1、当您付费下载文档后,您只拥有了使用权限,并不意味着购买了版权,文档只能用于自身使用,不得用于其他商业用途(如 [转卖]进行直接盈利或[编辑后售卖]进行间接盈利)。
2、本站所有内容均由合作方或网友上传,本站不对文档的完整性、权威性及其观点立场正确性做任何保证或承诺!文档内容仅供研究参考,付费前请自行鉴别。
3、如文档内容存在违规,或者侵犯商业秘密、侵犯著作权等,请点击“违规举报”。

碎片内容

艾灸法的操作流程及考核标准

确认删除?
VIP
微信客服
  • 扫码咨询
会员Q群
  • 会员专属群点击这里加入QQ群
客服邮箱
回到顶部