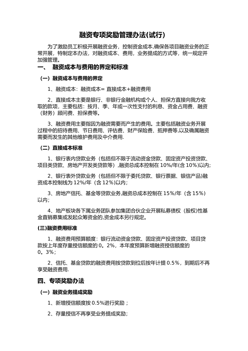
电脑桌面
添加小米粒文库到电脑桌面
安装后可以在桌面快捷访问

融资专项奖励管理办法

融资专项奖励管理办法_第1页
1/4
融资专项奖励管理办法_第2页
2/4
融资专项奖励管理办法_第3页
3/4
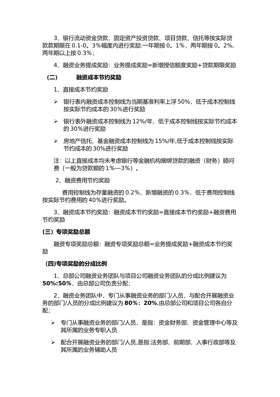
融资专项奖励管理办法(试行)为了激励员工积极开展融资业务,控制资金成本,确保各项目融资业务的正常开展,特制定本办法,对融资成本、费用,业务提成的方式等,统一规定并加强管理。一、 融资成本与费用的界定和标准(一)融资成本与费用的界定1、融资成本:融资成本= 直接成本+融资费用2、直接成本主要是银行、非银行金融机构或个人、担保方直接向我方收取的款项,主要包括:按月、季、年或一次性支付的利息、资金占用费、融资(财务)顾问费、担保费等。3、融资费用主要指因为融资需要而产生的费用。主要包括融资业务开展过程中的招待费用、节日费用、评估费、财产保险费、抵押费等,以及确属融资需要而发生的其他维护费用及中介费用.(二)直接成本标准1、银行表内贷款业务(包括但不限于流动资金贷款、固定资产投资贷款、项目类贷款、房地产开发类贷款等),融资总成本控制在 10%/年(含 10%)以内;2、银行表外贷款业务(包括但不限于委托贷款、银行票据、银信产品)融资成本控制线为 12%/年(含 12%)以内;3、房地产信托、基金等贷款业务,融资总成本控制在 15%/年(含 15%)以内;4、地产板块各下属业务团队参加集团合伙企业开展私募债权(股权)性基金直销募集或发起众筹资金的,资金成本另行规定。(三)融资费用标准1、融资费用预算额度:银行流动资金贷款、固定资产投资贷款、项目贷款按上年度存量授信额度的 0。2%,本年度预算新增融资授信额度的0。3%;2、信托、基金贷款的融资费用按贷款到位后按年计提 0.5%,到期后不再享受融资费用.四、专项奖励办法 (一)融资业务提成奖励 1、新增授信额度按 0.5%进行奖励 ;2、存量授信不再享受业务提成奖励; 3、银行流动资金贷款、固定资产投资贷款、项目贷款、信托等按实际贷款款期限在 0.1-0。3%幅度内进行奖励:一年期按 0。1%,两年期按 0。2%,两年期以上按 0.3%;4、融资业务提成奖励:业务提成奖励=新增授信额度奖励+贷款期限奖励(二)融资成本节约奖励 1、直接成本节约奖励银行表内融资成本控制线为当期基准利率上浮 50%,低于成本控制线按实际节约成本的 30%进行奖励银行表外融资成本控制线为 12%/年,低于成本控制线按实际节约成本的 30%进行奖励房地产信托、基金融资成本控制线为 15%/年,低于成本控制线按实际节约成本的 30%进行奖励注:以上直接成本均未考虑银行等金融机构捆绑贷款的融资(财务)顾问费(一般为贷款额的 1%—3%)。 2、融资...

1、当您付费下载文档后,您只拥有了使用权限,并不意味着购买了版权,文档只能用于自身使用,不得用于其他商业用途(如 [转卖]进行直接盈利或[编辑后售卖]进行间接盈利)。
2、本站所有内容均由合作方或网友上传,本站不对文档的完整性、权威性及其观点立场正确性做任何保证或承诺!文档内容仅供研究参考,付费前请自行鉴别。
3、如文档内容存在违规,或者侵犯商业秘密、侵犯著作权等,请点击“违规举报”。

碎片内容

融资专项奖励管理办法

人从众+ 关注
实名认证
内容提供者

欢迎光临小店,本店以公文和教育为主,希望符合您的需求。

确认删除?
VIP
微信客服
  • 扫码咨询
会员Q群
  • 会员专属群点击这里加入QQ群
客服邮箱
回到顶部