电脑桌面
添加小米粒文库到电脑桌面
安装后可以在桌面快捷访问

设计公司员工合同

设计公司员工合同_第1页
1/3
设计公司员工合同_第2页
2/3
设计公司员工合同_第3页
3/3
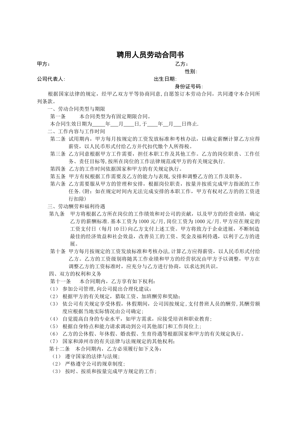
聘用人员劳动合同书甲方: 乙方: 性别: 公司代表人: 出生日期: 身份证号码:根据国家法律的规定,经甲乙双方平等协商同意,自愿签订本劳动合同,共同遵守本合同所列条款。 一、劳动合同类型与期限第一条本合同类型为有固定期限合同。本合同生效日期为 年 月 日,于 年 月 日终止.二、工作内容与工作时间第二条 试用期内,甲方每月按规定的工资发放标准和考核办法,以确定薪酬计算乙方应得薪资,以人民币形式付给乙方并代扣代缴个人所得税。第三条 乙方同意根据甲方工作需要,担任本职工作及其他工作。乙方的岗位职责、工作任务、责任目标等,按所在岗位的工作法律规范或甲方的有关规定执行.第四条 乙方的工作时间依据国家和甲方的有关规定执行。第五条 甲方有权根据工作需要及乙方的能力与表现,安排和调整乙方的工作及职务。第六条 乙方需要服从甲方的管理和安排,根据岗位职责,按量并按质完成甲方指派的工作任务.(附:如在规定时间内无法完成安排的本职工作,甲方有权对乙方的的工资进行扣除) 三、劳动酬劳和福利待遇第九条 甲方将根据乙方所在岗位的工作绩效和对公司的贡献,以及甲方的经营业绩,确定乙方的薪酬标准.基本工资为 1000 元/月,岗位工资为 1000 元/月.甲方应在规定的工资支付日(每月 10 日)向乙方支付上述工资。甲方将致力于企业进展,不断制造最佳的经济效益和社会效益,改善员工的工资、奖金及福利待遇,以利于乙方的进展。第十条 甲方每月按规定的工资发放标准和考核办法,计算乙方应得薪资,以人民币形式付给乙方。乙方的工资级别将随其工作业绩和甲方的经营状况由甲方予以调整,甲方在调整乙方的工资标准时,应充分与乙方进行协商,以求达到共识。四、双方的权利和义务第十一条本合同期内,乙方享有如下权利:(1) 参加公司管理,向公司提出合理化建议;(2) 根据甲方的有关规定,猎取工资、加班酬劳和奖励;(3) 依公司有关规定享受休假,休假期间,公司因按规定,支付替班人员的酬劳,其酬劳额度应根据当地实际情况由公司确定;(4) 自觉提高自身的专业水平,如甲方需求,应接受培训和职业教育;(5) 根据自身特点和能力请求调动到公司其他部门和工作岗位上;(6) 乙方的公休假、年休假、婚丧假、生育待遇等根据国家和甲方的有关规定执行。(7) 国家和漳州市的有关法律与法规规定的其他权利;第十二条 本合同期内,乙方必须履行如下义务:(1) 遵守国家的法律与法规;(2) 严格遵守公司...

1、当您付费下载文档后,您只拥有了使用权限,并不意味着购买了版权,文档只能用于自身使用,不得用于其他商业用途(如 [转卖]进行直接盈利或[编辑后售卖]进行间接盈利)。
2、本站所有内容均由合作方或网友上传,本站不对文档的完整性、权威性及其观点立场正确性做任何保证或承诺!文档内容仅供研究参考,付费前请自行鉴别。
3、如文档内容存在违规,或者侵犯商业秘密、侵犯著作权等,请点击“违规举报”。

碎片内容

设计公司员工合同

确认删除?
VIP
微信客服
  • 扫码咨询
会员Q群
  • 会员专属群点击这里加入QQ群
客服邮箱
回到顶部