电脑桌面
添加小米粒文库到电脑桌面
安装后可以在桌面快捷访问

复合材料的热性能

复合材料的热性能_第1页
1/9
复合材料的热性能_第2页
2/9
复合材料的热性能_第3页
3/9
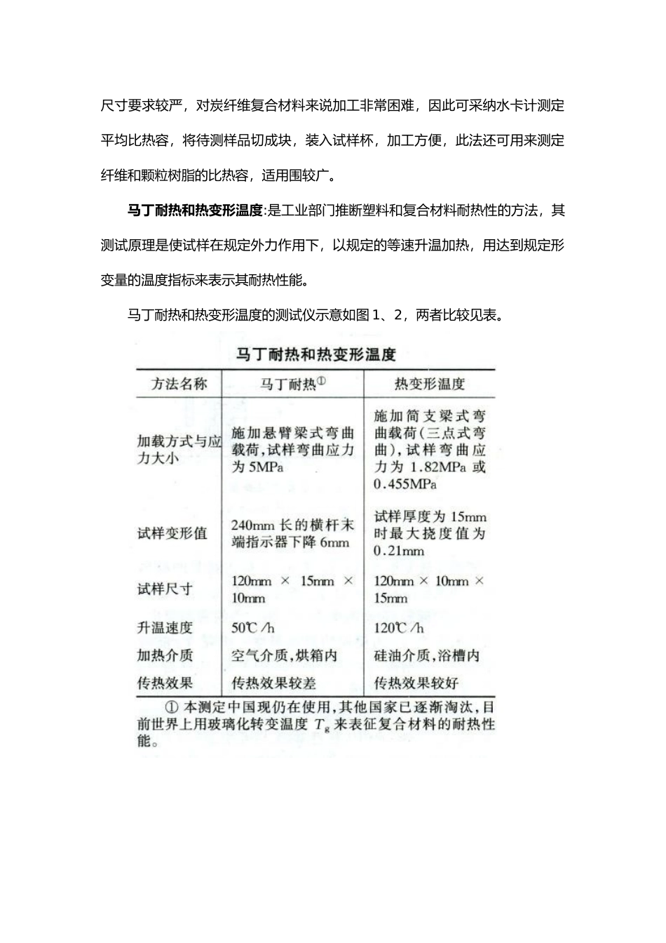
复合材料的热性能摘要:本文介绍复合材料热性能的一般表针方法,并介绍针刺复合织物增强C /C 复合材料与的热物理性能。关键词:复合材料;热性能;表针方法;针刺复合织物增强 C /C 复合材料1 复 合 材 料 的 热 性 能 表 征 (characterization of the rmalproperties of composites)复合材料在加热或温度变化时,所表现的物理性能,如线膨胀系数、热导率等。线膨胀系数:大多数物质都有热胀冷缩现象,复合材料的热膨胀主要取决于增强体和基质的线膨胀系数与其体积百分比。线膨胀系数定义为温度升高 1℃材料的相对伸长。其测试方法是将一定尺寸的标准试样置于膨胀仪中升温,记录试样的长度变化△L——温度曲线,平均线膨胀系数 α 为:式中 L0 为试样室温时的长度,mm;K 为测量装置的放大倍数,△T=T2-T1 为温度差,℃;α 石英为对应于(T2-T1)石英的线膨胀系数,取 0.51×10-6/℃;T1,T2 为温度间隔的下限和上限。精确测定复合材料的平均线膨胀系数对于确定复合材料制品成型前后的体积收缩比,保证制品尺寸,防止制品变形,减小应力等都是很重要的一项物理参数。在复合材料的铺层设计中需测定:αL:∥纤维方向的线膨胀系数;αT:⊥上纤维方向的线膨胀系数。热导率:热导率是表征物质热导能力的物理量,复合材料的热导率测定是将厚度为 d 的标准试样置于热导率测量仪的加热板上,达到稳定后,精确测定试样两侧的温差△t。由加热板的功率 W 和面积 S,可求出复合材料的热导率 λ:式中 W 为主加热板在稳定时的功率,W;d 为试样厚度,m;S 为主加热板的计算面积,m2;△t 为试样两侧的温差,℃。实际测定时同时测:λL:∥纤维方向的热导率;λT:⊥上纤维方向的热导率。平均比热容:1g 物质温度升高 1℃所吸收的热量称为比热容。复合材料的平均比热容用铜块量热计混合法(即降落法)测定。将标准试样在加热炉恒温加热一定时间后降落到铜块量热计中,试样释放的热量被量热计完全吸收,测量试样和铜块量热计的温度变化值,即可求出试样的平均比热容。式中 H 为量热计热值,J/℃;t0 为落样时刻的量热计温度,℃;t0 为量热计最高温度,℃;M 为测验后试样质量,g;t 为试样在保温期的温度,℃;tδ为量热计温度修正值,℃。铜卡计法要求试样加工成不同直径的圆片,中央打孔,串成圆台形,试样尺寸要求较严,对炭纤维复合材料来说加工非常困难,因此可采纳水卡计测定平均比热容,将待测样品切成块,...

1、当您付费下载文档后,您只拥有了使用权限,并不意味着购买了版权,文档只能用于自身使用,不得用于其他商业用途(如 [转卖]进行直接盈利或[编辑后售卖]进行间接盈利)。
2、本站所有内容均由合作方或网友上传,本站不对文档的完整性、权威性及其观点立场正确性做任何保证或承诺!文档内容仅供研究参考,付费前请自行鉴别。
3、如文档内容存在违规,或者侵犯商业秘密、侵犯著作权等,请点击“违规举报”。

碎片内容

复合材料的热性能

确认删除?
VIP
微信客服
  • 扫码咨询
会员Q群
  • 会员专属群点击这里加入QQ群
客服邮箱
回到顶部