电脑桌面
添加小米粒文库到电脑桌面
安装后可以在桌面快捷访问

预算管理办法Microsoft-Word-文档

预算管理办法Microsoft-Word-文档_第1页
1/3
预算管理办法Microsoft-Word-文档_第2页
2/3
预算管理办法Microsoft-Word-文档_第3页
3/3
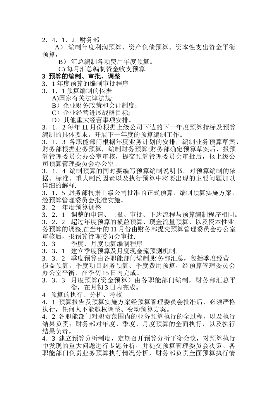
金华卷烟销售有限公司预算管理办法1管理组织1.1设立预算管理委员会,是预算管理的决策机构,由公司总经理担任主任。1.2 设立预算管理委员会办公室,是预算管理委员会的办事机构,由分管经营的副经理担任主任。预算管理委员会办公室设在财务部,成员来自各职能部门(含各分公司,下同).1.3 各职能部门是业务预算的责任部门,财务处是财务预算的责任部门。2职责2.1 预算管理委员2.1.1 负责建立预算管理制度。2.1.2 确定年度经营总目标,审查批准上报省公司的预算和预算调整方案。2.1.3 审查批准预算实施方案。2.1.4 协调预算执行过程中出现的问题。2.2 预算管理委员会办公室2.2.1 负责预算管理的日常工作.2.2.2 组织编写预算草案、预算调整草案、预算实施方案,提交预算管理委员审批。2.2.3 组织实施预算实施方案。2.2.4 检查、分析预算执行情况,编写预算执行分析报告.2.2.5 考核预算执行成果.2.3 财务部2.3.1 根据职能部门业务预算,编制财务预算草案,报预算预算管理委员会办公室审核、平衡。2.3.2 编制财务预算执行分析报告。2.3.3 协助进行预算控制、考核。2.4 各职能部门2.4.1 负责编制职责范围内的年度、季度业务预算,月度业务资金需求。2.4.1.1 公司业务部A)编制金华市区各零售商店的年度销售预算,成本、费本预算,B)编制年度基本建设的资本性支出项目预算,大修、科技等按项目管理的费用性支出的预算.C)每季编制销售计划及成本、费本支出预测。D)每月编制成本、费用支出的资金需求。2.4.1.2 各分公司A) 编制分公司年度销售预算,成本、费本预算。B) 每季编制销售计划,成本、费本支出预测C) 每月编制成本、费用支出的资金需求.2.4.1.2 财务部 A) 编制年度利润预算、资产负债预算、资本性支出资金平衡预算,B) 汇总编制各项费用年度预算。C) 每月汇总编制资金收支预算.3 预算的编制、审批、调整3.1 年度预算的编制审批程序3.1.1 预算编制的依据 A)国家有关法律法规; B)企业财务政策和会计制度; C)企业经营进展战略目标; D)其他重大经营事项安排。3.1.2 每年 11 月份根据上级公司下达的下一年度预算指标及预算编制的具体要求,开展下一年度的预算编制工作。3.1.3 各职能部门根据年度业务计划的安排,编制业务预算草案,财务部根据业务预算,编制财务预算;财务部确定预算草案后,报预算管理委员会办公室审核,提交预算管理委员会审批后,...

1、当您付费下载文档后,您只拥有了使用权限,并不意味着购买了版权,文档只能用于自身使用,不得用于其他商业用途(如 [转卖]进行直接盈利或[编辑后售卖]进行间接盈利)。
2、本站所有内容均由合作方或网友上传,本站不对文档的完整性、权威性及其观点立场正确性做任何保证或承诺!文档内容仅供研究参考,付费前请自行鉴别。
3、如文档内容存在违规,或者侵犯商业秘密、侵犯著作权等,请点击“违规举报”。

碎片内容

预算管理办法Microsoft-Word-文档

确认删除?
VIP
微信客服
  • 扫码咨询
会员Q群
  • 会员专属群点击这里加入QQ群
客服邮箱
回到顶部