电脑桌面
添加小米粒文库到电脑桌面
安装后可以在桌面快捷访问

太阳能路灯技术的要求规范

太阳能路灯技术的要求规范_第1页
1/23
太阳能路灯技术的要求规范_第2页
2/23
太阳能路灯技术的要求规范_第3页
3/23
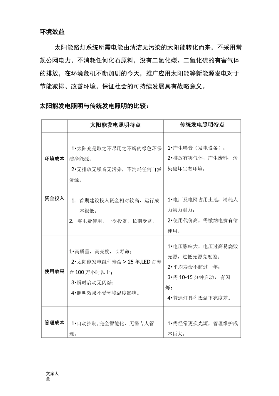
文案大全太阳能路灯技术规范随着地球资源的日益贫乏,基础能源的投资成本日益攀高,各种安全和污染隐患可谓无处不在,太阳能作为一种“取之不尽、用之不竭”的安全、环保新能源越来越受重视。同时,也随着太阳能光伏技术的发展和进步,太阳能灯具产品在环保节能的双重优势,太阳能路灯、庭院灯、草坪灯等方面的应用已经逐渐形成规模,太阳能发电在路灯照明领域发展已经日趋完善。经济效益太阳能路灯安装简便,不用铺设复杂的输电线路、配电设备,不需开挖路面、埋管工程,不消耗电能,大幅降低维护成本,使运行成本大大减低。据推算,太阳能路灯 5-7 年即可与普通路灯的总投资持平,之后则长期受益。太阳能灯具是低压产品,运行安全可靠,无安全隐患,不会因施工质量、工程改造、材料老化、供电不正常、水电气管道的冲突等多方面因素而造成安全隐患,为市政工程的建设直接带来明显可利用的优势。社会效益与当前国家提倡科学发展观、建设节约型社会、实现可持续发展的主旋律一致,标志着现代物质文明和精神文明的进步、民众观念的更新和社会责任感的增强。文案大全环境效益太阳能路灯系统所需电能由清洁无污染的太阳能转化而来,不采用常规公网电力,不消耗任何化石原料,没有二氧化碳、二氧化硫的有害气体的排放,在环境危机不断加剧的今天,推广应用太阳能等新能源发电对于节能减排、改善环境,保证社会的可持续发展具有战略意义。太阳能发电照明与传统发电照明的比较:太阳能发电照明特点传统发电照明特点环境成本1•太阳光是取之不尽用之不竭的绿色环保洁净能源;2•无排放无噪音无污染,不消耗任何自然资源。1•产生噪音(发电设备);2•排放有害气体,产生废料,污染破坏生态环境。资金投入1. 首期建设投入资金相对较高,运行成本很低;2. 零电费使用,一次投资,长期受益。1•电厂及电网占用土地,消耗人力物力财力;2•使用代价高,需缴纳电费有偿使用。使用效果1•高质量,高亮度,长寿命;2•太阳能发电组件寿命>25 年,LED 灯寿命 100 万小时以上;3•瞬时启动无闪烁;4•照明效果不受环境温度影响。1•电压影响大,电压过高易烧毁光源,过低光源亮度差;2•平均寿命不超过一年;3•需 10-15 分钟启动,有闪烁;4•普通灯具彳氐温下亮度差。管理成本1•自动控制,完全智能化,无需专人管理。1•需经常更换光源,管理维护成本巨大。文案大全安全性能1•系统使用彳氐压直流电源,密封性能好,不怕水,不怕漏电,无触电危险。1•...

1、当您付费下载文档后,您只拥有了使用权限,并不意味着购买了版权,文档只能用于自身使用,不得用于其他商业用途(如 [转卖]进行直接盈利或[编辑后售卖]进行间接盈利)。
2、本站所有内容均由合作方或网友上传,本站不对文档的完整性、权威性及其观点立场正确性做任何保证或承诺!文档内容仅供研究参考,付费前请自行鉴别。
3、如文档内容存在违规,或者侵犯商业秘密、侵犯著作权等,请点击“违规举报”。

碎片内容

太阳能路灯技术的要求规范

确认删除?
VIP
微信客服
  • 扫码咨询
会员Q群
  • 会员专属群点击这里加入QQ群
客服邮箱
回到顶部