电脑桌面
添加小米粒文库到电脑桌面
安装后可以在桌面快捷访问

新版服装代理合同书

新版服装代理合同书_第1页
1/3
新版服装代理合同书_第2页
2/3
新版服装代理合同书_第3页
3/3
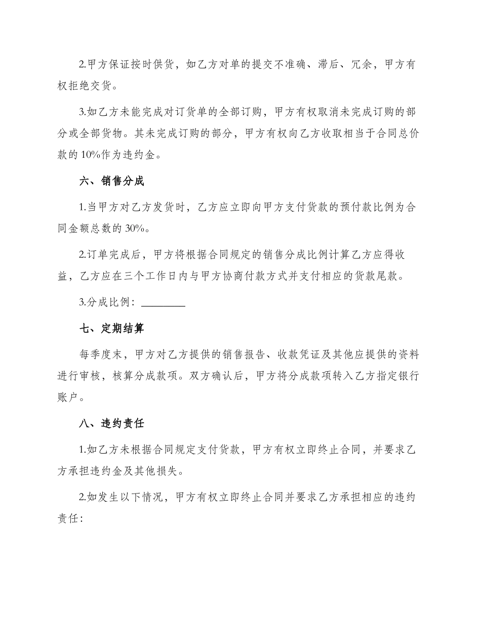
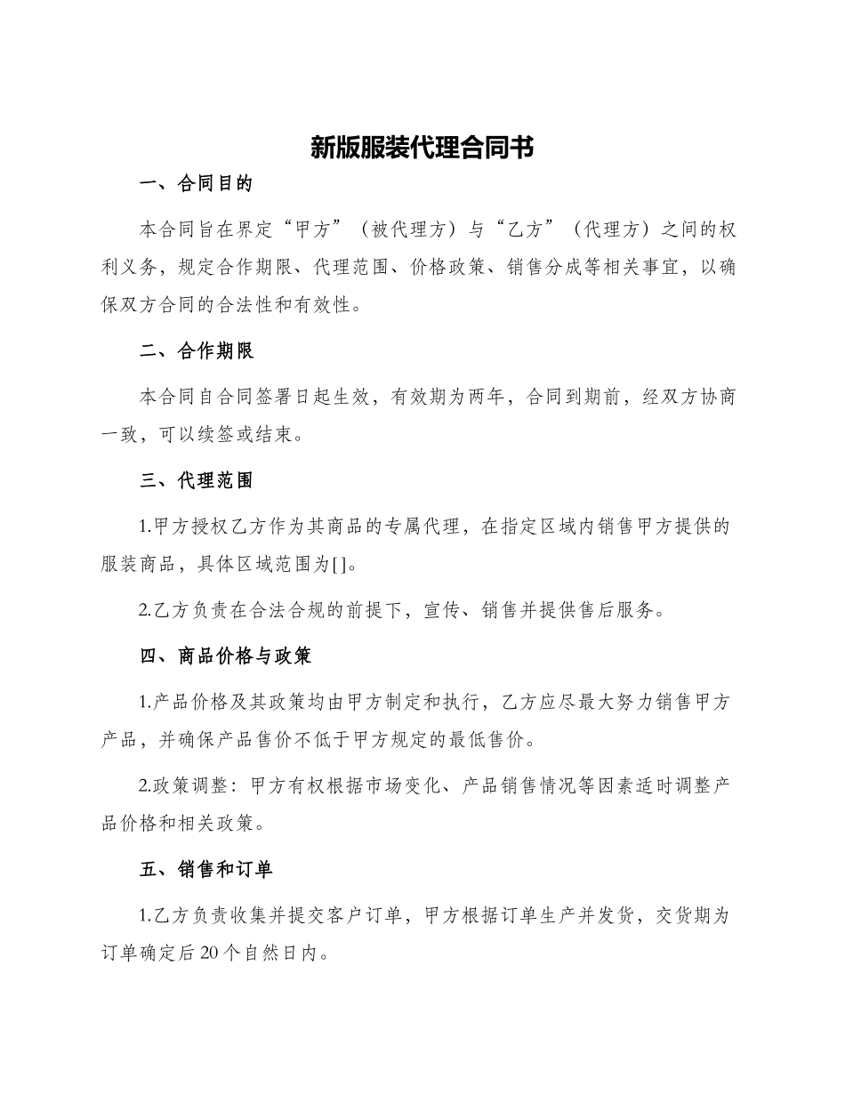
新版服装代理合同书一、合同目的本合同旨在界定“甲方”(被代理方)与“乙方”(代理方)之间的权利义务,规定合作期限、代理范围、价格政策、销售分成等相关事宜,以确保双方合同的合法性和有效性。二、合作期限本合同自合同签署日起生效,有效期为两年,合同到期前,经双方协商一致,可以续签或结束。三、代理范围1.甲方授权乙方作为其商品的专属代理,在指定区域内销售甲方提供的服装商品,具体区域范围为[ ]。2.乙方负责在合法合规的前提下,宣传、销售并提供售后服务。四、商品价格与政策1.产品价格及其政策均由甲方制定和执行,乙方应尽最大努力销售甲方产品,并确保产品售价不低于甲方规定的最低售价。2.政策调整:甲方有权根据市场变化、产品销售情况等因素适时调整产品价格和相关政策。五、销售和订单1.乙方负责收集并提交客户订单,甲方根据订单生产并发货,交货期为订单确定后 20 个自然日内。2.甲方保证按时供货,如乙方对单的提交不准确、滞后、冗余,甲方有权拒绝交货。3.如乙方未能完成对订货单的全部订购,甲方有权取消未完成订购的部分或全部货物。其未完成订购的部分,甲方有权向乙方收取相当于合同总价款的 10%作为违约金。六、销售分成1.当甲方对乙方发货时,乙方应立即向甲方支付货款的预付款比例为合同金额总数的 30%。2.订单完成后,甲方将根据合同规定的销售分成比例计算乙方应得收益,乙方应在三个工作日内与甲方协商付款方式并支付相应的货款尾款。3.分成比例:________七、定期结算每季度末,甲方对乙方提供的销售报告、收款凭证及其他应提供的资料进行审核,核算分成款项。双方确认后,甲方将分成款项转入乙方指定银行账户。八、违约责任1.如乙方未根据合同规定支付货款,甲方有权立即终止合同,并要求乙方承担违约金及其他损失。2.如发生以下情况,甲方有权立即终止合同并要求乙方承担相应的违约责任:• 违反国家法律法规的要求假冒服务商标,提供不良影响项目质量和服务安全的服务;• 严重影响合作方的品牌和声誉,侵犯知识产权,非法传销和其他违法行为;• 未通过有关部门的安全审查和信用评级,无法获得法律经营资格的情况。3.如甲方未按合同要求及时按规定交货或发生债务违约,甲乙双方应协商解决。九、争议解决甲乙双方因本合同履行发生争议时,应首先友好协商解决;协商不成,可以向甲方所在地具有管辖权的人民法院提起诉讼。十、其他1.本合同未尽事宜双方协商解决。2.本合同一式两份,甲乙双方各...

1、当您付费下载文档后,您只拥有了使用权限,并不意味着购买了版权,文档只能用于自身使用,不得用于其他商业用途(如 [转卖]进行直接盈利或[编辑后售卖]进行间接盈利)。
2、本站所有内容均由合作方或网友上传,本站不对文档的完整性、权威性及其观点立场正确性做任何保证或承诺!文档内容仅供研究参考,付费前请自行鉴别。
3、如文档内容存在违规,或者侵犯商业秘密、侵犯著作权等,请点击“违规举报”。

碎片内容

新版服装代理合同书

确认删除?
VIP
微信客服
  • 扫码咨询
会员Q群
  • 会员专属群点击这里加入QQ群
客服邮箱
回到顶部