电脑桌面
添加小米粒文库到电脑桌面
安装后可以在桌面快捷访问

中小学(中职)教师培训学分认定登记管理办法VIP免费

中小学(中职)教师培训学分认定登记管理办法_第1页
1/4
中小学(中职)教师培训学分认定登记管理办法_第2页
2/4
中小学(中职)教师培训学分认定登记管理办法_第3页
3/4
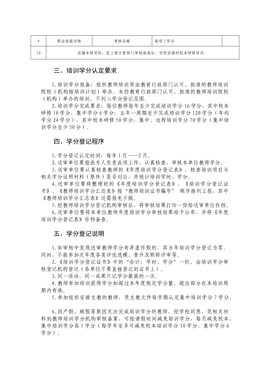
中小学(中职)教师培训学分认定登记管理办法一、学分认定组织管理1.市级和县(区)级教育行政部门分别负责辖区内在职专任教师及参照中小学教师管理的专业技术人员的培训学分审核认定登记工作。2.教师任职学校(单位)负责审核认定本校(单位)教师校本研修学时、学分,并对集中培训、远程培训学时、学分进行初审。二、学分登记范围及认定标准教师培训活动包括:(1)集中培训;(2)远程培训;(3)校本研修。(一)集中培训登记范围及标准序号集中、远程培训项目认定要求(证明材料)学分认定标准1县级及以上教育行政部门组织的培训结业证书或学分证明(1)有明确学时学分的:按学分证明或结业证书认定;(2)未明确学时只明确天数的:按每天8学时计算学分。省级及以上2学时1学分,市级3学时1学分,县级4学时1学分。2培训主讲教师相关证明材料承担省级及以上、市级、县级主讲任务,分别按培训学时的4倍、3倍、2倍计算学时,参照集中培训学分折算认定学分。3学历提升教育录取通知书、单科合格证每门课程2学分4专业技能培训通用的等级证书每项计3学分5县级以上校园长培训班结业证书每期15学分6企业实践相关证明实践6个月,计60学分(二)远程培训登记范围及标准序号集中、远程培训项目认定要求(证明材料)学分认定标准1县级及以上教育行政部门组织的远程培训结业证书或学分证明(1)有明确学时学分的:按学分证明或结业证书认定;(2)未明确学时只明确天数的:按每天8学时、每4学时计1学分认定;(3)未明确学分只明确学时的:按培训教学计划每3学时1学分。(三)校本研修登记范围及标准序号校本研修项目认定要求(证明材料)学分认定标准最高可得学分1学校培训活动(须在行政教育部门备案)备案的培训计划、培训记录及教师参训心得体会每半天(或4学时)计0.5学分3学分/年2集体备课、听评课等研修活动活动记录、研讨发言或心得体会每半天(或4学时)计0.5学分4学分/年3县级及以上科研课题(结题)课题立项通知、结题证书及成果资料省级及以上课题6学分市级课题4学分县级课题2学分6学分/年4县级及以上教学技能竞赛获奖;指导学生参加竞赛获奖获奖证书;相关证明(1)竞赛类:省级及以上6学分;市级4学分;县级2学分。(2)指导类国家级6学分;省级4学分;市级2学分。6学分/年5论文发表论文评比市级以上国内外公开发行的学术性的刊物原件;市级及以上教育行政部门组织的论文评比的获奖证书(1)发表类省级刊物发表5学分;市级刊物发表3学分;出版专著4分/万字。(2)评比类省级及以上奖励5学分;市级一等奖3学分;市级表彰论文2学分。5学分/年6青年教师培养活动学校安排、学期计划、培养成果等师徒同分,每年2学分2学分/年7公开课、示范课、等教学展示活动学校安排、教案、其他证明材料每次活动计1学分3学分/年8微课题研究、教学反思、教学案例等文字成果每篇1学分(600字以上)5学分/年9职业技能训练考核合格每项3学分10依据本校实际,经上级主管部门审核批准后,学校安排的校本研修活动。三、培训学分认定要求1.培训学分报备:组织教师培训须由教育行政部门认可、批准的教师培训院校(机构按培训计划)举办。未经教育行政部门认可、批准的教师培训院校(机构)举办的培训,不列入学分登记范围。2.培训学分完成要求:每位教师每年至少完成培训学分16学分,其中校本研修10学分,集中学分6学分;五年一周期至少完成培训学分120学分(年均学分24学分),其中校本研修50学分,集中、远程培训学分70学分(集中培训学分至少30分)。四、学分登记程序1.学分登记认定时间:每年1月——2月。2.送审单位要指派专人负责此项工作,认真检查、审核本单位教师学分。3.送审单位要认真核查教师的《年度培训学分登记表》,核查培训项目与相关学分证明材料(原件)是否对应,并统计培训学时、学分。4.送审单位要将整理好的《年度培训学分登记表》、《培训学分登记证书》、《教师培训学分汇总表》按“教师培训证书编号”顺序排列上报,其中《教师培训学分汇总表》还需报电子版。5.经教师培训学分登记机构审核后,将审核结果打印一份给送审单位存档。6.送审单位要将本单位教师年度培训学分审核结果给予...

1、当您付费下载文档后,您只拥有了使用权限,并不意味着购买了版权,文档只能用于自身使用,不得用于其他商业用途(如 [转卖]进行直接盈利或[编辑后售卖]进行间接盈利)。
2、本站所有内容均由合作方或网友上传,本站不对文档的完整性、权威性及其观点立场正确性做任何保证或承诺!文档内容仅供研究参考,付费前请自行鉴别。
3、如文档内容存在违规,或者侵犯商业秘密、侵犯著作权等,请点击“违规举报”。

碎片内容

中小学(中职)教师培训学分认定登记管理办法

确认删除?
VIP
微信客服
  • 扫码咨询
会员Q群
  • 会员专属群点击这里加入QQ群
客服邮箱
回到顶部