电脑桌面
添加小米粒文库到电脑桌面
安装后可以在桌面快捷访问

经营性道路货物运输驾驶员从业资格考试题库VIP免费

经营性道路货物运输驾驶员从业资格考试题库_第1页
1/6
经营性道路货物运输驾驶员从业资格考试题库_第2页
2/6
经营性道路货物运输驾驶员从业资格考试题库_第3页
3/6
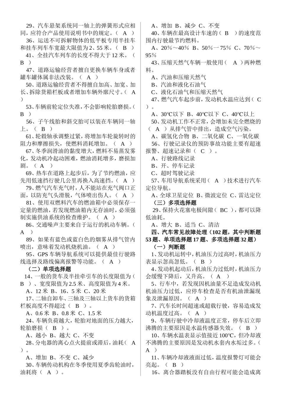
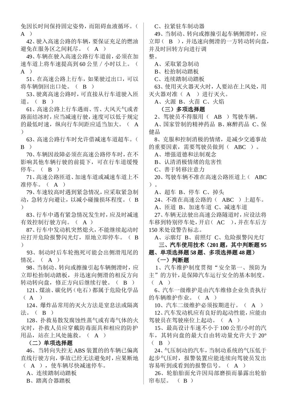
经营性道路货物运输驾驶员从业资格考试题库(共854题)一、道路运输法规(211题,其中判断题110题、单项选择题64题、多项选择题37题)(一)判断题2、县级以上地方人民政府交通主管部门负责组织领导本行政区域的道路运输管理工作。(A)6、申请从事道路货物运输经营的,应当有健全的安全生产管理制度。(A)8、道路运输管理机构收到道路货物运输经营申请后,应当自受理申请之日起30日内审查完毕,作出许可或者不予许可的决定。(B)15、改装道路货物运输车辆时,经营者可以要求改装企业少标车辆的载质量。(B)20、只有市级以上道路运输管理机构才能对经营者的车辆技术档案建立情况实施监督管理(B)21、道路货物运输经营者对达到国家规定的报废标准的道路货物运输车辆,应当及时交回《道路运输证》,不得继续从事道路货物运输经营。(A)30、道路货物运输经营者从事超限运输经营的,应当向公安交通管理部门提出申请,办理相应的审批手续。(B)36、道路货物运输运输经营者可以出租《道路运输经营许可证》。(B)43、道路货物运输经营者应当制定有关交通事故的道路运输应急预案。(A)44、道路货物运输经营者应当制定有关自然灾害以及其他突发事件的道路运输应急预案。(A)48、外国国际道路运输经营者在中国境内设立长驻代表机构,须经国务院交通主管部门批准。(A)50、外国国际道路运输经营者的车辆在中国境内运输,允许从事起止地都在中国境内的道路运输经营。(B)52、县级以上地方人民政府交通主管部门负责组织领导本行政区域的道路运输从业人员的管理工作。(A)62、申请经营性道路货物运输驾驶员从业资格的基本条件之一取得相应的机动车驾驶证2年以上。(B)64、经营性道路货物运输驾驶员应当在从业资格证件许可的范围内从事道路运输活动。(A)71、道路运输从业人员从业资格证件有效期为8年。(B)78、经营性道路货物运输驾驶员应当采取必要措施防止货物脱落、扬撒等。(A)79、严禁驾驶道路货物运输车辆从事经营性道路旅客运输活动。(A)87、被注销的从业资格证件,无法收回的,从业资格证件自行作废。(A)89、未取得从业资格证,驾驶道路货物运输车辆从事运输经营活动的,由县级以上道路运输管理机构责令改正,处2000元以上的罚款。(B)93、道路货物运输经营者已不具备开业要求的有关安全条件、存在重大运输安全隐患的,在规定时间内不能按要求改正且情节严重的,由原许可机关吊销《道路运输经营许可证》或者吊销其相应的经营范围。(A)95、对道路货物运输经营者违反《中华人民共和国道路运输条例》及其相关规定的处罚由县级以上道路运输管理机构负责执行。(A)101、个人无权对道路运输管理机构工作人员滥用职权、徇私舞弊的行为进行举报。(B)二、职业道德与安全行车知识(252题,其中判断题128题、单项选择题71题、多项选择题53题)(一)判断题5、经营性道路货物运输驾驶员应当诚实、恪守信用,不得欺诈货主。(A)8、驾驶员的心理素质和生理状况对安全行车有着决定性影响。(A)9、发生道路交通事故的主要因素中,路和车的因素是起决定性的作用。(B)10、驾驶员保持良好的身体状态,是保证行车安全的条件之一。(A)15、驾驶车辆由明处驶入暗处或由暗处驶入明处,眼睛有一个适应过程。(A)23、在没有路灯的道路夜间行车,车速超过30公里/小时时应使用近光灯。(B)25、驾驶员连续驾驶时间过长或睡眠不足时,会出现疲劳。(A)27、出车前多食用一些酸辣的刺激事物,是预防驾驶疲劳的有效方法。(B)28、驾驶环境的优劣对驾驶疲劳的影响不大。(B)33、驾驶员技术水平低、操作生疏,不会引起驾驶疲劳。(B)36、驾驶车辆时应时常深呼吸和调整坐姿,以免因长时间保持固定姿势,而阻碍血液循环。(A)42、驶入高速公路的车辆,要保证充足的燃油避免在服务区之间耗尽。(A)49、车辆在驶入高速公路行车道前,必须在加速车道上将车速提高到60公里/小时以上。(A)51、在高速公路上行车,如果驶过出口,可以将车辆倒回出口处。(B)53、驶离高速公路时,可直接从行车道驶入匝道。(B)61、高速公路上行车遇雨、雪、大风天气或者路面结冰时,应当减速行驶,速度可...

1、当您付费下载文档后,您只拥有了使用权限,并不意味着购买了版权,文档只能用于自身使用,不得用于其他商业用途(如 [转卖]进行直接盈利或[编辑后售卖]进行间接盈利)。
2、本站所有内容均由合作方或网友上传,本站不对文档的完整性、权威性及其观点立场正确性做任何保证或承诺!文档内容仅供研究参考,付费前请自行鉴别。
3、如文档内容存在违规,或者侵犯商业秘密、侵犯著作权等,请点击“违规举报”。

碎片内容

经营性道路货物运输驾驶员从业资格考试题库

您可能关注的文档

确认删除?
VIP
微信客服
  • 扫码咨询
会员Q群
  • 会员专属群点击这里加入QQ群
客服邮箱
回到顶部