电脑桌面
添加小米粒文库到电脑桌面
安装后可以在桌面快捷访问

连接体问题课堂练习题VIP免费

连接体问题课堂练习题_第1页
1/14
连接体问题课堂练习题_第2页
2/14
连接体问题课堂练习题_第3页
3/14
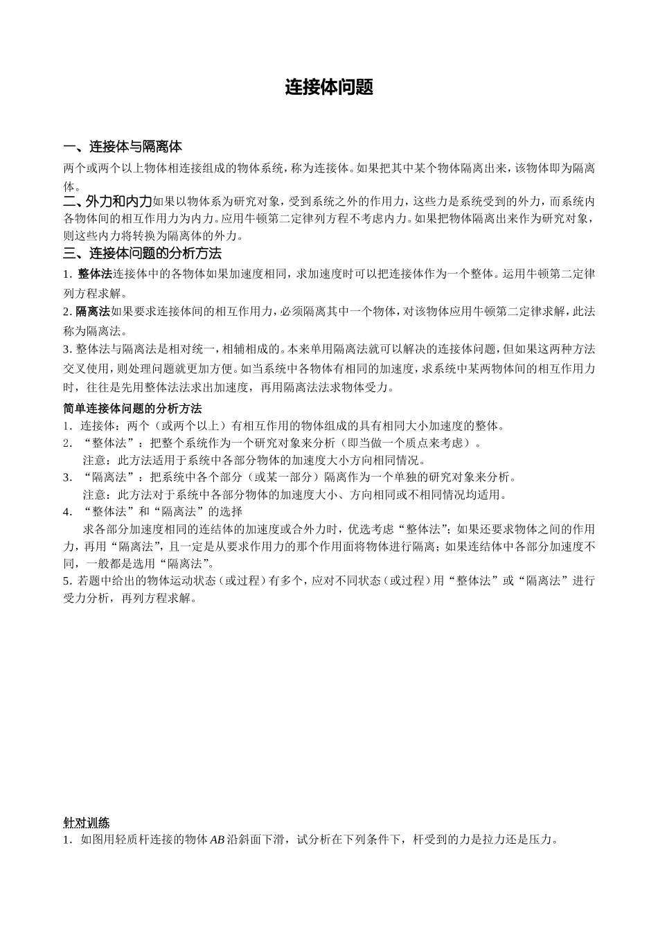
连接体问题一、连接体与隔离体两个或两个以上物体相连接组成的物体系统,称为连接体。如果把其中某个物体隔离出来,该物体即为隔离体。二、外力和内力如果以物体系为研究对象,受到系统之外的作用力,这些力是系统受到的外力,而系统内各物体间的相互作用力为内力。应用牛顿第二定律列方程不考虑内力。如果把物体隔离出来作为研究对象,则这些内力将转换为隔离体的外力。三、连接体问题的分析方法1.整体法连接体中的各物体如果加速度相同,求加速度时可以把连接体作为一个整体。运用牛顿第二定律列方程求解。2.隔离法如果要求连接体间的相互作用力,必须隔离其中一个物体,对该物体应用牛顿第二定律求解,此法称为隔离法。3.整体法与隔离法是相对统一,相辅相成的。本来单用隔离法就可以解决的连接体问题,但如果这两种方法交叉使用,则处理问题就更加方便。如当系统中各物体有相同的加速度,求系统中某两物体间的相互作用力时,往往是先用整体法法求出加速度,再用隔离法法求物体受力。简单连接体问题的分析方法1.连接体:两个(或两个以上)有相互作用的物体组成的具有相同大小加速度的整体。2.“整体法”:把整个系统作为一个研究对象来分析(即当做一个质点来考虑)。注意:此方法适用于系统中各部分物体的加速度大小方向相同情况。3.“隔离法”:把系统中各个部分(或某一部分)隔离作为一个单独的研究对象来分析。注意:此方法对于系统中各部分物体的加速度大小、方向相同或不相同情况均适用。4.“整体法”和“隔离法”的选择求各部分加速度相同的连结体的加速度或合外力时,优选考虑“整体法”;如果还要求物体之间的作用力,再用“隔离法”,且一定是从要求作用力的那个作用面将物体进行隔离;如果连结体中各部分加速度不同,一般都是选用“隔离法”。5.若题中给出的物体运动状态(或过程)有多个,应对不同状态(或过程)用“整体法”或“隔离法”进行受力分析,再列方程求解。针对训练1.如图用轻质杆连接的物体AB沿斜面下滑,试分析在下列条件下,杆受到的力是拉力还是压力。(1)斜面光滑;(2)斜面粗糙。〖解析〗解决这个问题的最好方法是假设法。即假定A、B间的杆不存在,此时同时释放A、B,若斜面光滑,A、B运动的加速度均为a=gsinθ,则以后的运动中A、B间的距离始终不变,此时若将杆再搭上,显然杆既不受拉力,也不受压力。若斜面粗糙,A、B单独运动时的加速度都可表示为:a=gsinθ-μgcosθ,显然,若a、b两物体与斜面间的动摩擦因数μA=μB,则有aA=aB,杆仍然不受力,若μA>μB,则aA<aB,A、B间的距离会缩短,搭上杆后,杆会受到压力,若μA<μB,则aA>aB杆便受到拉力。〖答案〗(1)斜面光滑杆既不受拉力,也不受压力(2)斜面粗糙μA>μB杆不受拉力,受压力斜面粗糙μA<μB杆受拉力,不受压力类型二、“假设法”分析物体受力【例题2】在一正方形的小盒内装一圆球,盒与球一起沿倾角为θ的斜面下滑,如图所示,若不存在摩擦,当θ角增大时,下滑过程中圆球对方盒前壁压力T及对方盒底面的压力N将如何变化?(提示:令T不为零,用整体法和隔离法分析)()A.N变小,T变大;B.N变小,T为零;C.N变小,T变小;D.N不变,T变大。〖点拨〗物体间有没有相互作用,可以假设不存在,看其加速度的大小。〖解析〗假设球与盒子分开各自下滑,则各自的加速度均为a=gsinθ,即“一样快”∴T=0对球在垂直于斜面方向上:N=mgcosθ∴N随θ增大而减小。〖答案〗B针对训练1.如图所示,火车箱中有一倾角为30°的斜面,当火车以10m/s2的加速度沿水平方向向左运动时,斜面上的物体m还是与车箱相对静止,分析物体m所受的摩擦力的方向。〖解析〗(1)方法一:m受三个力作用:重力mg,弹力N,静摩擦力的方向难以确定,我们可假定这个力不存在,那么如图,mg与N在水平方向只能产生大小F=mgtgθ的合力,此合力只能产生gtg30°=g/3的加速度,小于题目给定的加速度,合力不足,故斜面对物体的静摩擦力沿斜面向下。(2)方法二:如图,假定所受的静摩擦力沿斜面向上,用正交分解法有:Ncos30°+fsin30°=mg①Nsin30°-fcos30°=ma②①②联立得f=5(1-)mN,为负值,说明f...

1、当您付费下载文档后,您只拥有了使用权限,并不意味着购买了版权,文档只能用于自身使用,不得用于其他商业用途(如 [转卖]进行直接盈利或[编辑后售卖]进行间接盈利)。
2、本站所有内容均由合作方或网友上传,本站不对文档的完整性、权威性及其观点立场正确性做任何保证或承诺!文档内容仅供研究参考,付费前请自行鉴别。
3、如文档内容存在违规,或者侵犯商业秘密、侵犯著作权等,请点击“违规举报”。

碎片内容

连接体问题课堂练习题

文章天下+ 关注
实名认证
内容提供者

各种文档应有尽有

确认删除?
VIP
微信客服
  • 扫码咨询
会员Q群
  • 会员专属群点击这里加入QQ群
客服邮箱
回到顶部