电脑桌面
添加小米粒文库到电脑桌面
安装后可以在桌面快捷访问

2025年初中物理电学知识点总结大全

2025年初中物理电学知识点总结大全_第1页
1/6
2025年初中物理电学知识点总结大全_第2页
2/6
2025年初中物理电学知识点总结大全_第3页
3/6
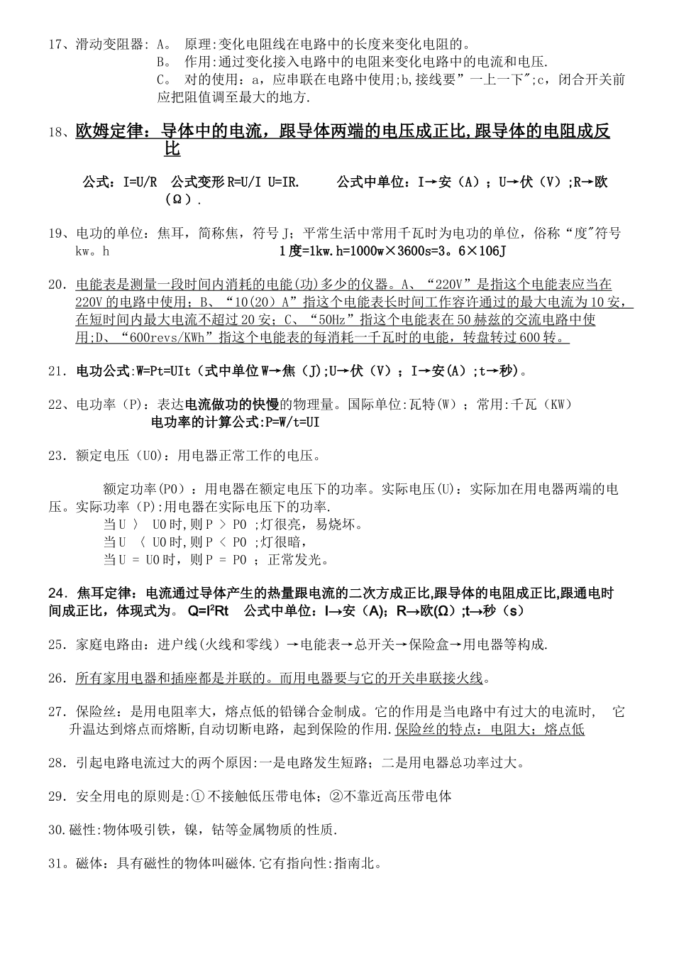
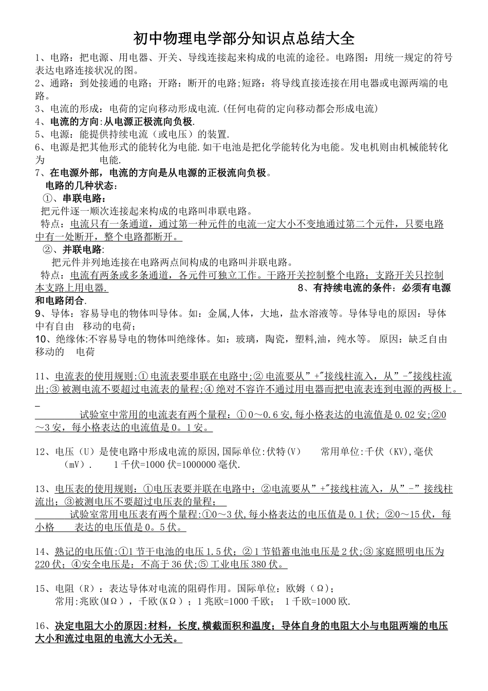
初中物理电学部分知识点总结大全1、电路:把电源、用电器、开关、导线连接起来构成的电流的途径。电路图:用统一规定的符号表达电路连接状况的图。2、通路:到处接通的电路;开路:断开的电路;短路:将导线直接连接在用电器或电源两端的电 路。 3、电流的形成:电荷的定向移动形成电流.(任何电荷的定向移动都会形成电流)4、电流的方向:从电源正极流向负极. 5、电源:能提供持续电流(或电压)的装置. 6、电源是把其他形式的能转化为电能.如干电池是把化学能转化为电能。发电机则由机械能转化为 电能.7、在电源外部,电流的方向是从电源的正极流向负极。电路的几种状态: ①、串联电路: 把元件逐一顺次连接起来构成的电路叫串联电路。 特点:电流只有一条通道,通过第一种元件的电流一定大小不变地通过第二个元件,只要电路中有一处断开,整个电路都断开。 ②、并联电路: 把元件并列地连接在电路两点间构成的电路叫并联电路。 特点:电流有两条或多条通道,各元件可独立工作。干路开关控制整个电路;支路开关只控制本支路上用电器 . 8、有持续电流的条件:必须有电源和电路闭合. 9、导体:容易导电的物体叫导体。如:金属,人体,大地,盐水溶液等。导体导电的原因:导体中有自由 移动的电荷; 10、绝缘体:不容易导电的物体叫绝缘体。如:玻璃,陶瓷,塑料,油,纯水等。 原因:缺乏自由移动的 电荷11、电流表的使用规则 :① 电流表要串联在电路中 ;② 电流要从” +" 接线柱流入,从” -" 接线柱流 出 ;③ 被测电流不要超过电流表的量程 ;④ 绝对不容许不通过用电器而把电流表连到电源的两极上 。 试验室中常用的电流表有两个量程:① 0 ~ 0.6 安 , 每小格表达的电流值是 0.02 安 ;②0 ~ 3 安,每小格表达的电流值是 0 。 1 安。 12、电压(U)是使电路中形成电流的原因,国际单位:伏特(V) 常用单位:千伏(KV),毫伏(mV). 1 千伏=1000 伏=1000000 毫伏.13、电压表的使用规则:①电压表要并联在电路中;②电流要从” +" 接线柱流入,从” -” 接线柱 流出;③被测电压不要超过电压表的量程; 试验室常用电压表有两个量程 :①0 ~ 3 伏 , 每小格表达的电压值是 0.1 伏 ; ②0 ~ 15 伏,每 小格 表达的电压值是 0 。 5 伏。 14、熟记的电压值 :①1 节干电池的电压 1.5 伏;② 1 节铅蓄电池电压是 2 伏 ;③ 家庭照明电压为 220 伏;④安全电压是:不高...

1、当您付费下载文档后,您只拥有了使用权限,并不意味着购买了版权,文档只能用于自身使用,不得用于其他商业用途(如 [转卖]进行直接盈利或[编辑后售卖]进行间接盈利)。
2、本站所有内容均由合作方或网友上传,本站不对文档的完整性、权威性及其观点立场正确性做任何保证或承诺!文档内容仅供研究参考,付费前请自行鉴别。
3、如文档内容存在违规,或者侵犯商业秘密、侵犯著作权等,请点击“违规举报”。

碎片内容

2025年初中物理电学知识点总结大全

您可能关注的文档

确认删除?
VIP
微信客服
  • 扫码咨询
会员Q群
  • 会员专属群点击这里加入QQ群
客服邮箱
回到顶部