电脑桌面
添加小米粒文库到电脑桌面
安装后可以在桌面快捷访问

天元五公司土建技术题库VIP免费

天元五公司土建技术题库_第1页
1/23
天元五公司土建技术题库_第2页
2/23
天元五公司土建技术题库_第3页
3/23
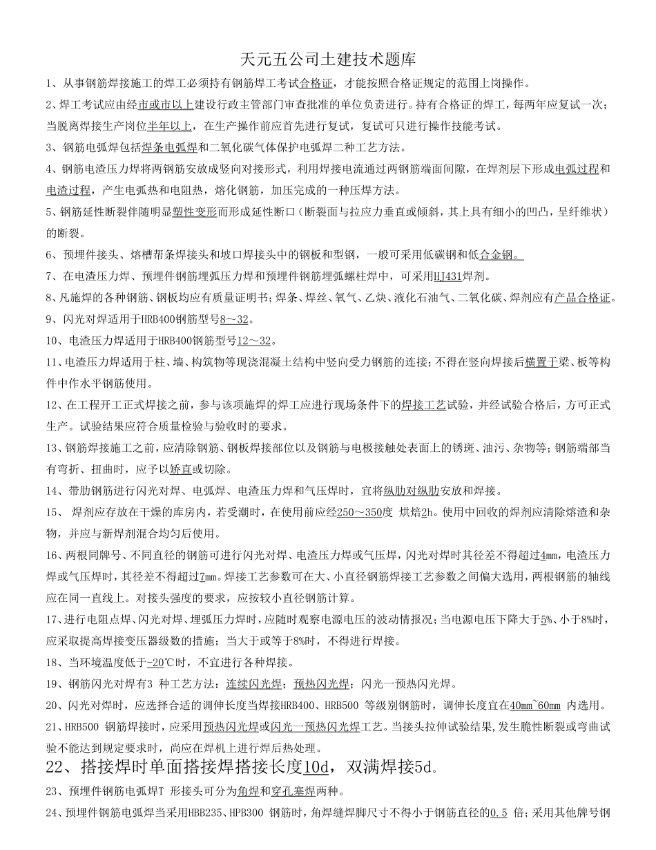
天元五公司土建技术题库1、从事钢筋焊接施工的焊工必须持有钢筋焊工考试合格证,才能按照合格证规定的范围上岗操作。2、焊工考试应由经市或市以上建设行政主管部门审查批准的单位负责进行。持有合格证的焊工,每两年应复试一次;当脱离焊接生产岗位半年以上,在生产操作前应首先进行复试,复试可只进行操作技能考试。3、钢筋电弧焊包括焊条电弧焊和二氧化碳气体保护电弧焊二种工艺方法。4、钢筋电渣压力焊将两钢筋安放成竖向对接形式,利用焊接电流通过两钢筋端面间隙,在焊剂层下形成电弧过程和电渣过程,产生电弧热和电阻热,熔化钢筋,加压完成的一种压焊方法。5、钢筋延性断裂伴随明显塑性变形而形成延性断口(断裂面与拉应力垂直或倾斜,其上具有细小的凹凸,呈纤维状)的断裂。6、预埋件接头、熔槽帮条焊接头和坡口焊接头中的钢板和型钢,一般可采用低碳钢和低合金钢。7、在电渣压力焊、预埋件钢筋埋弧压力焊和预埋件钢筋埋弧螺柱焊中,可采用HJ431焊剂。8、凡施焊的各种钢筋、钢板均应有质量证明书;焊条、焊丝、氧气、乙炔、液化石油气、二氧化碳、焊剂应有产品合格证。9、闪光对焊适用于HRB400钢筋型号8~32。10、电渣压力焊适用于HRB400钢筋型号12~32。11、电渣压力焊适用于柱、墙、构筑物等现浇混凝土结构中竖向受力钢筋的连接;不得在竖向焊接后横置于梁、板等构件中作水平钢筋使用。12、在工程开工正式焊接之前,参与该项施焊的焊工应进行现场条件下的焊接工艺试验,并经试验合格后,方可正式生产。试验结果应符合质量检验与验收时的要求。13、钢筋焊接施工之前,应清除钢筋、钢板焊接部位以及钢筋与电极接触处表面上的锈斑、油污、杂物等;钢筋端部当有弯折、扭曲时,应予以矫直或切除。14、带肋钢筋进行闪光对焊、电弧焊、电渣压力焊和气压焊时,宜将纵肋对纵肋安放和焊接。15、焊剂应存放在干燥的库房内,若受潮时,在使用前应经250~350度烘焙2h。使用中回收的焊剂应清除熔渣和杂物,并应与新焊剂混合均匀后使用。16、两根同牌号、不同直径的钢筋可进行闪光对焊、电渣压力焊或气压焊,闪光对焊时其径差不得超过4mm,电渣压力焊或气压焊时,其径差不得超过7mm。焊接工艺参数可在大、小直径钢筋焊接工艺参数之间偏大选用,两根钢筋的轴线应在同一直线上。对接头强度的要求,应按较小直径钢筋计算。17、进行电阻点焊、闪光对焊、埋弧压力焊时,应随时观察电源电压的波动情报况;当电源电压下降大于5%、小于8%时,应采取提高焊接变压器级数的措施;当大于或等于8%时,不得进行焊接。18、当环境温度低于-20℃时,不宜进行各种焊接。19、钢筋闪光对焊有3种工艺方法:连续闪光焊;预热闪光焊;闪光一预热闪光焊。20、闪光对焊时,应选择合适的调伸长度当焊接HRB400、HRB500等级别钢筋时,调伸长度宜在40mm~60mm内选用。21、HRB500钢筋焊接时,应采用预热闪光焊或闪光一预热闪光焊工艺。当接头拉伸试验结果,发生脆性断裂或弯曲试验不能达到规定要求时,尚应在焊机上进行焊后热处理。22、搭接焊时单面搭接焊搭接长度10d,双满焊接5d。23、预埋件钢筋电弧焊T形接头可分为角焊和穿孔塞焊两种。24、预埋件钢筋电弧焊当采用HBB235、HPB300钢筋时,角焊缝焊脚尺寸不得小于钢筋直径的0.5倍;采用其他牌号钢筋时,焊脚尺寸不得小于钢筋直径的0.6倍;25、电渣压力焊适用于现浇钢筋混凝土结构中竖向或斜向钢筋的连接。26、电渣压力焊四周焊包凸出钢筋表面的高度,当钢筋直径为25mm及以下时不得小于4mm;当钢筋直径为28mm及以上时不得小于6mm。27、纵向受力钢筋焊接接头验收中,接头的连接方式检查和接头力学性能检验应为主控项目,焊接接头的外观质量检查应为一般项目。28、纵向受力钢筋焊接接头的外观质量检查应每一检验批中应随机抽取10%的焊接接头;29、施工单位专业检查员应检查焊接材料产品合格证和焊接工艺试验时的接头力学性能试验报告。30、钢筋闪光对焊接头、电弧焊接头、电渣压力焊接头、气压焊接头、箍筋闪光对焊接头、预埋件钢筋T形接头的拉伸试验结果应符合3个试件均断于钢筋母材,延性断裂、抗拉强度大于等于钢筋母材抗拉强度标准值。31、钢筋焊接接头检测不合格时,...

1、当您付费下载文档后,您只拥有了使用权限,并不意味着购买了版权,文档只能用于自身使用,不得用于其他商业用途(如 [转卖]进行直接盈利或[编辑后售卖]进行间接盈利)。
2、本站所有内容均由合作方或网友上传,本站不对文档的完整性、权威性及其观点立场正确性做任何保证或承诺!文档内容仅供研究参考,付费前请自行鉴别。
3、如文档内容存在违规,或者侵犯商业秘密、侵犯著作权等,请点击“违规举报”。

碎片内容

天元五公司土建技术题库

确认删除?
VIP
微信客服
  • 扫码咨询
会员Q群
  • 会员专属群点击这里加入QQ群
客服邮箱
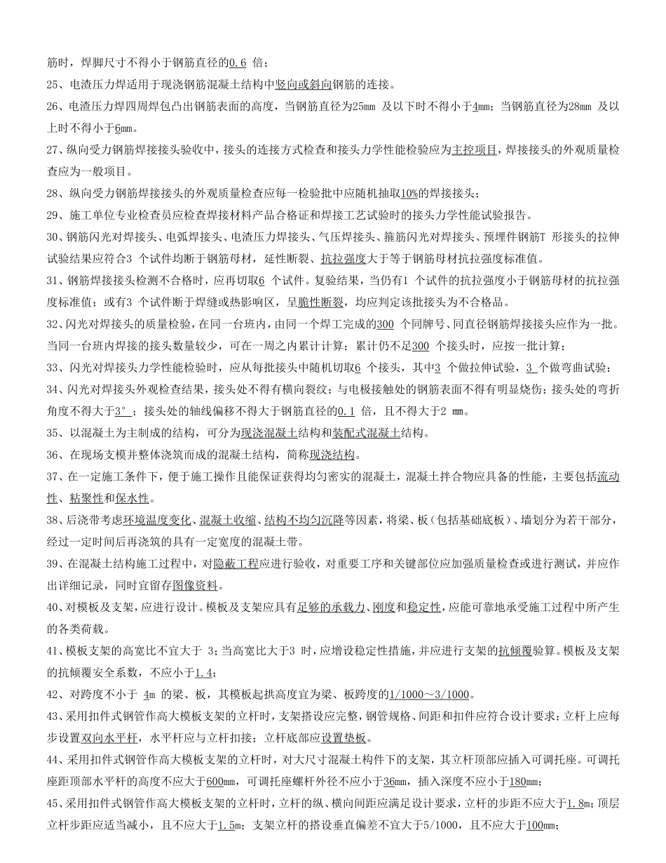
回到顶部