电脑桌面
添加小米粒文库到电脑桌面
安装后可以在桌面快捷访问

高考生物一轮复习 第7单元 生物的变异、育种和进化 课时分层集训21 基因突变和基因重组试题VIP免费

高考生物一轮复习 第7单元 生物的变异、育种和进化 课时分层集训21 基因突变和基因重组试题_第1页
1/7
高考生物一轮复习 第7单元 生物的变异、育种和进化 课时分层集训21 基因突变和基因重组试题_第2页
2/7
高考生物一轮复习 第7单元 生物的变异、育种和进化 课时分层集训21 基因突变和基因重组试题_第3页
3/7
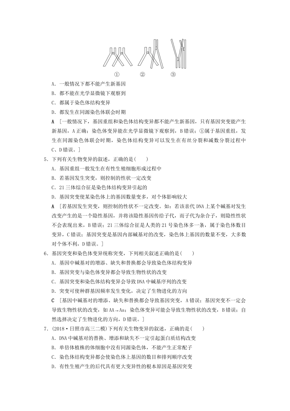
课时分层集训(二十一)基因突变和基因重组(建议用时:45分钟)A组基础达标1.下列针对基因突变的描述正确的是()A.基因突变是生物变异的根本来源B.基因突变的方向是由环境决定的C.亲代的突变基因一定能传递给子代D.基因突变只发生在生物个体发育的特定时期A[基因突变的发生可以是环境的影响致使的,基因突变是随机的,没有特定的方向,B错误;亲代的突变基因若发生在体细胞,则一般不遗传给子代,C错误;基因突变可发生在生物个体发育的任何时期,D错误。]2.(2018·甘肃省兰州市统考)控制不同性状的基因之间进行重新组合,称为基因重组。下列各选项能够体现基因重组的是()A.利用人工诱导的方法获得青霉素高产菌株B.利用基因工程手段培育生产干扰素的大肠杆菌C.在海棠枝条上嫁接苹果的芽,海棠与苹果之间实现基因重组D.用一定浓度的生长素溶液涂抹未授粉的雌蕊柱头,以获得无子番茄B[利用人工诱导的方法获得青霉素高产菌株,其原理是基因突变,A项错误;利用基因工程手段培育生产干扰素的大肠杆菌,其原理是基因重组,B项正确;在海棠枝条上嫁接苹果的芽,属于无性生殖,不会发生基因重组,C项错误;用一定浓度的生长素溶液涂抹未授粉的雌蕊柱头,以获得无子番茄,属于不能遗传的变异,没有发生基因重组,D项错误。]3.(2018·揭阳一中高三阶段性测试)二倍体植物油菜黄花基因y1中丢失3个相邻碱基对后形成基因y2,下列叙述正确的是()A.正常情况下y1和y2可能存在于同一个配子中B.利用光学显微镜可观测到y2的长度较y1短C.突变后翻译时碱基互补配对原则发生改变D.突变后其遗传密码可能不变,所以性状不一定发生改变D[基因突变后产生的是等位基因,等位基因在减数第一次分裂后期分离,因此正常情况下,y1和y2不可能存在于同一个配子中,A错误;基因突变在光学显微镜下观察不到,B错误;基因突变对碱基互补配对原则没有影响,C错误;突变后其遗传密码可能不变,所以性状不一定发生改变,D正确。]4.(2018·潍坊市高三期末)下图①~③表示三种染色体互换现象,则这三种情况()【导学号:67110058】①②③A.一般情况下都不能产生新基因B.都不能在光学显微镜下观察到C.都属于染色体结构变异D.都发生在同源染色体联会时期A[一般情况下,基因重组和染色体结构变异都不能产生新基因,只有基因突变能产生新基因,A正确;染色体变异能在光学显微镜下观察到,B错误;①属于基因重组,发生在同源染色体联会时期,染色体结构变异可以发生在有丝分裂和减数分裂过程中C、D错误。]5.下列有关生物变异的叙述,正确的是()A.基因重组一般发生在有性生殖细胞形成过程中B.若基因发生突变,则控制的性状一定改变C.21三体综合征是染色体结构变异引起的D.基因突变使某染色体上的基因数量变多,对个体影响较大A[若基因发生突变,则控制的性状不一定改变。如:若该亲代DNA上某个碱基对发生改变产生的是一个隐性基因,并将该隐性基因传给子代,而子代为杂合子,则隐性性状不会表现出来,B错误;21三体综合征是人类的21号染色体多一条,属于染色体数目变异,C错误;基因突变是基因内部碱基对的改变,染色体上基因的数量不变,大多数对个体不利,D错误。]6.基因突变和染色体变异统称突变,下列相关叙述正确的是()A.基因中碱基对的增添、缺失和替换都会导致染色体结构变异B.基因突变与染色体变异都会导致生物性状的改变C.基因突变和染色体结构变异会导致DNA中碱基序列的改变D.突变可使种群基因频率发生变化,决定了生物进化的方向C[基因中碱基对的增添、缺失和替换都会导致基因突变,A错误;基因突变不一定会导致生物性状的改变,如AA→Aa;染色体变异可能会导致生物性状的改变,B错误;自然选择决定了生物进化的方向,D错误。]7.(2018·日照市高三二模)下列有关生物变异的叙述,正确的是()A.DNA中碱基对的替换、增添和缺失不一定引起蛋白质结构改变B.单倍体植株的体细胞中没有同源染色体,不能产生正常配子C.染色体结构变异都会使染色体上基因的数目和排列顺序改变D.有性生殖产生的后代具有更大变异性的根本原因是基因突变A[若DNA中碱基对的替换、增添和缺失的部位不在基因的内部,则不参...

1、当您付费下载文档后,您只拥有了使用权限,并不意味着购买了版权,文档只能用于自身使用,不得用于其他商业用途(如 [转卖]进行直接盈利或[编辑后售卖]进行间接盈利)。
2、本站所有内容均由合作方或网友上传,本站不对文档的完整性、权威性及其观点立场正确性做任何保证或承诺!文档内容仅供研究参考,付费前请自行鉴别。
3、如文档内容存在违规,或者侵犯商业秘密、侵犯著作权等,请点击“违规举报”。

碎片内容

高考生物一轮复习 第7单元 生物的变异、育种和进化 课时分层集训21 基因突变和基因重组试题

您可能关注的文档

文章天下+ 关注
实名认证
内容提供者

各种文档应有尽有

相关文档

确认删除?
VIP
微信客服
  • 扫码咨询
会员Q群
  • 会员专属群点击这里加入QQ群
客服邮箱
回到顶部