电脑桌面
添加小米粒文库到电脑桌面
安装后可以在桌面快捷访问

人工挖土工艺标准

人工挖土工艺标准_第1页
1/4
人工挖土工艺标准_第2页
2/4
人工挖土工艺标准_第3页
3/4
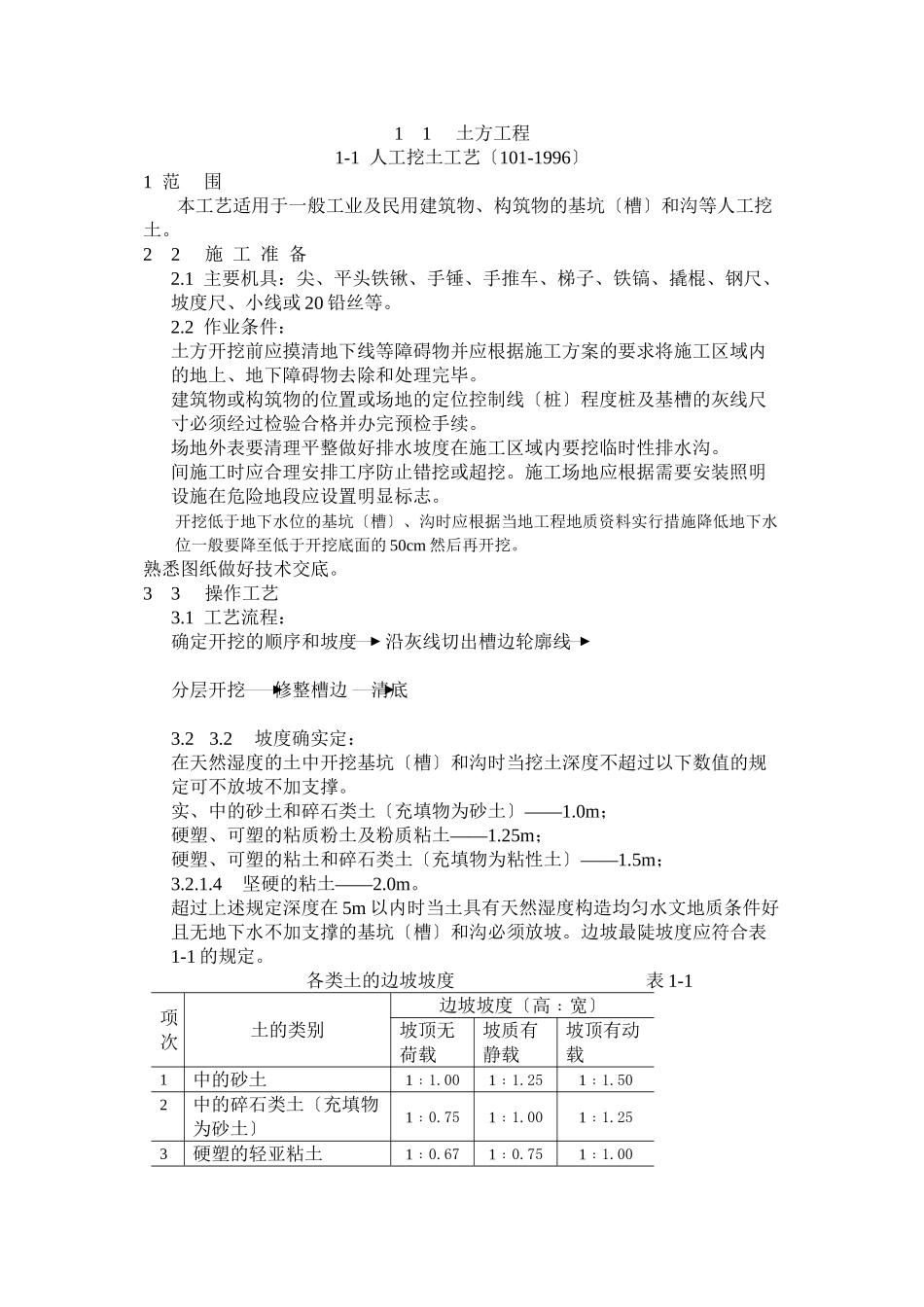
11 土方工程1-1 人工挖土工艺〔101-1996〕1 范围本工艺适用于一般工业及民用建筑物、构筑物的基坑〔槽〕和沟等人工挖土。22 施 工 准 备2.1 主要机具:尖、平头铁锹、手锤、手推车、梯子、铁镐、撬棍、钢尺、坡度尺、小线或 20 铅丝等。2.2 作业条件:土方开挖前应摸清地下线等障碍物并应根据施工方案的要求将施工区域内的地上、地下障碍物去除和处理完毕。建筑物或构筑物的位置或场地的定位控制线〔桩〕程度桩及基槽的灰线尺寸必须经过检验合格并办完预检手续。场地外表要清理平整做好排水坡度在施工区域内要挖临时性排水沟。间施工时应合理安排工序防止错挖或超挖。施工场地应根据需要安装照明设施在危险地段应设置明显标志。开挖低于地下水位的基坑〔槽〕、沟时应根据当地工程地质资料实行措施降低地下水位一般要降至低于开挖底面的 50cm 然后再开挖。熟悉图纸做好技术交底。33 操作工艺3.1 工艺流程: 确定开挖的顺序和坡度沿灰线切出槽边轮廓线 分层开挖修整槽边清底 3.23.2 坡度确实定:在天然湿度的土中开挖基坑〔槽〕和沟时当挖土深度不超过以下数值的规定可不放坡不加支撑。——实、中的砂土和碎石类土〔充填物为砂土〕1.0m;——硬塑、可塑的粘质粉土及粉质粘土1.25m;——硬塑、可塑的粘土和碎石类土〔充填物为粘性土〕1.5m;3.2.1.4 ——坚硬的粘土2.0m。超过上述规定深度在 5m 以内时当土具有天然湿度构造均匀水文地质条件好且无地下水不加支撑的基坑〔槽〕和沟必须放坡。边坡最陡坡度应符合表1-1 的规定。各类土的边坡坡度表 1-1项次土的类别边坡坡度〔高﹕宽〕坡顶无荷载坡质有静载坡顶有动载1中的砂土1﹕1.001﹕1.251﹕1.502中的碎石类土〔充填物为砂土〕1﹕0.751﹕1.001﹕1.253硬塑的轻亚粘土1﹕0.671﹕0.751﹕1.004中的碎石类土〔充填物为粘性土〕1﹕0.501﹕0.671﹕0.755硬塑的亚粘土、粘土1﹕0.331﹕0.501﹕0.676老黄土1﹕0.101﹕0.251﹕0.337软土〔经井点降水后〕1﹕1.00 3.33.3 根据根底和土质以及现场出土等条件要合理确定开挖顺序然后再分段分层平均下挖。开挖各种浅根底如不放坡时应先沿灰线直边切出槽边的轮廓线。开挖各种槽坑;浅条形根底。一般粘性土可自上而下分层开挖每层深度以 60cm 为宜从开挖端部逆向倒退按踏步型挖掘。碎石类土先用镐翻松正向挖掘每层深度视翻土厚度而定每层应清底和出土然后逐步挖掘。浅沟。与浅的条形根底开挖根本一样仅沟帮不切直修平。标高按龙门板上平往下返出...

1、当您付费下载文档后,您只拥有了使用权限,并不意味着购买了版权,文档只能用于自身使用,不得用于其他商业用途(如 [转卖]进行直接盈利或[编辑后售卖]进行间接盈利)。
2、本站所有内容均由合作方或网友上传,本站不对文档的完整性、权威性及其观点立场正确性做任何保证或承诺!文档内容仅供研究参考,付费前请自行鉴别。
3、如文档内容存在违规,或者侵犯商业秘密、侵犯著作权等,请点击“违规举报”。

碎片内容

人工挖土工艺标准

确认删除?
VIP
微信客服
  • 扫码咨询
会员Q群
  • 会员专属群点击这里加入QQ群
客服邮箱
回到顶部