电脑桌面
添加小米粒文库到电脑桌面
安装后可以在桌面快捷访问

无线资源利用率提升方案

无线资源利用率提升方案_第1页
1/2
无线资源利用率提升方案_第2页
2/2
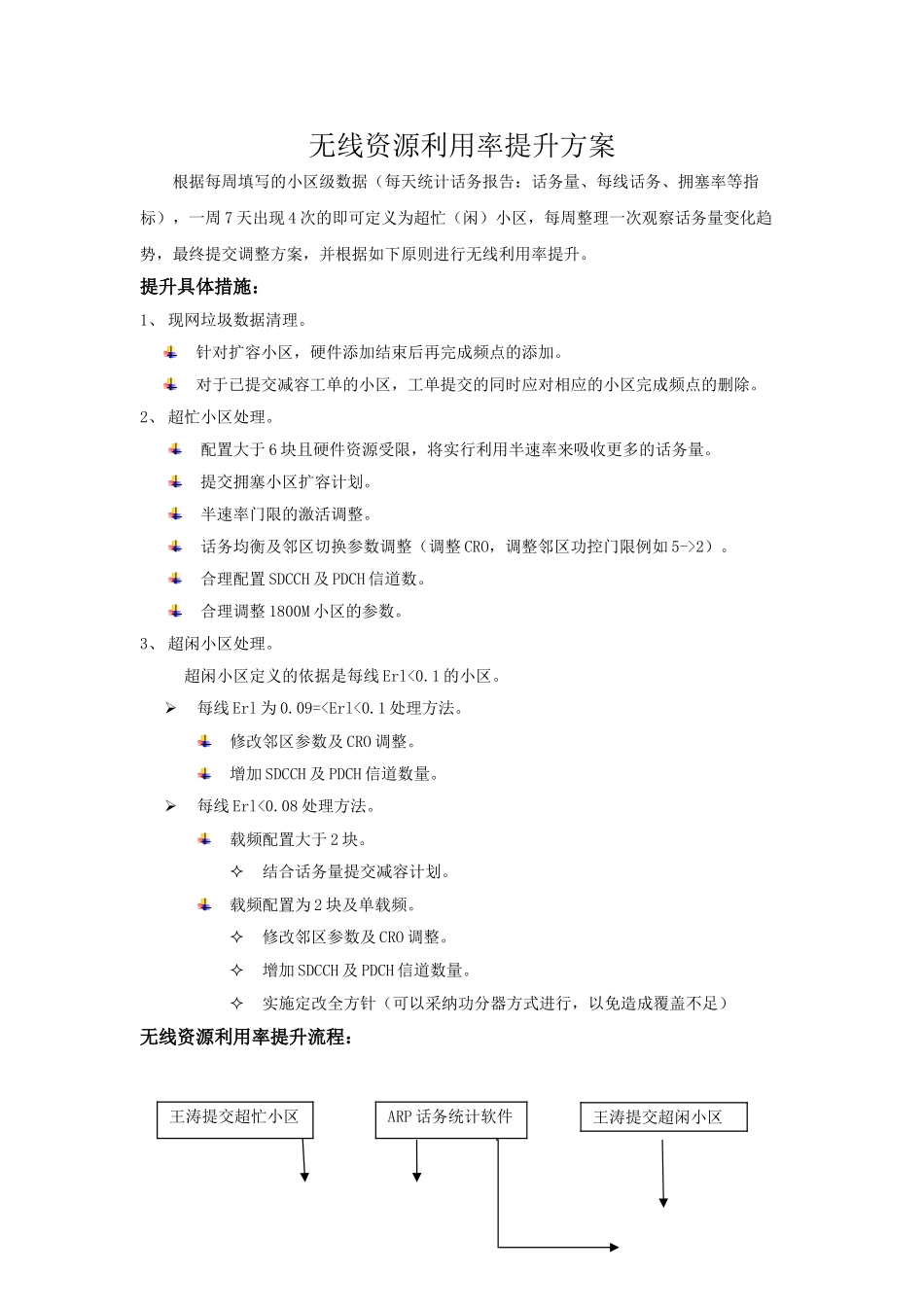
无线资源利用率提升方案根据每周填写的小区级数据(每天统计话务报告:话务量、每线话务、拥塞率等指标),一周 7 天出现 4 次的即可定义为超忙(闲)小区,每周整理一次观察话务量变化趋势,最终提交调整方案,并根据如下原则进行无线利用率提升。提升具体措施:1、 现网垃圾数据清理。针对扩容小区,硬件添加结束后再完成频点的添加。对于已提交减容工单的小区,工单提交的同时应对相应的小区完成频点的删除。2、 超忙小区处理。配置大于 6 块且硬件资源受限,将实行利用半速率来吸收更多的话务量。提交拥塞小区扩容计划。半速率门限的激活调整。话务均衡及邻区切换参数调整(调整 CRO,调整邻区功控门限例如 5->2)。合理配置 SDCCH 及 PDCH 信道数。合理调整 1800M 小区的参数。3、 超闲小区处理。超闲小区定义的依据是每线 Erl<0.1 的小区。每线 Erl 为 0.09=

1、当您付费下载文档后,您只拥有了使用权限,并不意味着购买了版权,文档只能用于自身使用,不得用于其他商业用途(如 [转卖]进行直接盈利或[编辑后售卖]进行间接盈利)。
2、本站所有内容均由合作方或网友上传,本站不对文档的完整性、权威性及其观点立场正确性做任何保证或承诺!文档内容仅供研究参考,付费前请自行鉴别。
3、如文档内容存在违规,或者侵犯商业秘密、侵犯著作权等,请点击“违规举报”。

碎片内容

无线资源利用率提升方案

确认删除?
微信客服
  • 扫码咨询
会员Q群
  • 会员专属群点击这里加入QQ群