电脑桌面
添加小米粒文库到电脑桌面
安装后可以在桌面快捷访问

设计开发常见问题分析

设计开发常见问题分析_第1页
1/11
设计开发常见问题分析_第2页
2/11
设计开发常见问题分析_第3页
3/11
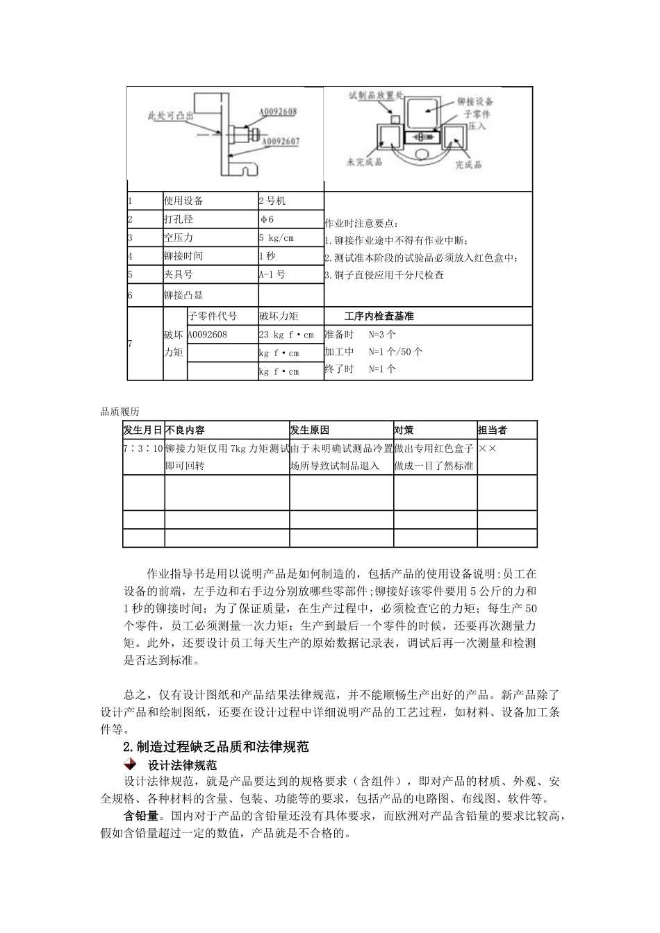
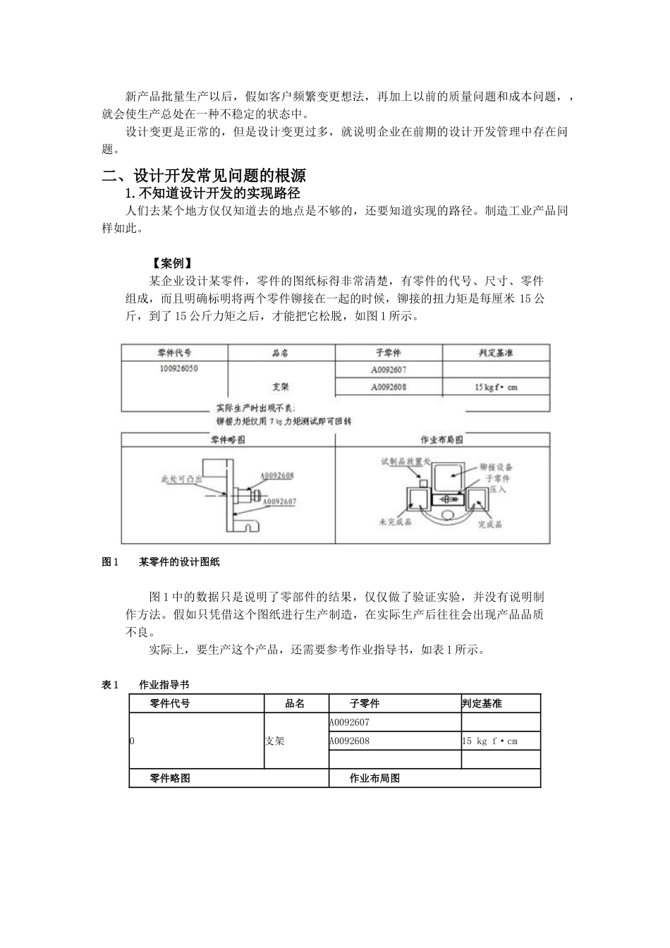
学习导航通过学习本课程,你将能够:● 知晓设计开发中的常见问题;● 了解设计法律规范和工艺标准;● 掌握设计开发常见问题的根源;● 了解并行开发模式。 产品设计开发常见问题分析(new)一、设计开发中常见的问题企业在设计开发新产品时常常会面临一些问题,比较典型的有九个:第一,新产品品质问题多;第二,新产品开发时间长;第三,新材料不能及时提供或者频繁更换供应商;第四,开发后设计变更多;第五,设计的产品成本高;第六,设计的产品难制造;第七,设计错误多;第八,微小差异零部件太多;第九,因客户要求而频繁变更。1.新产品品质问题多新产品刚开发时的稳定性不够,容易出现品质问题。2.新产品开发时间长假如新产品的技术含量很高,就会延长开发时间,进而延迟推出时间。3.新材料不能及时提供或者频繁更换供应商设计时间的拖延,会导致新材料不能及时提供给供应商甚至频繁更换供应商的现象。例如,设计初期选定了一个供应商,批量生产时候又更换供应商,产品品质就会发生波动。4.开发后设计变更多新产品在设计过程中会遇到很多变更,如原来的设计思路过时了或市场发生了变化,需要追加功能或外观上的变化;前期的品质不稳定,在后期找到了解决办法,需要进行设计变更;客户的要求发生变化,需要临时改变设计方案等。这些变更都会导致时间的延迟。5.设计的产品成本高有些新设计的产品要求生产设备必须进行重新配套,加上企业为了使老客户认可产品而加大力度进行宣传,会导致新产品的成本增加、利润减少。6.设计的产品难制造有时产品的设计方案很好,但不方便生产和制造,给生产车间、制造部门以及供应商造成很大麻烦,如影响生产进度和导致营业额下降等。7.设计错误多在设计产品的过程中往往会出现很多错误,如图纸错误、物料消耗的清单 BOM 用量错误、工装错误等。8.微小差异零部件太多新产品的要求发生变化,如管道比原来长 1cm、零件比原来短等,需要工厂准备物料的物料就会相应增多,进而导致生产成本上升和生产时间延长,甚至错误增多。9.因客户要求而频繁变更新产品批量生产以后,假如客户频繁变更想法,再加上以前的质量问题和成本问题,,就会使生产总处在一种不稳定的状态中。设计变更是正常的,但是设计变更过多,就说明企业在前期的设计开发管理中存在问题。二、设计开发常见问题的根源1.不知道设计开发的实现路径人们去某个地方仅仅知道去的地点是不够的,还要知道实现的路径。制造工业产品同样如此。 【案...

1、当您付费下载文档后,您只拥有了使用权限,并不意味着购买了版权,文档只能用于自身使用,不得用于其他商业用途(如 [转卖]进行直接盈利或[编辑后售卖]进行间接盈利)。
2、本站所有内容均由合作方或网友上传,本站不对文档的完整性、权威性及其观点立场正确性做任何保证或承诺!文档内容仅供研究参考,付费前请自行鉴别。
3、如文档内容存在违规,或者侵犯商业秘密、侵犯著作权等,请点击“违规举报”。

碎片内容

设计开发常见问题分析

您可能关注的文档

雏圣文化+ 关注
实名认证
内容提供者

欢迎光临,大量办公文档供您挑选。

确认删除?
VIP
微信客服
  • 扫码咨询
会员Q群
  • 会员专属群点击这里加入QQ群
客服邮箱
回到顶部