电脑桌面
添加小米粒文库到电脑桌面
安装后可以在桌面快捷访问

起重技术练习册答案

起重技术练习册答案_第1页
1/10
起重技术练习册答案_第2页
2/10
起重技术练习册答案_第3页
3/10
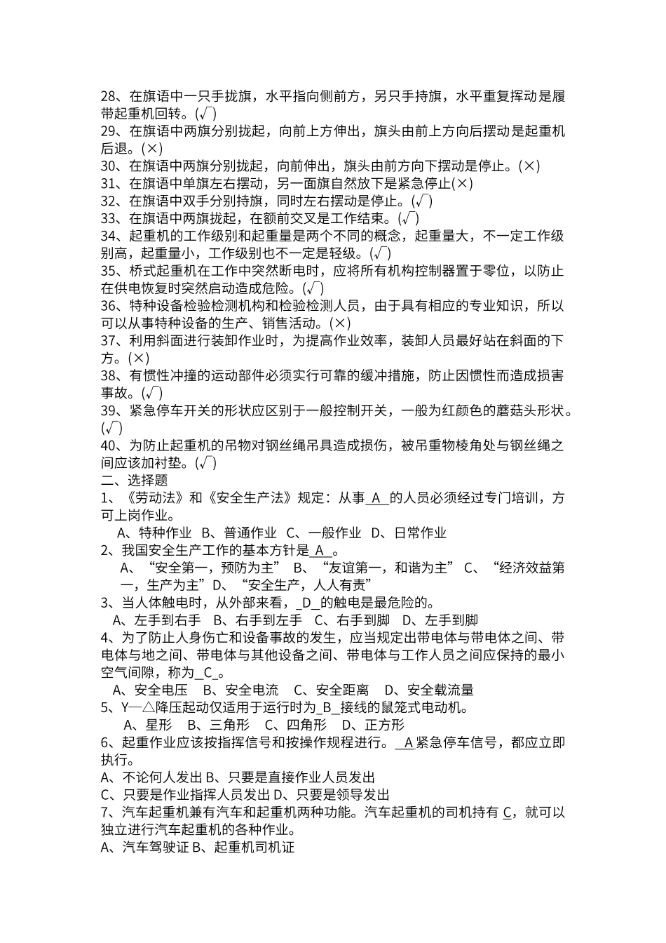
起重机安全技术习题册答案一、推断题(对的打“√”,错的打“×”,答案写在每题括号内)1、从业人员不得拒绝用人单位的违章指挥和强令冒险作业。(×)2、从业人员在生产过程中,应当正确佩戴和使用劳动防护用品。(√)3、从业人员在取得特种作业操作资格证后,不必参加班组或有关部门组织的安全学习。(×)4、生产必须安全,不安全不得生产。(√)5、《工伤保险条例》规定,个体工商户的雇员不得参加工伤保险,只有国有企业职工才能参加。(×)6、对从事接触职业病危害作业的劳动者,离岗时的职业健康检查费用由劳动者自己承担。(×)7、从业人员在作业过程中,应当严格遵守安全生产规章制度和操作规程。(√)8、任何电源只要它的电压值为 36V,都可以作为 36V 安全电压的供电电源。(×)9、穿绝缘鞋后,可用手直接触及 1KV 以下电压的带电体。(×)10、检修设备时,除了待检修的设备外,其它任何设备都不须停电。(×)11、当载荷达到额定起重量的 95%时,超载限制器能发出提示性报警指示信号。(×)12、吊装作业中,估算物体的质量,一般需要略大于物体的实际质量。(√)13、一般吊装作业中,常常采纳式吊法来确定吊点的绑扎位置。(√)14、采纳穿套结索法,应确保挡套处角度不超过 90°。(×)15、常用的白棕绳有三股、四股、九股捻制的。(√)16、在旗语中红旗拢起,横在腹前,指向应转臂的方向;绿旗拢起,竖在红旗前,互相垂直是微微降臂。(×)17、在旗语中两旗分别拢起,横在两侧,旗头外指是伸臂。(√) 18、在旗语中两旗分别拢起,横在胸前,旗头对指是缩臂。(√) 19、在旗语中两手分别拢旗,伸向一侧,其间距与负载所要移动的距离接近是微微降臂。(×) 20、在旗语中单手拢绿旗,指向负载应降落的位置,旗头进行转动是指示降落方位。(√)21、起重吊挂都必须按物体形状体积结构,采纳适当起吊方法,否则会发生事故。 (√)22、在起重机实际工作中,安全限位部分与安全联锁部分组成一条闭合回路,一直参加起重机工作。 (√)23、双机抬吊时,要实现两机绝对的同步是不可能的,吊钩起升较快的起重机负荷比较轻吊钩起较慢的起重机负荷较重。(√ )24 当立式设备高度大超过起重机械的起升高度时,此设备就位可采纳直接直立吊装就位法。(× )25、调节制动器主弹簧的长度,可以调整制动器的制动力矩的大小。 (√)26、锥形制动器一般应用在较大扭矩的制动上。 (×)27、起重力矩限制器空载情况下,检查显...

1、当您付费下载文档后,您只拥有了使用权限,并不意味着购买了版权,文档只能用于自身使用,不得用于其他商业用途(如 [转卖]进行直接盈利或[编辑后售卖]进行间接盈利)。
2、本站所有内容均由合作方或网友上传,本站不对文档的完整性、权威性及其观点立场正确性做任何保证或承诺!文档内容仅供研究参考,付费前请自行鉴别。
3、如文档内容存在违规,或者侵犯商业秘密、侵犯著作权等,请点击“违规举报”。

碎片内容

起重技术练习册答案

人从众+ 关注
实名认证
内容提供者

欢迎光临小店,本店以公文和教育为主,希望符合您的需求。

确认删除?
VIP
微信客服
  • 扫码咨询
会员Q群
  • 会员专属群点击这里加入QQ群
客服邮箱
回到顶部