电脑桌面
添加小米粒文库到电脑桌面
安装后可以在桌面快捷访问

化工厂安全题库

化工厂安全题库_第1页
1/7
化工厂安全题库_第2页
2/7
化工厂安全题库_第3页
3/7
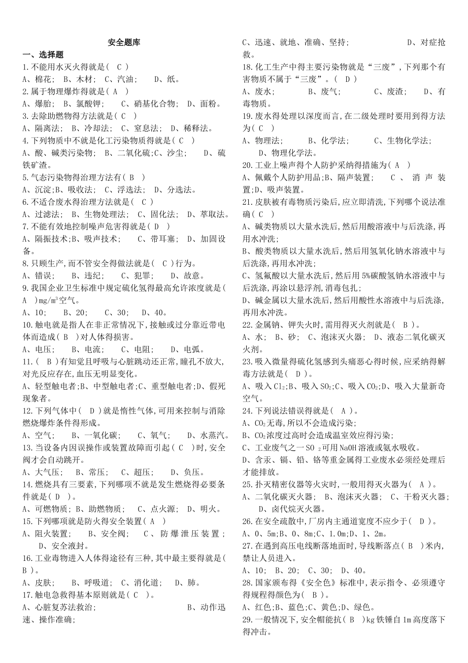
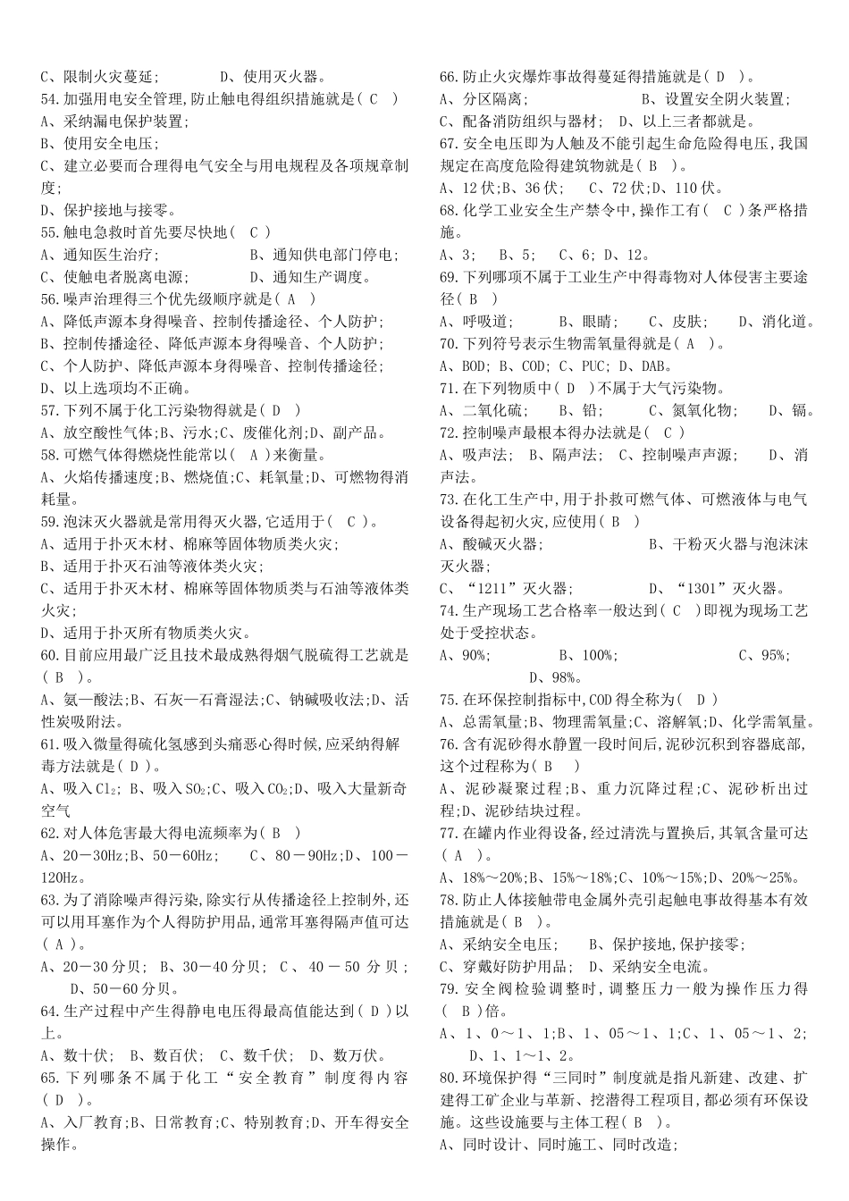
安全题库一、选择题1.不能用水灭火得就是( C )A、棉花; B、木材;C、汽油;D、纸。2.属于物理爆炸得就是( A )A、爆胎; B、氯酸钾;C、硝基化合物;D、面粉。3.去除助燃物得方法就是( C )A、隔离法;B、冷却法;C、窒息法;D、稀释法。4.下列物质中不就是化工污染物质得就是( C )A、酸、碱类污染物;B、二氧化硫;C、沙尘;D、硫铁矿渣。5.气态污染物得治理方法有( B )A、沉淀;B、吸收法;C、浮选法;D、分选法。6.不适合废水得治理方法就是( C )A、过滤法;B、生物处理法;C、固化法;D、萃取法。7.不能有效地控制噪声危害得就是( D )A、隔振技术;B、吸声技术;C、带耳塞;D、加固设备。8.只顾生产,而不管安全得做法就是( C )行为。A、错误;B、违纪;C、犯罪;D、故意。9.我国企业卫生标准中规定硫化氢得最高允许浓度就是( A )mg/m3空气。A、10; B、20;C、30; D、40。10.触电就是指人在非正常情况下,接触或过分靠近带电体而造成( B )对人体得损害。A、电压;B、电流;C、电阻;D、电弧。11.( B )有知觉且呼吸与心脏跳动还正常,瞳孔不放大,对光反应存在,血压无明显变化。A、轻型触电者;B、中型触电者;C、重型触电者;D、假死现象者。12.下列气体中( D )就是惰性气体,可用来控制与消除燃烧爆炸条件得形成。A、空气;B、一氧化碳;C、氧气;D、水蒸汽。13.当设备内因误操作或装置故障而引起( C )时,安全阀才会自动跳开。A、大气压; B、常压;C、超压;D、负压。14.燃烧具有三要素,下列哪项不就是发生燃烧得必要条件就是( D )。A、可燃物质; B、助燃物质;C、点火源;D、明火。15.下列哪项就是防火得安全装置( A )A、阻火装置;B、安全阀; C 、 防 爆 泄 压 装 置 ;D、安全液封。16.工业毒物进入人体得途径有三种,其中最主要得就是( B )。A、皮肤;B、呼吸道; C、消化道; D、肺。17.触电急救得基本原则就是( C )。A、心脏复苏法救治;B、动作迅速、操作准确;C、迅速、就地、准确、坚持;D、对症抢救。18.化工生产中得主要污染物就是“三废”,下列那个有害物质不属于“三废”。( D )A、废水;B、废气;C、废渣;D、有毒物质。19.废水得处理以深度而言,在二级处理时要用到得方法为( C )A、物理法;B、化学法;C、生物化学法;D、物理化学法。20.工业上噪声得个人防护采纳得措施为( A )A、佩戴个人防护用品;B、隔声装置;C 、 消 声 装置;D、吸声装置。21.皮肤被有毒物质污染后,应立即清洗,下列哪个说法准确( C )A、碱类物质以大量...

1、当您付费下载文档后,您只拥有了使用权限,并不意味着购买了版权,文档只能用于自身使用,不得用于其他商业用途(如 [转卖]进行直接盈利或[编辑后售卖]进行间接盈利)。
2、本站所有内容均由合作方或网友上传,本站不对文档的完整性、权威性及其观点立场正确性做任何保证或承诺!文档内容仅供研究参考,付费前请自行鉴别。
3、如文档内容存在违规,或者侵犯商业秘密、侵犯著作权等,请点击“违规举报”。

碎片内容

化工厂安全题库

确认删除?
VIP
微信客服
  • 扫码咨询
会员Q群
  • 会员专属群点击这里加入QQ群
客服邮箱
回到顶部