电脑桌面
添加小米粒文库到电脑桌面
安装后可以在桌面快捷访问

变压器实验报告

变压器实验报告_第1页
1/7
变压器实验报告_第2页
2/7
变压器实验报告_第3页
3/7
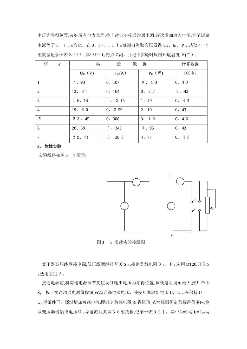
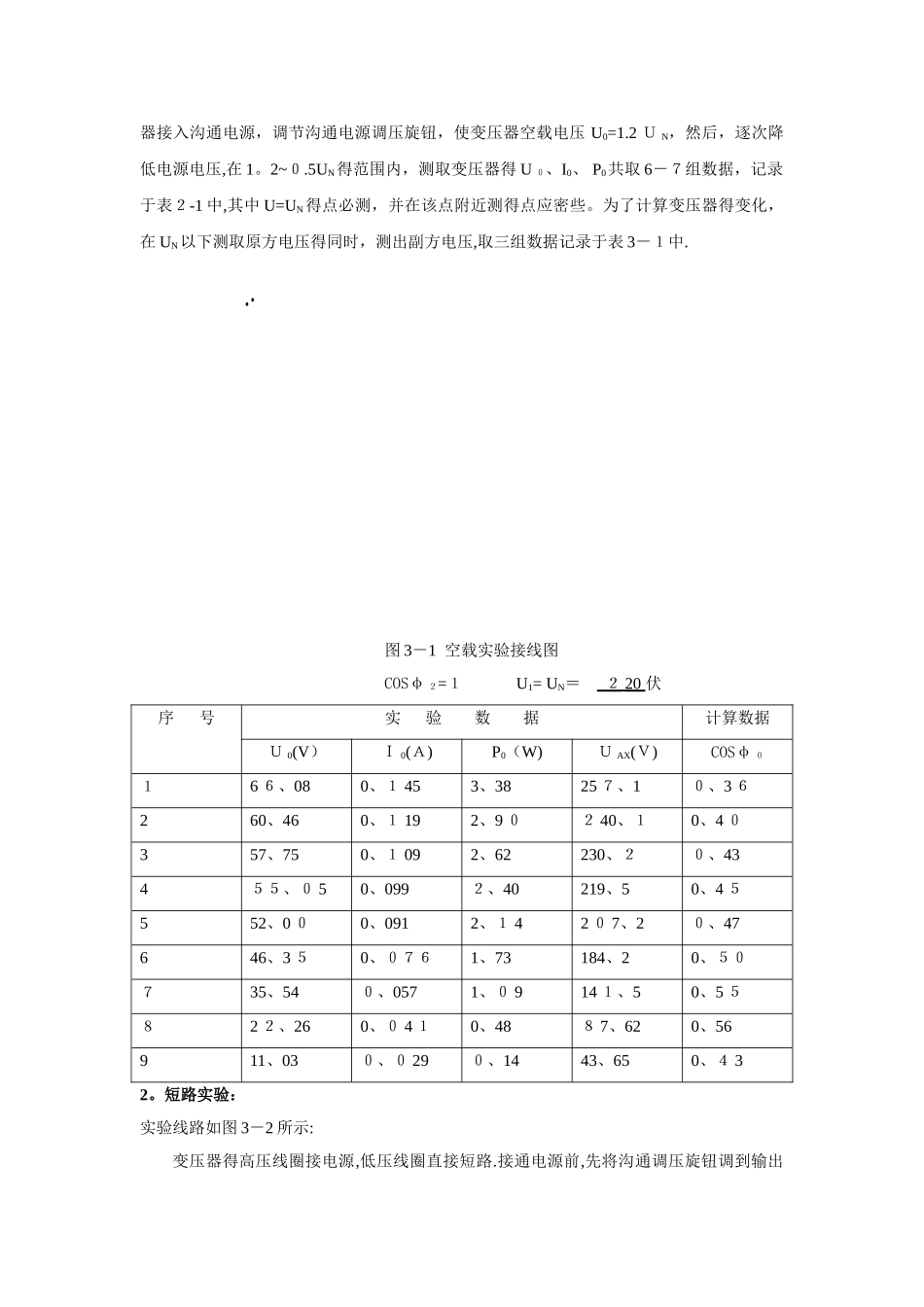
实验报告课程名称: 电机与拖动 指导老师: 卢琴芬 成绩: 实验名称: 单相变压器 同组学生姓名:刘雪成 李文鑫 一、实验目得与要求(必填)ﻩﻩﻩﻩ二、实验内容与原理(必填)三、主要仪器设备(必填)ﻩﻩﻩﻩﻩﻩ四、操作方法与实验步骤五、实验数据记录与处理ﻩﻩ六、实验结果与分析(必填)七、讨论、心得一、实验目得1.通过空载与短路实验测定变压器得变比与参数。2.通过负载实验测取变压器得运行特性。二、预习要点1.变压器得空载与短路实验有什么特点?实验中电源电压一般加在哪一方较合适?2。在空载与短路实验中,各种仪表应怎样联接才能使测量误差最小?3.如何用实验方法测定变压器得铁耗及铜耗。三、实验项目1. 空载实验测取空载特性 U0=f(I0), P 0=f(U0)。2. 短路实验测取空载特性UK=f(IK), PK=f(U K)。3. 负载实验(1)纯电阻负载保持U 1=U1N, c o s φ2=1 得条件下,测取U 2=f(I2)。四、实验线路及操作步骤1、空载试验实验线路如图 3-1 所示,被试变压器选用 DT40 三相组式变压器,实验用其中得一相,其额定容量P N=76 W,U1N/ U2 N=220/5 5V,I 1 N/I2 N=0。345/1。38A.变压器得低压线圈接电源,高压线圈开路。接通电源前,选好所有电表量程,将电源控制屏 DT01 得沟通电源调压旋钮调到输出电压为零得位置,然后打开钥匙开头,按下 DT0 1面板上“开”得按钮,此时变压专业:电子信息工程: 器接入沟通电源,调节沟通电源调压旋钮,使变压器空载电压 U0=1.2 U N,然后,逐次降低电源电压,在 1。2~0.5UN得范围内,测取变压器得 U 0、I0、 P0共取 6-7组数据,记录于表2-1 中,其中 U=UN得点必测,并在该点附近测得点应密些。为了计算变压器得变化,在 UN以下测取原方电压得同时,测出副方电压,取三组数据记录于表 3-1中.图 3-1 空载实验接线图COSφ 2=1 U1= UN= 2 20 伏序 号实 验 数 据计算数据U 0(V)I 0(A)P0(W)U AX(V)COSφ 016 6、080、1 453、3825 7、10、3 6260、460、1 192、9 02 40、10、4 0357、750、1 092、62230、20、43455、0 50、0992、40219、50、4 5552、0 00、0912、1 42 0 7、20、47646、3 50、0761、73184、20、50735、540、0571、0 914 1、50、5 582 2、260、0 4 10、488 7、620、56911、030、0 290、1443、650、4 32。短路实验:实验线路...

1、当您付费下载文档后,您只拥有了使用权限,并不意味着购买了版权,文档只能用于自身使用,不得用于其他商业用途(如 [转卖]进行直接盈利或[编辑后售卖]进行间接盈利)。
2、本站所有内容均由合作方或网友上传,本站不对文档的完整性、权威性及其观点立场正确性做任何保证或承诺!文档内容仅供研究参考,付费前请自行鉴别。
3、如文档内容存在违规,或者侵犯商业秘密、侵犯著作权等,请点击“违规举报”。

碎片内容

变压器实验报告

确认删除?
VIP
微信客服
  • 扫码咨询
会员Q群
  • 会员专属群点击这里加入QQ群
客服邮箱
回到顶部