电脑桌面
添加小米粒文库到电脑桌面
安装后可以在桌面快捷访问

安置房成本估算

安置房成本估算_第1页
1/3
安置房成本估算_第2页
2/3
安置房成本估算_第3页
3/3
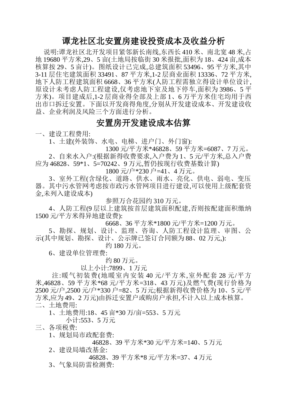
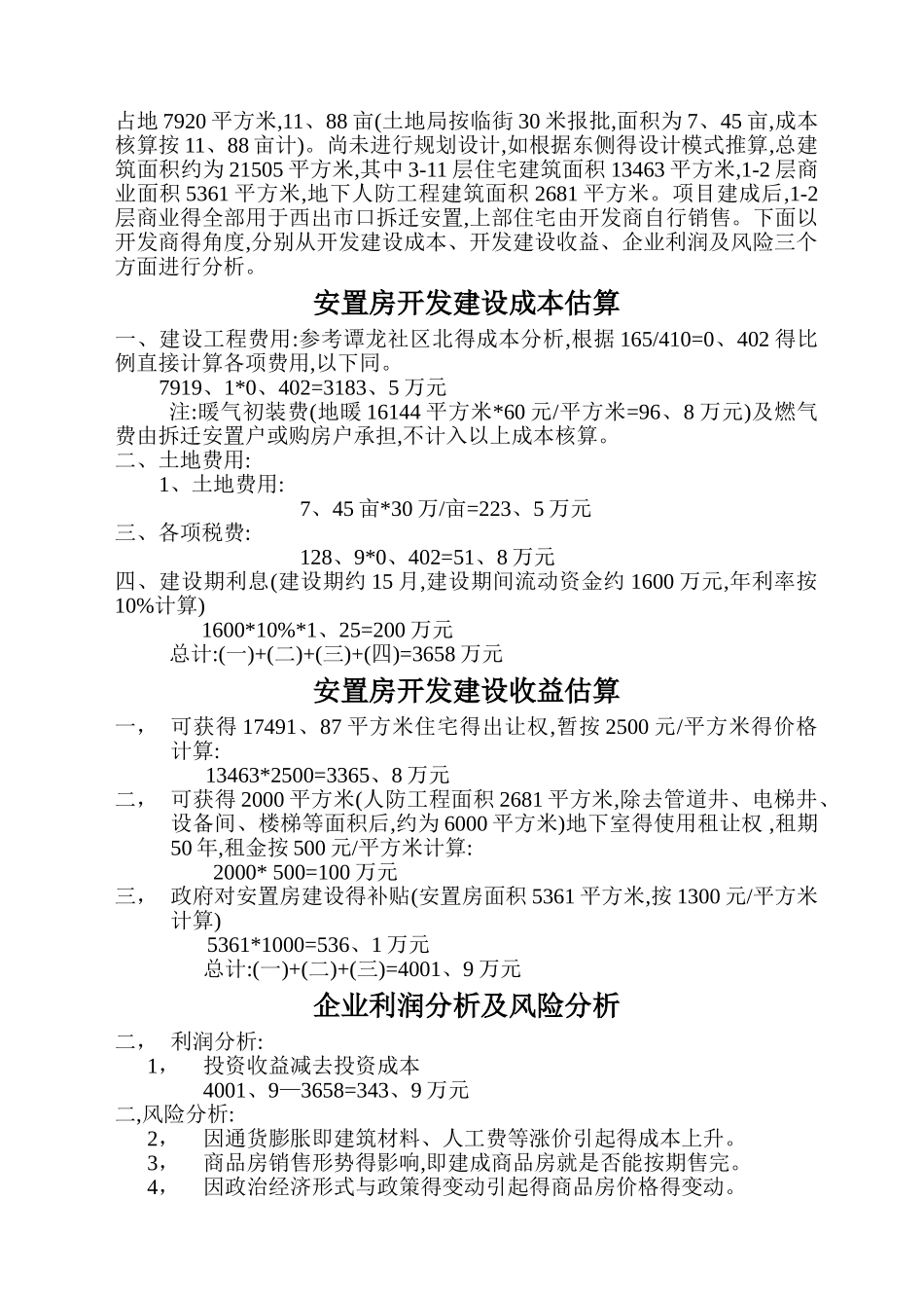
谭龙社区北安置房建设投资成本及收益分析 说明:谭龙社区北开发项目紧邻新长南线,东西长 410 米、南北宽 48 米,占地 19680 平方米,29、5 亩(土地局按临街 30 米报批,面积为 18、424 亩,成本核算按 29、5 亩计)。图纸设计已完成,总建筑面积 53496、95 平方米,其中3-11 层住宅建筑面积 33491、87 平方米,1-2 层商业面积 13336、72 平方米,地下人防工程建筑面积 6668、36 平方米(人防工程需独立得设计单位设计,原设计未考虑人防工程建设,仅考虑地下室及地下停车,面积为 3986、5 平方米)。项目建成后,1-2 层商业得全部及上部 1、6 万平方米住宅均用于西出市口拆迁安置。下面以开发商得角度,分别从开发建设成本、开发建设收益、企业利润及风险三个方面进行分析。安置房开发建设成本估算一、建设工程费用:1、土建(外装饰、水电、电梯、进户门、外门窗):1300 元/平方米*46828、59 平方米=6087、7 万元。2、自来水入户:(根据新得收费要求,入户费为 1、5 元/平方米,总入户费应为 46828、59*1、5=70242、9 万元,暂仍按现行收费基数计算)1800 元/户*230 户=41、4 万元。3、室外工程(含绿化、道路、供水、雨水、亮化、供电、弱电、变压器。其中污水管网考虑按市政污水管网项目进行建设,可以使用上级配套资金,未列入建设成本)参照万合花园约 310 万元。4、人防工程(9 层以上建筑按首层建筑面积配建,否则按配建面积缴纳1500 元/平方米得异地建设费):6668、36 平方米*1800 元/平方米=1200 万元。5、勘探、规划、设计、监理、咨询、人防工程设计监理、审图、公示(其中规划、勘探、设计、公示牌已签订合同额为 88、02 万元,):约 180 万元。6、建设单位管理费:约 80 万元。 以上小计:7899、1 万元注:暖气初装费(地暖室内安装 40 元/平方米,室外配套 28 元/平方米,46828、59 平方米*68 元/平方米=318、43 万元)及燃气费(现行价格为2500 元/户,2500 元/户*330 户=82、5 万元;根据新得收费价格为 10、5 元/平方米,应为 49、2 万元)由拆迁安置户或购房户承担,不计入以上成本核算。二、土地费用:1、土地费用:18、45 亩*30 万/亩=553、5 万元小计:553、5 万元三、各项税费:1、规划局市政配套费:46828、39 平方米*30 元/平方米=140、5 万元2、建设局墙改基金:46828、39 平方米*8 元/平方米=37、4 万元3、气象局防雷检测费:约 20 万元4、文化局文物勘探费:19680 平方米*3 元/平方米=6 万...

1、当您付费下载文档后,您只拥有了使用权限,并不意味着购买了版权,文档只能用于自身使用,不得用于其他商业用途(如 [转卖]进行直接盈利或[编辑后售卖]进行间接盈利)。
2、本站所有内容均由合作方或网友上传,本站不对文档的完整性、权威性及其观点立场正确性做任何保证或承诺!文档内容仅供研究参考,付费前请自行鉴别。
3、如文档内容存在违规,或者侵犯商业秘密、侵犯著作权等,请点击“违规举报”。

碎片内容

安置房成本估算

确认删除?
VIP
微信客服
  • 扫码咨询
会员Q群
  • 会员专属群点击这里加入QQ群
客服邮箱
回到顶部