电脑桌面
添加小米粒文库到电脑桌面
安装后可以在桌面快捷访问

高考生物一轮复习 第7单元 第3讲 人类遗传病教学案 新人教版-新人教版高三全册生物教学案

高考生物一轮复习 第7单元 第3讲 人类遗传病教学案 新人教版-新人教版高三全册生物教学案_第1页
1/8
高考生物一轮复习 第7单元 第3讲 人类遗传病教学案 新人教版-新人教版高三全册生物教学案_第2页
2/8
高考生物一轮复习 第7单元 第3讲 人类遗传病教学案 新人教版-新人教版高三全册生物教学案_第3页
3/8
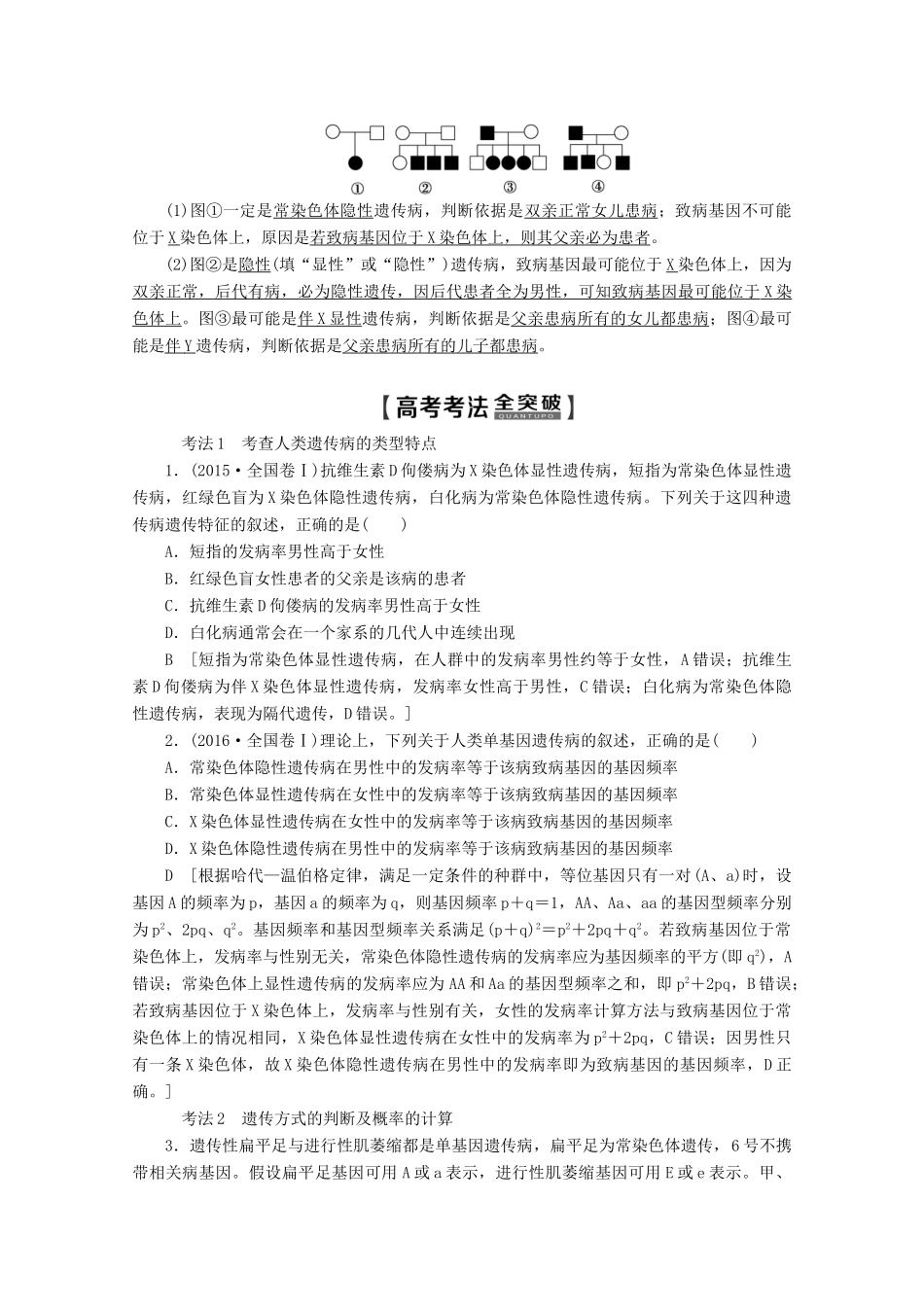
第 3 讲 人类遗传病[考纲展示] 1.人类遗传病的类型(Ⅰ) 2.人类遗传病的监测和预防(Ⅰ) 3.人类基因组计划及意义(Ⅰ) 4.实验:调查常见的人类遗传病考点一| 人类遗传病的类型和特点1.人类遗传病(1)概念:由于遗传物质改变而引起的人类疾病。(2)病因、类型及实例(连线):答案:①—b—Ⅰ ②—c—Ⅲ、Ⅴ ③—a—Ⅱ、Ⅳ、Ⅵ2.人类遗传病的特点遗传病类型特 点发病情况男女发病率单基因遗传病常染色体显性代代相传,含致病基因即患病相等隐性隔代遗传,隐性纯合发病相等X 染色体显性代代相传,男患者的母亲和女儿一定患病女患者多于男患者隐性交叉遗传,女患者的父亲和儿子一定患病女患者少于男患者Y 染色体父传子,子传孙患者只有男性多基因遗传病① 家族聚集现象;② 易受环境影响;③ 群体发病率高相等染色体异常遗传病往往造成严重后果,甚至胚胎期引起流产相等3.人类遗传病的监测和预防(1)措施:禁止近亲结婚,进行遗传咨询,提倡适龄生育,开展产前诊断等。(2)遗传咨询的内容和步骤① 体检、诊断:医生对咨询对象进行身体检查,了解家庭病史,对是否患有某种遗传病作出诊断。② 分析:分析遗传病的传递方式。③ 推算:推算出后代的再发风险率。④ 建议:向咨询对象提出防治对策和建议,如终止妊娠、进行产前诊断等。(3)产前诊断① 手段:羊水检查、B 超检查、孕妇血细胞检查以及基因诊断等。② 目的:确定胎儿是否患有某种遗传病或先天性疾病。(4)意义:在一定程度上能够有效地预防遗传病的产生和发展。4.人类基因组计划(1)内容:人类基因组计划的目的是测定人类基因组的全部 DNA 序列 ,解读其中包含的遗传信息。(2)结果:测序结果表明,人类基因组由大约 31.6 亿个碱基对组成,已发现的基因约为2.0 万~2.5 万个。(3)意义:认识到人类基因的组成、结构、功能及其相互关系,有利于诊治和预防人类疾病。(4)不同生物的基因组测序生物种类人类果蝇水稻玉米体细胞染色体数4682420基因组测序染色体数24(22 常+X、Y)5(3 常+X、Y)1210原因X、Y 染色体非同源区段基因不同雌雄同株,无性染色体1.判断正误(正确的打“√”,错误的打“×”)(1)人类致病基因的表达可能会受到环境的影响。(√)(2)哮喘病、青少年型糖尿病都属于多基因遗传病。(√)(3)先天性疾病就是遗传病。(×)提示:先天性疾病不全是遗传病,比较典型的例子是母亲在妊娠 3 个月内感染风疹病毒,引起胎儿先天性心脏病或先天性白内障。(4)近亲婚配可...

1、当您付费下载文档后,您只拥有了使用权限,并不意味着购买了版权,文档只能用于自身使用,不得用于其他商业用途(如 [转卖]进行直接盈利或[编辑后售卖]进行间接盈利)。
2、本站所有内容均由合作方或网友上传,本站不对文档的完整性、权威性及其观点立场正确性做任何保证或承诺!文档内容仅供研究参考,付费前请自行鉴别。
3、如文档内容存在违规,或者侵犯商业秘密、侵犯著作权等,请点击“违规举报”。

碎片内容

高考生物一轮复习 第7单元 第3讲 人类遗传病教学案 新人教版-新人教版高三全册生物教学案

您可能关注的文档

确认删除?
VIP
微信客服
  • 扫码咨询
会员Q群
  • 会员专属群点击这里加入QQ群
客服邮箱
回到顶部