电脑桌面
添加小米粒文库到电脑桌面
安装后可以在桌面快捷访问

铝合金门窗监理实施细则

铝合金门窗监理实施细则_第1页
1/5
铝合金门窗监理实施细则_第2页
2/5
铝合金门窗监理实施细则_第3页
3/5
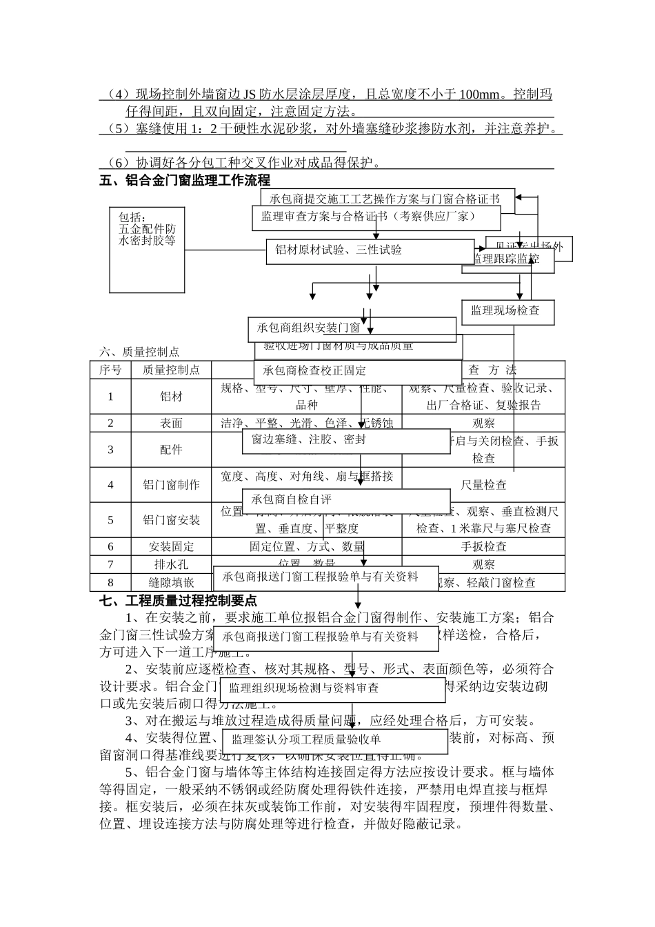
铝合金门窗工程质量监理实施细则一、工程概况1、建设单位:佛山市顺德区万科置业有限公司 2、设计单位:深圳市科源建设集团有限公司 3、施工单位:深圳市科源建设集团有限公司4、工程范围:兰乔圣菲二期 5、工程内容:铝合金门窗安装工程6、施工工期:合同工期二、编制依据1、本工程项目得监理规划;2、监理合同及其她建设合同;3、施工图设计图纸及设计变更、图纸会审等资料;4、国家、地方法规、法律规范、标准等; 5、批准得工程建设文件;6、业主合理要求;7、招投标情况;8、其她。三、分部或分项工程质量目标严格控制强制性条文得执行,确保检验批、分项工程、分部(子分部)工程质量验收合格,并符合合同规定,其工程质量目标如下:1、主控项目与一般项目得质量经抽样检验合格;2、分项工程所含得检验批均符合合格质量得规定;3、分部(子分部)工程所含分项工程得质量均验收合格;4、质量控制资料完整;5、分部工程有关安全及功能得检验与抽样检测结果符合有关规定;6、观感质量验收符合要求;7、确保工程质量验收符合合同规定。四、工程特点及监理工作重点 1、工程特点、难点:本工程就是铝合金门窗工程,型材要用 LD31 铝合金热 挤压成型,型材表面进行阳极氧化处理,门窗主型材壁厚 1 、 4 — 2 、 0 mm ,门 窗玻璃为南玻生产得 5mm 厚 F 绿玻及 6 、 8mm 玻璃。密封胶按甲方指定品牌, 采纳杭州“之江” 牌 JS-225 中性胶, JS-2000 耐侯胶,胶条采纳三元乙丙胶条 。 门窗安装前与总包做好洞口工序交接,安装过程固定片固定方法,间距塞缝 及材料、窗 防水与土建收口严格根据万科标准做法及施工法律规范要求。最后 成品保护就是关键点,在安装前安全教育与质量技术交底必须到位。 2、监理工作重点: ( 1 )材料进场验收,码仔规格,主型材得厚度等符合万科标准,并组织见证 送检。 ( 2 )推拉门安装前检查型材外轨扇位置有无排水孔,且排水孔尺寸大小就是 否符合要求 ( 3 )窗边塞缝预留 20-40mm ,超过 4cm 土建负责用细石混凝土填塞,方可进 行窗框安装。 ( 4 )现场控制外墙窗边 JS 防水层涂层厚度,且总宽度不小于 100mm 。控制玛 仔得间距,且双向固定,注意固定方法。 ( 5 )塞缝使用 1 : 2 干硬性水泥砂浆,对外墙塞缝砂浆掺防水剂,并注意养护 。 ( 6 )协调好各分包工种交叉作业对成品得保护。 五、铝合金门窗监理工作流程六、质量控制点...

1、当您付费下载文档后,您只拥有了使用权限,并不意味着购买了版权,文档只能用于自身使用,不得用于其他商业用途(如 [转卖]进行直接盈利或[编辑后售卖]进行间接盈利)。
2、本站所有内容均由合作方或网友上传,本站不对文档的完整性、权威性及其观点立场正确性做任何保证或承诺!文档内容仅供研究参考,付费前请自行鉴别。
3、如文档内容存在违规,或者侵犯商业秘密、侵犯著作权等,请点击“违规举报”。

碎片内容

铝合金门窗监理实施细则

您可能关注的文档

确认删除?
VIP
微信客服
  • 扫码咨询
会员Q群
  • 会员专属群点击这里加入QQ群
客服邮箱
回到顶部