电脑桌面
添加小米粒文库到电脑桌面
安装后可以在桌面快捷访问

双钢筋叠合板钢筋绑扎分项工程质量管理

双钢筋叠合板钢筋绑扎分项工程质量管理_第1页
1/3
双钢筋叠合板钢筋绑扎分项工程质量管理_第2页
2/3
双钢筋叠合板钢筋绑扎分项工程质量管理_第3页
3/3
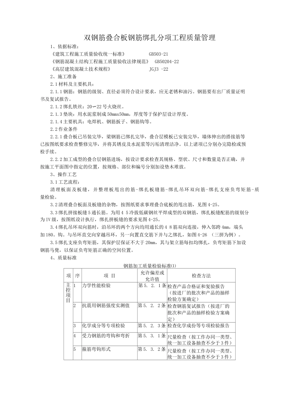
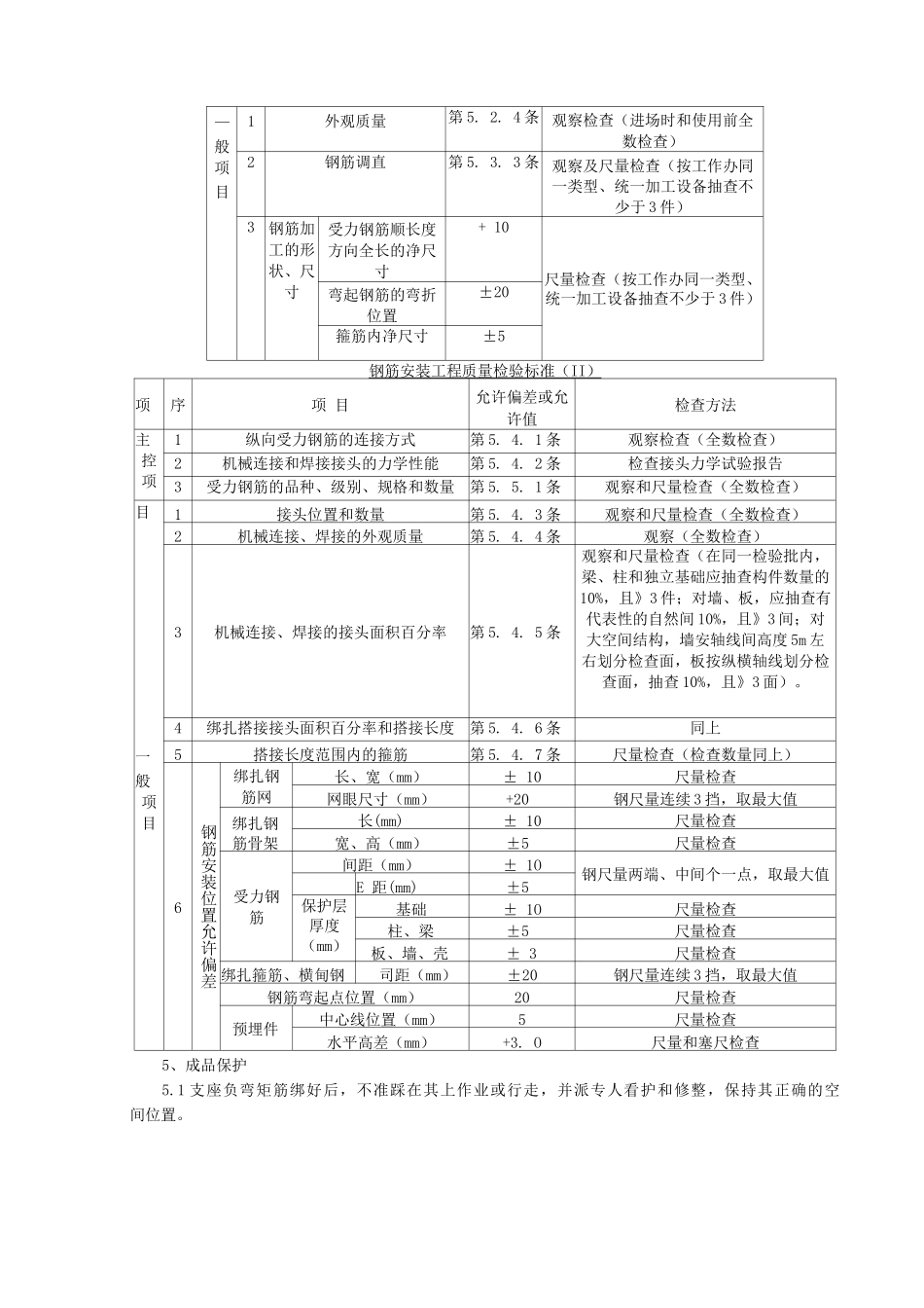
双钢筋叠合板钢筋绑扎分项工程质量管理1、依据标准:《建筑工程施工质量验收统一标准》GB503-21《钢筋混凝土结构工程施工质量验收法律规范》GB50204-22《高层建筑混凝土技术规程》JGJ3 -222、施工准备2.1 材料及主要机具:2.1.1 钢筋:钢筋的级别、直径必须符合设计要求,应无老锈和油污。钢筋要有出厂质量证明书及复试报告。2.1.2 绑扎铁丝:20〜22 号火烧丝。2.1.3 垫块:用水泥浆制成 50mmx50mm,厚度等于保护层设计厚度。2.1.4 主要机具:电焊机、钢筋扳子、钢筋钩等。2.2 作业条件2.2.1 叠合板已吊装完毕,梁钢筋已绑扎完毕,叠合层模板已安装完毕,墙体伸出的搭接筋等已按图纸要求检查整修完毕,并将其锈皮及水泥浆等污垢清理洁净。以上诸项已分别办完隐检或预检手续。2.2.2 加工成型的叠合层钢筋进场,按设计要求检查其规格、型状、尺寸和数量是否正确,并按施工平面图中指定的位置,按规格、部位和编号分别加设垫木堆放。3、操作工艺3.1 工艺流程:清理板面及板缝,并整理板甩出的筋-绑扎板缝筋-绑扎吊环双向筋-绑扎支座负弯矩筋-质量检验。3.2 清理叠合板面及板缝的杂物,按图纸要求事理叠合底板的甩出筋,见图 4-25。3.3 绑扎拼接板缝 5 通长筋。为用 4 5 冷拔低碳钢丝平焊成型的双钢筋,绑扎板缝配筋的级别分为 IV 级,按图纸设计执行,绑扎拼板缝的要求见图 4-25。3.4 绑扎吊环双向筋时,沿吊环的两个方向均用通长的 4 8 筋双向连接,伸入邻跨 4mm,端头加 180。钩。与吊环直交向穿越吊环,另一向置直交筋下并与之绑扎,如图 4-26 (三拼为例)。3.5 绑扎支座负弯矩筋,其保护层保证不大于 20mm,其与架立筋每扣均绑扎,负弯矩筋下加设钢筋马凳,以保证负弯矩筋正确的空间位置。4、质量标准钢筋加工质量检验标准⑴项序项 目允许偏差或允许值检查方法主控项目1力学性能检验第 5. 2. 1 条 检查产品合格证和复验报告(按进厂的批次和产品的抽样检验方案确定)2抗震用钢筋强度实测值第 5. 2. 2 条 检查钢筋复试报告(按进厂的批次和产品的抽样检验方案确定)3化学成分等专项检验第 5. 2. 3 条 检查化学成份等专项检验报告4受力钢筋的弯钩和弯折第 5. 3. 1 条 尺量检查(按工作办同一类型、统一加工设备抽查不少于 3 件)5箍筋弯钩形式第 5. 3. 2 条 尺量检查(按工作办同一类型、统一加工设备抽查不少于 3 件)—般项目1外观质量第 5. 2. 4 条 观察检查(进场时和使...

1、当您付费下载文档后,您只拥有了使用权限,并不意味着购买了版权,文档只能用于自身使用,不得用于其他商业用途(如 [转卖]进行直接盈利或[编辑后售卖]进行间接盈利)。
2、本站所有内容均由合作方或网友上传,本站不对文档的完整性、权威性及其观点立场正确性做任何保证或承诺!文档内容仅供研究参考,付费前请自行鉴别。
3、如文档内容存在违规,或者侵犯商业秘密、侵犯著作权等,请点击“违规举报”。

碎片内容

双钢筋叠合板钢筋绑扎分项工程质量管理

确认删除?
VIP
微信客服
  • 扫码咨询
会员Q群
  • 会员专属群点击这里加入QQ群
客服邮箱
回到顶部