电脑桌面
添加小米粒文库到电脑桌面
安装后可以在桌面快捷访问

示波器的使用实验操作指导

示波器的使用实验操作指导_第1页
1/8
示波器的使用实验操作指导_第2页
2/8
示波器的使用实验操作指导_第3页
3/8
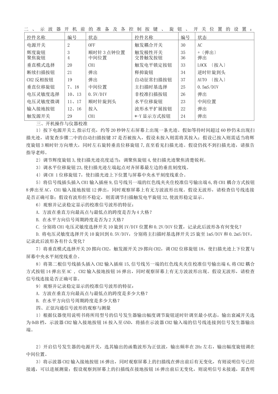
GOS-622B 型双踪示波器的使用实验操作指导一、对比仪器面板图、面板控制功能键说明和仪器实物,熟悉示波器及信号发生器的各操控按键、旋钮、开关、接线接的分布与功能。二 、 示 波 器 开 机 前 的 准 备 及 各 控 制 按 键 、 旋 钮 、 开 关 位 置 的 设 置 :控件名称编号状态控件名称编号状态电源开关2OFF触发耦合开关22AC辉度旋钮3顺时针 3 点钟位置触发极性开关21+聚焦旋钮4中间位置触发电平旋钮20LOCK 〔逆时针旋到头〕垂直模式选择12CH1释抑旋钮18NORM〔逆时针旋到头〕垂直位移旋钮7、17中间位置,按入自动扫描按键25按入电压灵敏度选择10、130.5V/DIV主扫描时基选择290.5mS/DIV电压灵敏度微调11、14顺时针旋到头,按入扫描微调旋钮30校准〔按入〕输入耦合开关8、16GND 〔接地〕水平位移旋钮31中间位置,按入触发源开关23CH1三、开机操作与仪器校准1〕按下电源开关 2,指示灯亮,约等 20 秒钟左右屏幕上出现一条光迹。假如等待时间超过 60 秒仍未出现扫描光迹,请复查步骤二中的自动扫描按键 25 是否被按入,假设未按入则需将其按入;假设已按入则需适当将辉度旋钮 3 顺时针方向增大,同时左右旋转垂直位移旋钮 7,直至看见扫描光迹。假设仍找不到扫描光迹,请报告指导老师。2〕调节辉度旋钮 3,使扫描光迹亮度适当;调聚焦旋钮 4,使扫描光迹聚焦清楚锐利。3〕调水平位移旋钮 31,使扫描光迹左端起点对齐屏幕最左边的垂直刻度线。4〕调 CH1 位移旋钮 7,使扫描光迹上下位置与屏幕中央水平刻度线重合。5〕将信号线插头插入 CH1 输入插座 9,信号线另一端的红色线夹夹住校准信号输出端 6,将 CH1 耦合开关 8 掷向 AC,同时观察屏幕上有无方波波形出现。假设无波形,请检查信号线连接是否正确可靠;假设有波形但不稳定,则需调节扫描触发电平旋钮 20,使波形稳定显示。6〕观察并记录稳定显示的校准信号波形的特征:A. 方波在垂直方向最高点与最低点的跨度是否为 4 大格?B. 在水平方向信号周期跨度是否为 2 大格?C. 分别将电压灵敏度选择开关 10 旋到 1V/DIV 位置和 0.2V/DIV 位置,记录此后波形各有什么变化?D. 将电压灵敏度旋回到 0.5V/DIV,分别将主扫描时基选择开关旋至 1mS/DIV 和 0.2mS/DIV,记录此后波形各有什么变化?7〕将垂直模式选择开关 12 掷向 CH2,触发源开关 23 掷向 CH2,调 CH2 位移旋钮 17,使扫描光迹上下位置与屏幕中央水平刻度线重...

1、当您付费下载文档后,您只拥有了使用权限,并不意味着购买了版权,文档只能用于自身使用,不得用于其他商业用途(如 [转卖]进行直接盈利或[编辑后售卖]进行间接盈利)。
2、本站所有内容均由合作方或网友上传,本站不对文档的完整性、权威性及其观点立场正确性做任何保证或承诺!文档内容仅供研究参考,付费前请自行鉴别。
3、如文档内容存在违规,或者侵犯商业秘密、侵犯著作权等,请点击“违规举报”。

碎片内容

示波器的使用实验操作指导

您可能关注的文档

确认删除?
VIP
微信客服
  • 扫码咨询
会员Q群
  • 会员专属群点击这里加入QQ群
客服邮箱
回到顶部