电脑桌面
添加小米粒文库到电脑桌面
安装后可以在桌面快捷访问

隧道技术交底记录(Ⅱ级)VIP免费

隧道技术交底记录(Ⅱ级)_第1页
1/29
隧道技术交底记录(Ⅱ级)_第2页
2/29
隧道技术交底记录(Ⅱ级)_第3页
3/29
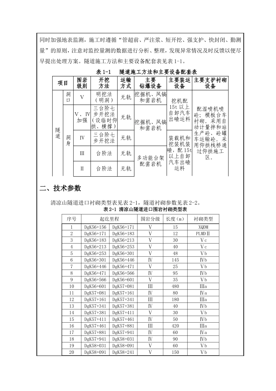
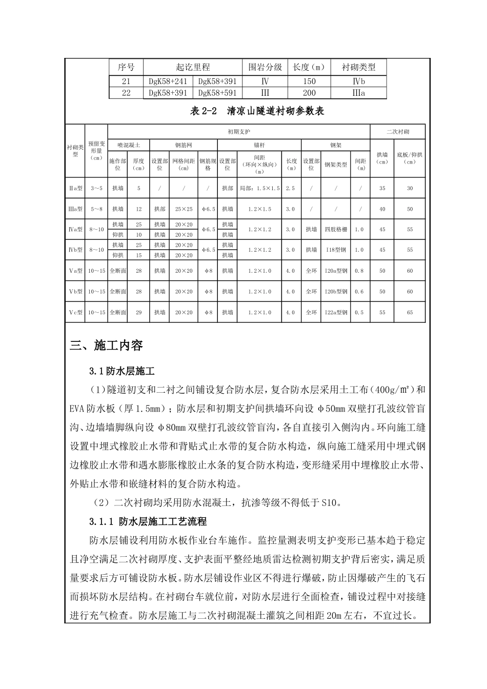
(Ⅱ级)施工内容防水层、施工缝、变形缝、模板、钢筋、混凝土、回填注浆交底依据:⑴《高速铁路隧道工程施工质量验收标准》(TB10753-2010)⑵《高速铁路隧道工程施工技术指南》(铁建设[2010]241号)⑶《清凉山隧道设计图》(西成客专施遂01)⑷《双线隧道复合式衬砌图》(西成客专施隧参101)⑸《辅助施工措施及施工方法设计图》(西成客专施隧参102)⑹《清凉山隧道实施性施工组织设计》⑺《中交二航局西成客专项目部隧道施工作业指导书》一、工程概况清凉山隧道位于秦岭北麓低中山区陕西省户县境内,进口位于户县环山公路旁方家东侧约1Km处,出口位于纸坊十岔沟内,隧道进口5278.289m位于R-8004.6m的曲线上,纵坡为25‰的单面上坡。隧道设计为双线隧道,隧道轨面以上有效净空面积为92㎡,隧道内线间距为4.6m,隧道衬砌内轮廓采用半径为6.41米的单心圆,内轮廓宽12.82m,高8.68m。按防灾要求设置双侧救援通道,救援通道宽1.5m,高2.2m,其外侧距线路中线2.4m,救援通道底面高出内轨顶面30cm。铁路设计为客运专线时速250km/h,采用电力牵引,轨道采用双块式无砟轨道。隧道进口施工正线起讫里程为DgK56+156-DgK58+591,施工长度2435m,其中Ⅲ级围岩1280米,Ⅳ级围岩710米,Ⅴ级围岩445米。隧道进口采用斜切式洞门,进口进洞采用长管棚进洞,长管棚长30m。清凉山隧道进口采用Ⅱ级机械化配套,采用管棚钻机施作超前支护,利用风动凿岩机配合开挖台架钻孔,非电毫秒雷管光面爆破;无轨运输,侧翻式装载机配合自卸汽车出碴;砼罐车输送,自行式仰拱栈桥浇注仰拱,模板台车泵送浇注衬砌;轴流风机及射流风机混合式通风。施工将超前地质预报和监控量测纳入工序管理,施工过程中加强监控量测,仰拱超前、二次衬砌紧跟,以保证施工安全。浅埋及浅埋偏压地段除加强洞内监控外,同时加强地表监测,施工时遵循“管超前、严注浆、短开挖、强支护、快封闭、勤测量”的原则,注意对监控量测的数据进行分析、整理,发现异常情况及时反馈以便尽早提出处理方案。隧道施工方法和主要设备配套表见表1-1。表1-1隧道施工方法和主要设备配套表项目围岩级别开挖方法运输方式主要钻爆设备主要装运设备主要支护衬砌设备隧道洞口Ⅴ明挖法(明洞)无轨挖掘机、风镐和凿岩机挖机配15t以上自卸汽车出碴运料配湿喷机喷砼;模板台车衬砌。采用自动计量拌和站生产砼、砼罐车运输砼。采用仰拱栈桥通过仰拱施工区。洞身Ⅴ、Ⅳ加强三台阶七步开挖法(设临时仰拱、横撑)无轨挖掘机、风镐和凿岩机Ⅳ三台阶七步开挖法无轨装载机和挖装机装碴,配15t以上自卸汽车出碴运料Ⅲ台阶法无轨多功能台架配凿岩机Ⅱ台阶法无轨二、技术参数清凉山隧道进口衬砌类型表见表2-1,隧道衬砌参数见表2-2。表2-1清凉山隧道进口围岩衬砌类型表序号起讫里程围岩分级长度(m)衬砌类型1DgK56+156DgK56+171Ⅴ15XQDM2DgK56+171DgK56+183Ⅴ12PLMDⅡ3DgK56+183DgK56+213Ⅴ30Ⅴc4DgK56+213DgK56+253Ⅴ40Ⅴc5DgK56+253DgK56+301Ⅴ48Ⅴb6DgK56+301DgK56+446Ⅳ145Ⅳb7DgK56+446DgK56+471Ⅴ25Ⅴb8DgK56+471DgK56+566Ⅳ95Ⅳb9DgK56+566DgK56+601Ⅴ35Ⅴb10DgK56+601DgK57+081Ⅲ480Ⅲa11DgK57+081DgK57+161Ⅳ80Ⅳa12DgK57+161DgK57+341Ⅲ180Ⅲa13DgK57+341DgK57+381Ⅳ40Ⅳb14DgK57+381DgK57+411Ⅴ30Ⅴb15DgK57+411DgK57+461Ⅳ50Ⅳb16DgK57+461DgK57+881Ⅲ420Ⅲa17DgK57+881DgK57+941Ⅳ60Ⅳa18DgK57+941DgK58+031Ⅳ90Ⅳb19DgK58+031DgK58+091Ⅴ60Ⅴb20DgK58+091DgK58+241Ⅴ150Ⅴb序号起讫里程围岩分级长度(m)衬砌类型21DgK58+241DgK58+391Ⅳ150Ⅳb22DgK58+391DgK58+591Ⅲ200Ⅲa表2-2清凉山隧道衬砌参数表三、施工内容3.1防水层施工(1)隧道初支和二衬之间铺设复合防水层,复合防水层采用土工布(400g/㎡)和EVA防水板(厚1.5mm);防水层和初期支护间拱墙环向设φ50mm双壁打孔波纹管盲沟、边墙墙脚纵向设φ80mm双壁打孔波纹管盲沟,各自直接引入侧沟内。环向施工缝设置中埋式橡胶止水带和背贴式止水带的复合防水构造,纵向施工缝采用中埋式钢边橡胶止水带和遇水膨胀橡胶止水条的复合防水构造,变形缝采用中埋橡胶止水带、外贴止水带和嵌缝材料的复合防水...

1、当您付费下载文档后,您只拥有了使用权限,并不意味着购买了版权,文档只能用于自身使用,不得用于其他商业用途(如 [转卖]进行直接盈利或[编辑后售卖]进行间接盈利)。
2、本站所有内容均由合作方或网友上传,本站不对文档的完整性、权威性及其观点立场正确性做任何保证或承诺!文档内容仅供研究参考,付费前请自行鉴别。
3、如文档内容存在违规,或者侵犯商业秘密、侵犯著作权等,请点击“违规举报”。

碎片内容

隧道技术交底记录(Ⅱ级)

确认删除?
VIP
微信客服
  • 扫码咨询
会员Q群
  • 会员专属群点击这里加入QQ群
客服邮箱
回到顶部