电脑桌面
添加小米粒文库到电脑桌面
安装后可以在桌面快捷访问

机械密封原理及维护

机械密封原理及维护_第1页
1/8
机械密封原理及维护_第2页
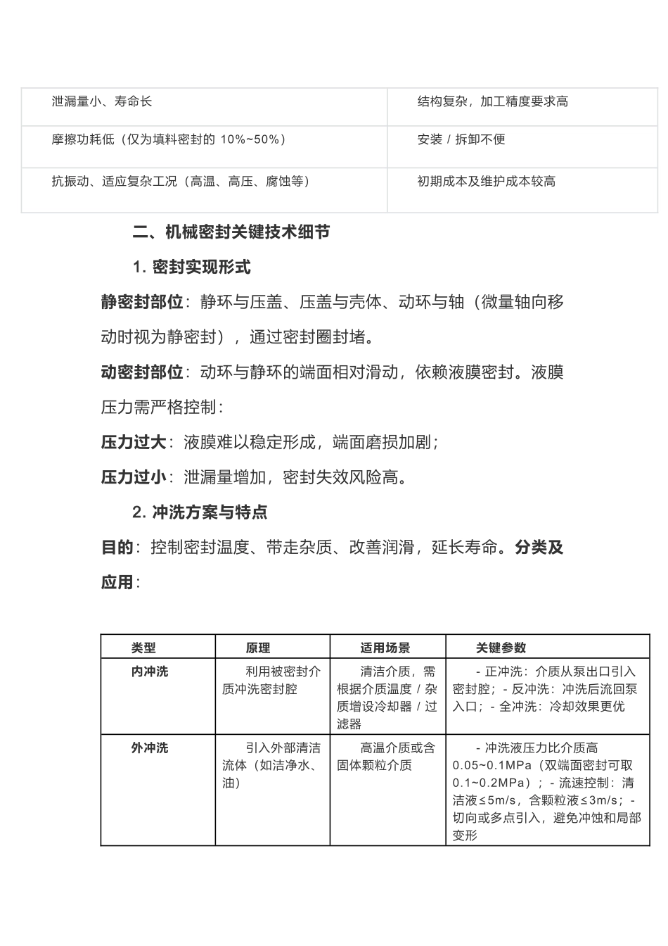
2/8
一、机械密封基础原理定义:机械密封(端面密封)是旋转机械的轴封装置,通过垂直于轴线的一对(或多对)密封端面的贴合与相对滑动,配合辅助密封元件实现阻漏。核心功能:阻止设备内介质外泄或外界空气渗入(因传动轴与设备间存在间隙,压力差导致泄漏)。具备泄漏量小、寿命长、维护频率低等优势,广泛应用于石油化工等高要求场景。工作机制:密封端面(摩擦副):由旋转环(动环)和静止环(静环)组成,在介质压力和补偿机构(弹簧等)弹力作用下紧密贴合,形成微小间隙(约几微米),间隙内的液膜阻止介质泄漏,同时起到润滑和冷却作用。辅助密封:动环密封圈(阻止介质沿动环与轴间泄漏)和静环密封圈(阻止介质沿静环与压盖间泄漏),常用橡胶 O 形圈或聚四氟乙烯 V 形圈。补偿机构:弹簧或波纹管,补偿端面磨损,维持密封面贴合压力。传动元件:带动动环随轴旋转。与软填料密封对比: 优势劣势泄漏量小、寿命长结构复杂,加工精度要求高摩擦功耗低(仅为填料密封的 10%~50%)安装 / 拆卸不便抗振动、适应复杂工况(高温、高压、腐蚀等)初期成本及维护成本较高二、机械密封关键技术细节1. 密封实现形式静密封部位:静环与压盖、压盖与壳体、动环与轴(微量轴向移动时视为静密封),通过密封圈封堵。动密封部位:动环与静环的端面相对滑动,依赖液膜密封。液膜压力需严格控制:压力过大:液膜难以稳定形成,端面磨损加剧;压力过小:泄漏量增加,密封失效风险高。2. 冲洗方案与特点目的:控制密封温度、带走杂质、改善润滑,延长寿命。分类及应用: 类型原理适用场景关键参数内冲洗利用被密封介质冲洗密封腔清洁介质,需根据介质温度 / 杂质增设冷却器 / 过滤器- 正冲洗:介质从泵出口引入密封腔;- 反冲洗:冲洗后流回泵入口;- 全冲洗:冷却效果更优外冲洗引入外部清洁流体(如洁净水、油)高温介质或含固体颗粒介质- 冲洗液压力比介质高 0.05~0.1MPa(双端面密封可取 0.1~0.2MPa);- 流速控制:清洁液≤5m/s,含颗粒液≤3m/s;- 切向或多点引入,避免冲蚀和局部变形3. 机械密封分类 分类维度类型特点与应用补偿机构运动方式旋转式补偿机构随轴转动,安装方便,不适用于高速静止式补偿机构固定,适用于高速场景静环安装位置内装式静环在压盖内侧,适用于高温、高压介质外装式静环在压盖外侧,适用于低压或腐蚀性介质介质泄漏方向内流型泄漏方向与离心力相反,泄漏量小,常用外流型泄漏方向与离心力相同,泄漏量...

1、当您付费下载文档后,您只拥有了使用权限,并不意味着购买了版权,文档只能用于自身使用,不得用于其他商业用途(如 [转卖]进行直接盈利或[编辑后售卖]进行间接盈利)。
2、本站所有内容均由合作方或网友上传,本站不对文档的完整性、权威性及其观点立场正确性做任何保证或承诺!文档内容仅供研究参考,付费前请自行鉴别。
3、如文档内容存在违规,或者侵犯商业秘密、侵犯著作权等,请点击“违规举报”。

碎片内容

机械密封原理及维护

老魏文库+ 关注
实名认证
内容提供者

代课老师,安全培训师

确认删除?
VIP
微信客服
  • 扫码咨询
会员Q群
  • 会员专属群点击这里加入QQ群
客服邮箱
回到顶部