电脑桌面
添加小米粒文库到电脑桌面
安装后可以在桌面快捷访问

2025年计算机应用基础形成性考核作业答案

2025年计算机应用基础形成性考核作业答案_第1页
1/12
2025年计算机应用基础形成性考核作业答案_第2页
2/12
2025年计算机应用基础形成性考核作业答案_第3页
3/12
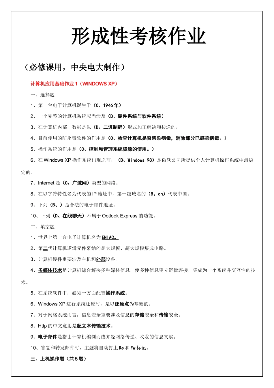
形成性考核作业(必修课用,中央电大制作)计算机应用基础作业 1(WINDOWS XP)一、选择题1、第一台电子计算机诞生于(C、1946 年)2、一个完整的计算机系统应当涉及(B、硬件系统与软件系统)3、在计算机内部,数据是以(D、二进制码)形式加工解决和传送的,4、目前使用的防杀毒软件的作用是(C、检查计算机是否感染病毒,消除部分已感染病毒。)5、操作系统的作用是(C、控制和管理系统资源的使用。)6、在 Windows XP 操作系统出现之前,(B、Windows 98)是微软公司所提供个人计算机操作系统中最稳定的。7、Internet 是(C、广域网)类型的网络。8、在以字符特性名为代表的 IP 地址中,第一级域名的(B、cn)代表中国。9、下列(B、)是合法的电子邮件地址。10、下列(D、在线聊天)不属于 Ootlook Express 的功能。二、填空题1、世界上第一台电子计算机名为 ENIAC 。 2、第二代计算机逻辑元件采纳的是大规模、超大规模集成电路。3、计算机硬件重要涉及主机和外部设备。4、多媒体技术是计算机综合解决多种媒体信息,使多种信息建立逻辑连接,集成为一个系统并交互性的技术。5、在系统软件中,必须一方面配置操作系统。6、Windows XP 进行系统还原时,是以还原点为基础的。7、对于网络系统而言,信息安全重要涉及信息的存储安全和传输安全。8、Http 的中文意思是超文本传输技术。9、电子邮件是指由计算机编制而成并经网络传递、收发的信息文献。10、答复和转发邮件时,主题将自动打上 Re 和 Fw 标记。三、上机操作题(共 5 题)1、现有一个名为 8888 的拨号连接,规定配置如下属性:电话号码从 163 改 8888,假如忙音重拨 100 次,每次间隔 30 秒,断线不重拨,使用 Windows XP 的防火墙。操作方法 1:选择“桌面”上的“网上邻居”图标,单击右键,在快捷菜单中选“属性”,弹出“属性”对话框,用鼠标右键单击拨号连接 4567,在快捷菜单中选“属性”,在常规卡中将电话号码从 163 改为 8888,在选项卡中依次将忙音重拨次数改为 100,每次间隔次数改为 30 秒,将断线不重拨前面的勾取消,然后单击“高级”卡,在 Windows XP 的防火墙复选框前打勾,即完毕。操作方法2: 用鼠标左键单击桌面上的“开始”按钮,选择“控制面板”命令项,在“控制面板”中选择“Internet和网络连接”,然后单击“网络连接”,依次选中8888,单击鼠标右键,在快捷菜单中选“属性”,弹出“属性”对话框,在常规卡...

1、当您付费下载文档后,您只拥有了使用权限,并不意味着购买了版权,文档只能用于自身使用,不得用于其他商业用途(如 [转卖]进行直接盈利或[编辑后售卖]进行间接盈利)。
2、本站所有内容均由合作方或网友上传,本站不对文档的完整性、权威性及其观点立场正确性做任何保证或承诺!文档内容仅供研究参考,付费前请自行鉴别。
3、如文档内容存在违规,或者侵犯商业秘密、侵犯著作权等,请点击“违规举报”。

碎片内容

2025年计算机应用基础形成性考核作业答案

范哲铺+ 关注
实名认证
内容提供者

想你所想,急你所急,你需要的都在店铺里可以找到。

确认删除?
VIP
微信客服
  • 扫码咨询
会员Q群
  • 会员专属群点击这里加入QQ群
客服邮箱
回到顶部