电脑桌面
添加小米粒文库到电脑桌面
安装后可以在桌面快捷访问

中国史与世界史时间对照表

中国史与世界史时间对照表_第1页
1/12
中国史与世界史时间对照表_第2页
2/12
中国史与世界史时间对照表_第3页
3/12
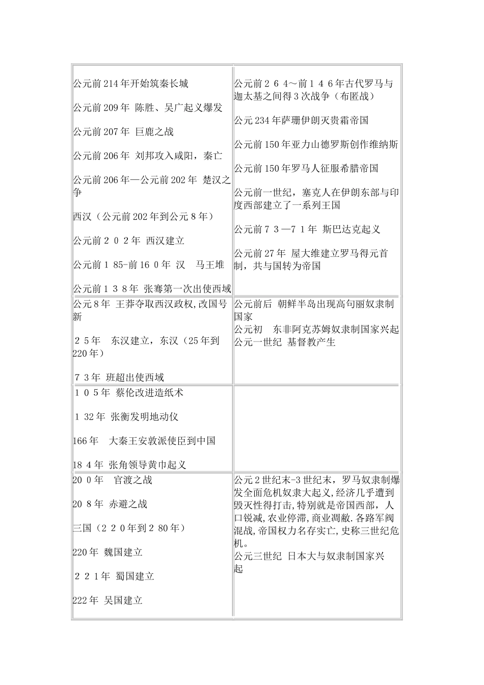
中国史与世界史时间对比表中国史与世界史时间对比表大约三百万年前 地球上出现人类约5 00 0—7 0 00 年前河姆渡 半坡母系氏族公社 约4 000-50 0 0 年前大汶口文化中晚期 父系氏族公社 公元前3 113 年玛雅在中美定居(玛雅得最后一个纪元开始于公元前3 1 1 3年)公元前 3 10 0 年左右 埃及形成统一得奴隶制国家 公元前 2 7 00-2 5 00 年埃及兴建金字塔公元前 3 0 00 年左右 两河流域出现奴隶制城市国家 ﻫ公元前 3000 年代中期 印度河流域哈拉帕文化 约 4000 多年前 传说中得炎帝、黄帝、尧、舜、禹时期夏 公元前2 0 7 0 年到公元前 1600年公元前2 0 7 0 年 禹传予启,夏朝建立公元前 2600 年 埃及古王国第四王朝时期门 考拉夫妇立像公元前 25 0 0 年埃及狮身人面像石雕,也称为《斯芬克司像》。公元前2 100 年左右 埃及奴隶河贫民大起义 公元前 1600 年 商汤灭夏,商朝建立(商代:公元前 160 0 年到公元前 104 6 年)公元前 130 0年 商王盘庚迁都殷公元前 1 8 9 4年 古巴比 伦王国建立约公元前 1 7 92 年-17 50 年古巴比伦制汉谟拉比法典石雕 “汉谟拉比法典”就是世界上所发现得最早得成文得法律.公元前 1 04 6 年 周武王灭商,西周开始(西周 公元前 1046 年到公元前 7 7 1年)公元前 8 4 1 年 国人暴动公元前 7 7 1 年 犬戎攻入镐京,西周结束公元前 11 世纪末以色列民族进入王国时期公元前1 000 年左右 努比亚建立奴隶制国家 春秋 公元前7 7 0年到公元前4 76年公元前 770 年 周平王迁都洛邑,东周开始老子(约公元前 58 0 ~ 约前5 0 0 年)孔子(公元前 5 52年-公元前 47 9年)大约公元前 6 0 0 年,恒河平原上已建立起许多城镇。北印度分为1 6 个小国,最后统一为 “摩揭陀"天国公元前 594 年 雅典得梭伦改革 公元前5 86 年新巴比伦攻陷犹大国首都耶路撒冷公元前六世纪 ,居鲁士统一波斯佛教在印度产生 ﻫ公元前 539 年 波斯占领巴比伦公元前 538 年犹大遗民重回耶路撒冷 ﻫ公元前 525 年 波斯灭埃及 ﻫ公元前 509 年 罗马成立贵族专政得奴隶制共与国战国(公元前 47 5年到公元前 2 2 1年)公元前 356 年 商鞅开始变法庄子 ( 约公元前 369-2 8 6 年 ) 屈原 (约前 340—前27 8 年) 楚国得诗人,...

1、当您付费下载文档后,您只拥有了使用权限,并不意味着购买了版权,文档只能用于自身使用,不得用于其他商业用途(如 [转卖]进行直接盈利或[编辑后售卖]进行间接盈利)。
2、本站所有内容均由合作方或网友上传,本站不对文档的完整性、权威性及其观点立场正确性做任何保证或承诺!文档内容仅供研究参考,付费前请自行鉴别。
3、如文档内容存在违规,或者侵犯商业秘密、侵犯著作权等,请点击“违规举报”。

碎片内容

中国史与世界史时间对照表

您可能关注的文档

确认删除?
VIP
微信客服
  • 扫码咨询
会员Q群
  • 会员专属群点击这里加入QQ群
客服邮箱
回到顶部