电脑桌面
添加小米粒文库到电脑桌面
安装后可以在桌面快捷访问

高中化学 第三章 水溶液中的离子平衡 第二节 水的电离和溶液的酸碱性(第2课时)酸碱中和滴定教学案 新人教版选修4-新人教版高二选修4化学教学案

高中化学 第三章 水溶液中的离子平衡 第二节 水的电离和溶液的酸碱性(第2课时)酸碱中和滴定教学案 新人教版选修4-新人教版高二选修4化学教学案_第1页
1/15
高中化学 第三章 水溶液中的离子平衡 第二节 水的电离和溶液的酸碱性(第2课时)酸碱中和滴定教学案 新人教版选修4-新人教版高二选修4化学教学案_第2页
2/15
高中化学 第三章 水溶液中的离子平衡 第二节 水的电离和溶液的酸碱性(第2课时)酸碱中和滴定教学案 新人教版选修4-新人教版高二选修4化学教学案_第3页
3/15
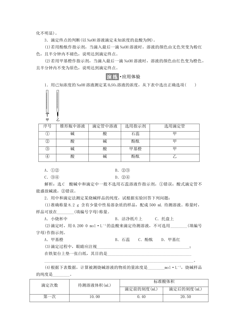
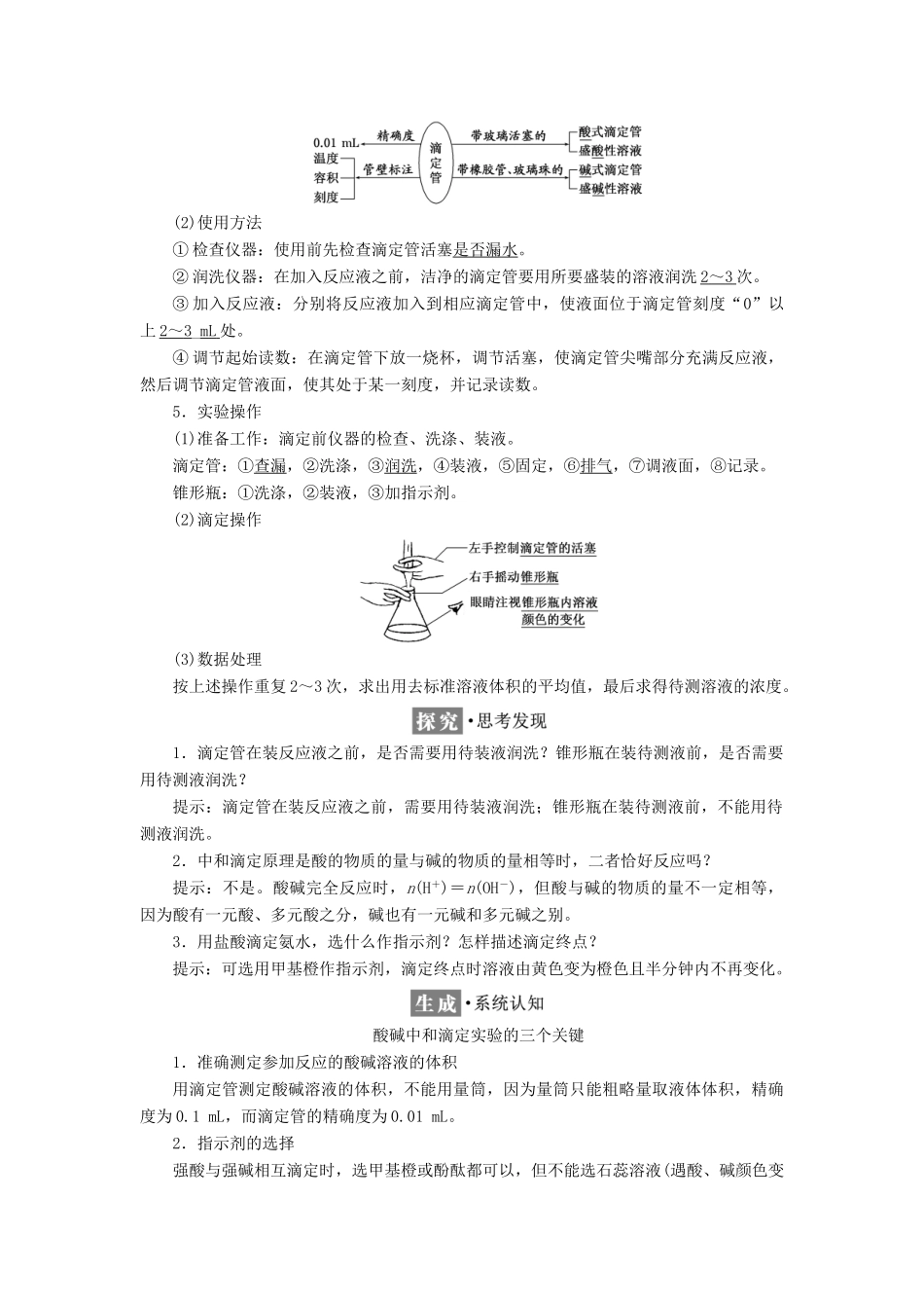
第二课时 酸碱中和滴定————————————————[课标要求]1.掌握酸碱中和滴定概念和原理。2.了解指示剂选择方法。3.掌握中和滴定实验的操作步骤和误差分析。 1.酸碱中和滴定实验选用的指示剂为酚酞或甲基橙,一般不选用石蕊作指示剂。2.进行中和滴定实验时,滴定管一定要润洗,而锥形瓶不能润洗。3.中和滴定操作口诀:左手塞,右手瓶;一边滴,一边摇;眼向下,别上瞧;颜色变,等等看;半分钟,记数据。4.滴定管读数时,仰视读数,视线偏低,读数偏大;俯视读数,视线偏高,读数偏小。酸碱中和滴定1.滴定原理(1)反应实质:H++OH-===H2O。(2)定量关系:中和反应中酸提供的 H+与碱提供的 OH-的物质的量相等,n(H+)=n(OH-),即 c(H+)·V 酸=c(OH-)·V 碱则 c(H+)=或 c(OH-)=。2.实验关键(1)准确测定参加反应酸、碱的体积。(2)准确判断滴定终点。3.实验用品(1)试剂:标准溶液、待测溶液、指示剂、蒸馏水。(2)仪器:酸式滴定管,碱式滴定管、滴定管夹、铁架台、烧杯、锥形瓶。4.滴定管(1)构造(2)使用方法① 检查仪器:使用前先检查滴定管活塞是否漏水。② 润洗仪器:在加入反应液之前,洁净的滴定管要用所要盛装的溶液润洗 2 ~ 3 次。③ 加入反应液:分别将反应液加入到相应滴定管中,使液面位于滴定管刻度“0”以上 2 ~ 3 _mL 处。④ 调节起始读数:在滴定管下放一烧杯,调节活塞,使滴定管尖嘴部分充满反应液,然后调节滴定管液面,使其处于某一刻度,并记录读数。5.实验操作(1)准备工作:滴定前仪器的检查、洗涤、装液。滴定管:①查漏,②洗涤,③润洗,④装液,⑤固定,⑥排气,⑦调液面,⑧记录。锥形瓶:①洗涤,②装液,③加指示剂。(2)滴定操作(3)数据处理按上述操作重复 2~3 次,求出用去标准溶液体积的平均值,最后求得待测溶液的浓度。1.滴定管在装反应液之前,是否需要用待装液润洗?锥形瓶在装待测液前,是否需要用待测液润洗?提示:滴定管在装反应液之前,需要用待装液润洗;锥形瓶在装待测液前,不能用待测液润洗。2.中和滴定原理是酸的物质的量与碱的物质的量相等时,二者恰好反应吗?提示:不是。酸碱完全反应时,n(H+)=n(OH-),但酸与碱的物质的量不一定相等,因为酸有一元酸、多元酸之分,碱也有一元碱和多元碱之别。3.用盐酸滴定氨水,选什么作指示剂?怎样描述滴定终点?提示:可选用甲基橙作指示剂,滴定终点时溶液由黄色变为橙色且半分钟内不再变化。酸...

1、当您付费下载文档后,您只拥有了使用权限,并不意味着购买了版权,文档只能用于自身使用,不得用于其他商业用途(如 [转卖]进行直接盈利或[编辑后售卖]进行间接盈利)。
2、本站所有内容均由合作方或网友上传,本站不对文档的完整性、权威性及其观点立场正确性做任何保证或承诺!文档内容仅供研究参考,付费前请自行鉴别。
3、如文档内容存在违规,或者侵犯商业秘密、侵犯著作权等,请点击“违规举报”。

碎片内容

高中化学 第三章 水溶液中的离子平衡 第二节 水的电离和溶液的酸碱性(第2课时)酸碱中和滴定教学案 新人教版选修4-新人教版高二选修4化学教学案

确认删除?
VIP
微信客服
  • 扫码咨询
会员Q群
  • 会员专属群点击这里加入QQ群
客服邮箱
回到顶部