电脑桌面
添加小米粒文库到电脑桌面
安装后可以在桌面快捷访问

医院感染管理奖罚制度

医院感染管理奖罚制度_第1页
1/4
医院感染管理奖罚制度_第2页
2/4
医院感染管理奖罚制度_第3页
3/4
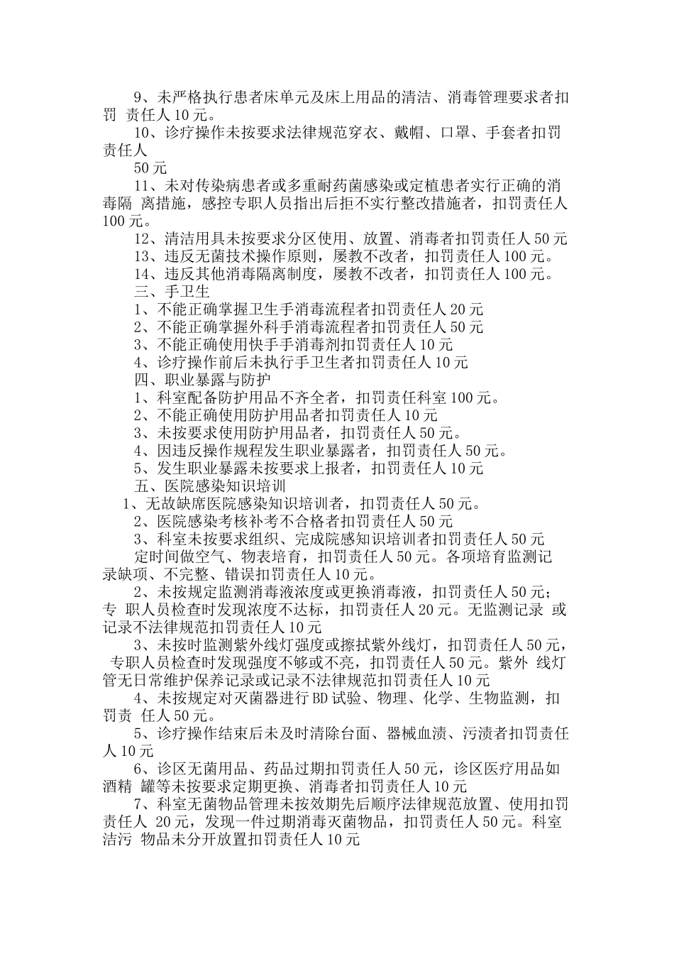
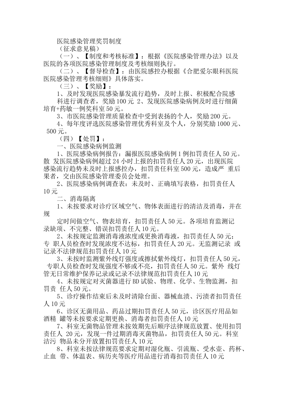
医院感染管理奖罚制度(征求意见稿)(一)、【制度和考核标准】:根据《医院感染管理办法》以及医院的各项医院感染管理制度及考核细则执行。(二)、【督导检查】:由医院感控办根据《合肥爱尔眼科医院医院感染管理考核细则》具体落实。(三)、【奖励】:1、及时发现医院感染暴发流行趋势,及时上报、积极配合院感科进行调查者,奖励 100 元 2、发现医院感染病例及时进行细菌培育+药敏一例奖科室 50 元。3、市医院感染管理质量检查中受到表扬的个人,奖励 200 元。4、每年度评选医院感染管理优秀科室及个人,分别奖励 1000 元、 500 元。(四)【处罚】:一、医院感染病例监测1、医院感染病例报告:漏报医院感染病例 1 例扣罚责任人 50 元。散 发医院感染病例超过 24 小时上报的扣罚责任人 20 元,出现医院 感染流行趋势未及时上报感控办,扣罚责任科室 500 元,造成严 重后果者,交由医院感染管理委员会处理。2、医院感染病例调查表:未及时、正确填写表格,扣罚责任人10 元二、消毒隔离1、未按要求对诊疗区域空气、物体表面进行的清洁及消毒,并在规定时间做空气、物表培育,扣罚责任人 50 元。各项培育监测记 录缺项、不完整、错误扣罚责任人 10 元。2、未按规定监测消毒液浓度或更换消毒液,扣罚责任人 50 元;专 职人员检查时发现浓度不达标,扣罚责任人 20 元。无监测记录 或记录不法律规范扣罚责任人 10 元3、未按时监测紫外线灯强度或擦拭紫外线灯,扣罚责任人 50 元, 专职人员检查时发现强度不够或不亮,扣罚责任人 50 元。紫外 线灯管无日常维护保养记录或记录不法律规范扣罚责任人 10 元4、未按规定对灭菌器进行 BD 试验、物理、化学、生物监测,扣罚责 任人 50 元。5、诊疗操作结束后未及时清除台面、器械血渍、污渍者扣罚责任人 10 元6、诊区无菌用品、药品过期扣罚责任人 50 元,诊区医疗用品如酒精 罐等未按要求定期更换、消毒者扣罚责任人 10 元7、科室无菌物品管理未按效期先后顺序法律规范放置、使用扣罚责任人 20 元,发现一件过期消毒灭菌物品,扣罚责任人 50 元。科室洁污 物品未分开放置扣罚责任人 10 元8、科室未按法律规范要求定期对湿化瓶、引流瓶、受水壶、药杯、止血 带、体温表、病历夹等医疗用品进行消毒扣罚责任人 10 元9、未严格执行患者床单元及床上用品的清洁、消毒管理要求者扣罚 责任人 10 元。10、诊疗操作未按要求法律规范穿衣、...

1、当您付费下载文档后,您只拥有了使用权限,并不意味着购买了版权,文档只能用于自身使用,不得用于其他商业用途(如 [转卖]进行直接盈利或[编辑后售卖]进行间接盈利)。
2、本站所有内容均由合作方或网友上传,本站不对文档的完整性、权威性及其观点立场正确性做任何保证或承诺!文档内容仅供研究参考,付费前请自行鉴别。
3、如文档内容存在违规,或者侵犯商业秘密、侵犯著作权等,请点击“违规举报”。

碎片内容

医院感染管理奖罚制度

文旅传媒+ 关注
实名认证
内容提供者

传播文化,成就未来

确认删除?
VIP
微信客服
  • 扫码咨询
会员Q群
  • 会员专属群点击这里加入QQ群
客服邮箱
回到顶部