电脑桌面
添加小米粒文库到电脑桌面
安装后可以在桌面快捷访问

工地监理会议纪要

工地监理会议纪要_第1页
1/3
工地监理会议纪要_第2页
2/3
工地监理会议纪要_第3页
3/3
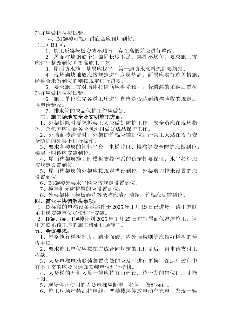
一层正荣·融信现代城第 81 次施工场地例会纪要时间:2025 年 1 月 20 日上午 9:00地点:售楼部二楼会议室参加单位及人员:福州世欧房开发有限地产公司:高春华、余建军、邱文伟、钟贵标、陈金林、陈进浈福州弘信工程监理有限公司:林敏、郑章棋、林巍、胡宗亿、欧剑青、吴朝光、薛燊、方玉修、胡敬鲁、吴洛敏、林丽娟莆田市建筑安装工程公司:黄庆涛、陈利烨、陈朝阳、林鹏程、陈济钦、董长荣、陈敬柱、李琦、黄国伟、林洪寿、何宗映、杨新华、陈学油泉州消防安全工程公司:张钦华福州满园春门窗有限公司:黄作佃会议主持:林敏会议内容:一、 工程施工进度方面:1、A1 区:计划至 2 月 2 日完成 A1#楼二至五层层铝合金玻璃安装、涂料面漆施工、空调格栅安装,五层以下外墙钢管拆除,屋面保护层施工。2、B2 区及 C 区:计划至 2 月 2 日完成:B16#楼屋面梁板砼浇捣。C1#楼五层以下外架拆除;C2#楼地下室砌体、粉刷施工;C3#楼屋面梁板砼浇捣;5#楼 1~43 轴屋面梁板钢筋安装、44~65 轴构架层梁板钢筋安装。3、B3 区:计划至 2 月 2 日完成:B6#楼一至九层外架拆除;B7#、12#、13#楼构架层梁砼浇捣;B8#楼一至二层外架拆除; B10#楼一至九层外架拆除;B17#楼一至九层铝合金玻璃安装、十层外架拆除;B11#楼屋面防水施工。二、 工程施工质量方面:(一)A1 区 1#楼:1、窗台线条、管边涂料施工粗糙,要求施工方在外架拆除之前应整改到位。2、内墙粉刷有部分出现空鼓开裂的应及时整改。3、接地电阻测试应抓紧时间进行。4、铝合金门窗框边与面砖的间距太大,要求铝合金安装班组与外墙面砖施工班组之间应配合好。(二)B2、C 区: 1、各楼层梁柱模板不得提早拆除,应待砼强度达到要求后,经批准后才能够拆除。2、外墙面砖灰缝不饱满、局部存在色差的应进行整改。3、要求施工方对墙体拉结筋应事先预埋,若遗漏的采纳后置植筋并应做抗拉拔试验。4、B15#楼可视对讲底盒应预埋到位。(三)B3 区:1、厨卫反梁模板安装不顺直,存在高低差应进行整改。2、屋面柱墙钢筋个别锚固长度不足、绑扎不均匀,要求施工方应进行整改到位并提高施工工艺。3、屋面防水施工基层应找平,第一遍防水涂料涂刷要均匀。4、现场砌块堆放应按规定进行底层垫高、面层应实行遮盖措施,经检查未做到位的则按规定进行罚款。5、要求施工方对墙体拉结筋应事先预埋,若遗漏的采纳后置植筋并应做抗拉拔试验。6、施工单位在先各道工序进行自检是否达...

1、当您付费下载文档后,您只拥有了使用权限,并不意味着购买了版权,文档只能用于自身使用,不得用于其他商业用途(如 [转卖]进行直接盈利或[编辑后售卖]进行间接盈利)。
2、本站所有内容均由合作方或网友上传,本站不对文档的完整性、权威性及其观点立场正确性做任何保证或承诺!文档内容仅供研究参考,付费前请自行鉴别。
3、如文档内容存在违规,或者侵犯商业秘密、侵犯著作权等,请点击“违规举报”。

碎片内容

工地监理会议纪要

确认删除?
VIP
微信客服
  • 扫码咨询
会员Q群
  • 会员专属群点击这里加入QQ群
客服邮箱
回到顶部