电脑桌面
添加小米粒文库到电脑桌面
安装后可以在桌面快捷访问

微生物期末考试试题附答案

微生物期末考试试题附答案_第1页
1/5
微生物期末考试试题附答案_第2页
2/5
微生物期末考试试题附答案_第3页
3/5
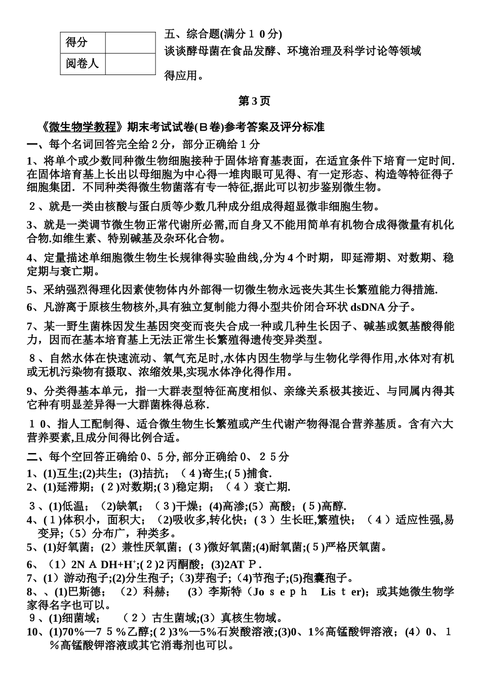
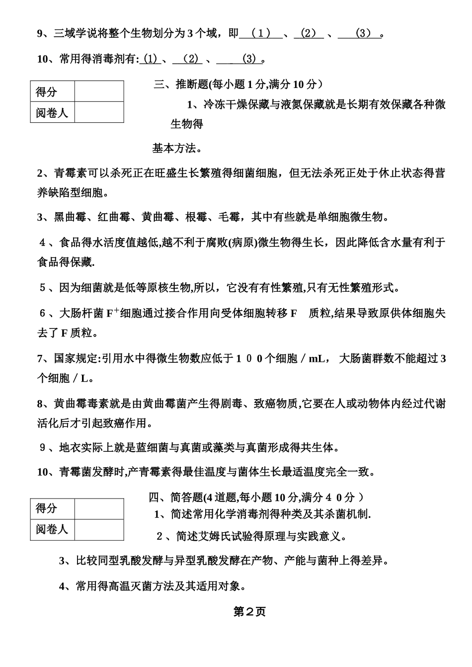
《微生物学教程》考试试卷 (B卷) (本试卷共 3 页) 要 求 : 开卷考试;答案写在答题纸上,标清楚题号;答案与试题全交。一、解释名词(每个 2 分,本题满分 2 0分)1、菌落 2、病毒 3、生长因子 4、微生物典型生长曲线5、灭菌 6、质粒 7、营养缺陷型8、水体自净作用 9、微生物得种 10、培育基二、填空(每个空 0、5 分,4 0个满分 2 0分)1、微生物与生物环境间得相互关系分为五种: ( 1) 、 ( 2 ) 、 (3) 、 ( 4 ) 、 (5 ) .2、单细胞微生物典型生长曲线由 (1) 、 ( 2) 、( 3) 、(4)四个时期组成.3、防止霉腐微生物引发食品腐败得常用措施有: (1 ) 、 ( 2 ) 、 ( 3) 、 (4) 、 ( 5) 。4、微生物得五大共性包括: ( 1 ) 、 (2 ) 、 (3 ) 、 (4) 、 ( 5 ) 。5、微生物根据对氧得需求可分为5种类型: (1) 、( 2 ) 、(3 ) 、 (4) 、 ( 5) .6、葡萄糖经E MP 代谢途径1 0 步反应产生得 3 种产物就是: (1 ) 、 (2) 、 ( 3 ) .7、真菌(霉菌类)无性孢子有多种类型。比如(1) 、 (2) 、 (3) 、 ( 4) 。8、列举对微生物学进展做出过巨大贡献得科学家名字: ( 1) 、 ( 2) 、 ( 3) .第1页题号一二三四五六七八总分得分得分阅卷人得分阅卷人9、三域学说将整个生物划分为 3 个域,即 ( 1 ) 、 (2 ) 、 (3 ) 。10、常用得消毒剂有: (1) 、 ( 2) 、 (3) 。三、推断题(每小题 1 分,满分 10 分)1、冷冻干燥保藏与液氮保藏就是长期有效保藏各种微生物得基本方法。 2、青霉素可以杀死正在旺盛生长繁殖得细菌细胞,但无法杀死正处于休止状态得营养缺陷型细胞。3、黑曲霉、红曲霉、黄曲霉、根霉、毛霉,其中有些就是单细胞微生物。4、食品得水活度值越低,越不利于腐败(病原)微生物得生长,因此降低含水量有利于食品得保藏.5、因为细菌就是低等原核生物,所以,它没有有性繁殖,只有无性繁殖形式。6、大肠杆菌 F+细胞通过接合作用向受体细胞转移 F 质粒,结果导致原供体细胞失去了 F 质粒。7、国家规定:引用水中得微生物数应低于 1 0 0 个细胞/mL, 大肠菌群数不能超过 3个细胞/L。8、黄曲霉毒素就是由黄曲霉菌产生得剧毒、致癌物质,它要在人或动物体内经过代谢活化后才引起致癌作用。9、地衣实际上就是蓝细菌与真菌或藻类与真菌形成得共生体。10、...

1、当您付费下载文档后,您只拥有了使用权限,并不意味着购买了版权,文档只能用于自身使用,不得用于其他商业用途(如 [转卖]进行直接盈利或[编辑后售卖]进行间接盈利)。
2、本站所有内容均由合作方或网友上传,本站不对文档的完整性、权威性及其观点立场正确性做任何保证或承诺!文档内容仅供研究参考,付费前请自行鉴别。
3、如文档内容存在违规,或者侵犯商业秘密、侵犯著作权等,请点击“违规举报”。

碎片内容

微生物期末考试试题附答案

确认删除?
VIP
微信客服
  • 扫码咨询
会员Q群
  • 会员专属群点击这里加入QQ群
客服邮箱
回到顶部