电脑桌面
添加小米粒文库到电脑桌面
安装后可以在桌面快捷访问

高考物理一轮复习 第二章 相互作用 第1讲 重力 弹力 摩擦力学案作业(含解析)新人教版必修1-新人教版高三必修1物理学案

高考物理一轮复习 第二章 相互作用 第1讲 重力 弹力 摩擦力学案作业(含解析)新人教版必修1-新人教版高三必修1物理学案_第1页
1/23
高考物理一轮复习 第二章 相互作用 第1讲 重力 弹力 摩擦力学案作业(含解析)新人教版必修1-新人教版高三必修1物理学案_第2页
2/23
高考物理一轮复习 第二章 相互作用 第1讲 重力 弹力 摩擦力学案作业(含解析)新人教版必修1-新人教版高三必修1物理学案_第3页
3/23
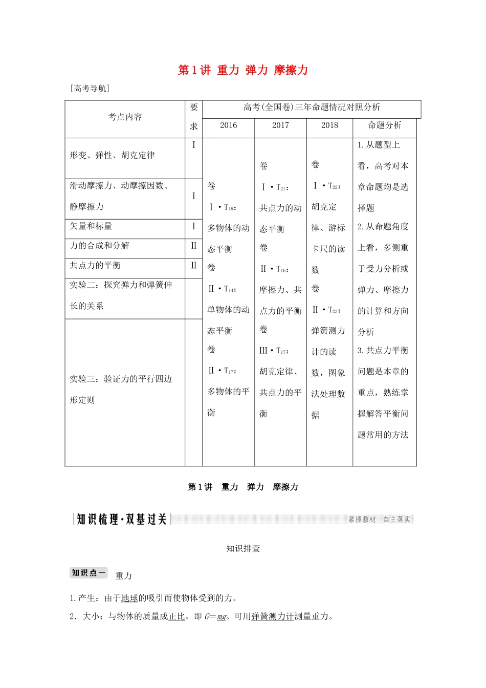
第 1 讲 重力 弹力 摩擦力[高考导航]考点内容要求高考(全国卷)三年命题情况对照分析201620172018命题分析形变、弹性、胡克定律Ⅰ卷Ⅰ·T19:多物体的动态平衡卷Ⅱ·T14:单物体的动态平衡卷Ⅱ·T17:多物体的平衡卷Ⅰ·T21:共点力的动态平衡卷Ⅱ·T16:摩擦力、共点力的平衡卷Ⅲ·T17:胡克定律、共点力的平衡卷Ⅰ·T22:胡克定律、游标卡尺的读数卷Ⅱ·T23:弹簧测力计的读数,图象法处理数据1.从题型上看,高考对本章命题均是选择题2.从命题角度上看,多侧重于受力分析或弹力、摩擦力的计算和方向分析3.共点力平衡问题是本章的重点,熟练掌握解答平衡问题常用的方法滑动摩擦力、动摩擦因数、静摩擦力Ⅰ矢量和标量Ⅰ力的合成和分解Ⅱ共点力的平衡Ⅱ实验二:探究弹力和弹簧伸长的关系实验三:验证力的平行四边形定则第 1 讲 重力 弹力 摩擦力知识排查重力1.产生:由于地球的吸引而使物体受到的力。2.大小:与物体的质量成正比,即 G=mg。可用弹簧测力计测量重力。3.方向:总是竖直向下。4.重心:其位置与物体的质量分布和形状有关。形变、弹力、胡克定律1.形变(1)弹性形变:有些物体在形变后撤去作用力能够恢复原状的形变。(2)弹性限度:当形变超过一定限度时,撤去作用力后,物体不能完全恢复原来的形状,这个限度叫弹性限度。2.弹力(1)定义:发生弹性形变的物体,由于要恢复原状,对与它接触的物体会产生力的作用,这种力叫做弹力。(2)产生条件:物体相互接触且发生弹性形变。(3)方向:弹力的方向总是与作用在物体上使物体发生形变的外力方向相反。3.胡克定律(1)内容:弹簧发生弹性形变时,弹力的大小 F 跟弹簧伸长(或缩短)的长度 x 成正比。(2)表达式:F=kx。①k 是弹簧的劲度系数,单位为 N/m;k 的大小由弹簧自身性质决定。②x 是形变量,但不是弹簧形变以后的长度。静摩擦力、滑动摩擦力、动摩擦因数1.静摩擦力与滑动摩擦力对比 名称项目 静摩擦力滑动摩擦力定义两相对静止的物体间的摩擦力两相对运动的物体间的摩擦力产生条件① 接触面粗糙① 接触面粗糙② 接触处有压力② 接触处有压力③ 两物体间有相对运动趋势③ 两物体间有相对运动大小(1)静摩擦力为被动力,与正压力无关,满足 0 < F ≤ F max(2)最大静摩擦力 Fmax大小与正压力大小有关F=μFN方向与受力物体相对运动趋势的方向相反与受力物体相对运动的方向相反作用效果总是阻碍物体间的相对运动趋势总是阻碍物体间的相对运动2.动摩擦因数...

1、当您付费下载文档后,您只拥有了使用权限,并不意味着购买了版权,文档只能用于自身使用,不得用于其他商业用途(如 [转卖]进行直接盈利或[编辑后售卖]进行间接盈利)。
2、本站所有内容均由合作方或网友上传,本站不对文档的完整性、权威性及其观点立场正确性做任何保证或承诺!文档内容仅供研究参考,付费前请自行鉴别。
3、如文档内容存在违规,或者侵犯商业秘密、侵犯著作权等,请点击“违规举报”。

碎片内容

高考物理一轮复习 第二章 相互作用 第1讲 重力 弹力 摩擦力学案作业(含解析)新人教版必修1-新人教版高三必修1物理学案

确认删除?
VIP
微信客服
  • 扫码咨询
会员Q群
  • 会员专属群点击这里加入QQ群
客服邮箱
回到顶部