电脑桌面
添加小米粒文库到电脑桌面
安装后可以在桌面快捷访问

数据库系统概论期末考试试题

数据库系统概论期末考试试题_第1页
1/18
数据库系统概论期末考试试题_第2页
2/18
数据库系统概论期末考试试题_第3页
3/18
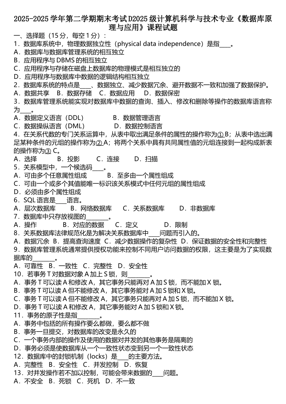
2025-2025 学年第二学期期末考试 D2025 级计算机科学与技术专业《数据库原理与应用》课程试题一、选择题(15 分,每空 1 分):1.数据库系统中,物理数据独立性(physical data independence)是指____。A.数据库与数据库管理系统的相互独立B.应用程序与 DBMS 的相互独立C.应用程序与存储在磁盘上数据库的物理模式是相互独立的D.应用程序与数据库中数据的逻辑结构相互独立2.数据库系统的特点是____、数据独立、减少数据冗余、避开数据不一致和加强了数据保护。A.数据共享 B.数据存储 C.数据应用 D.数据保密3.数据库管理系统能实现对数据库中数据的查询、插入、修改和删除等操作的数据库语言称为____。A.数据定义语言(DDL) B.数据管理语言 C.数据操纵语言(DML) D.数据控制语言4.在关系代数的专门关系运算中,从表中取出满足条件的属性的操作称为① B;从表中选出满足某种条件的元组的操作称为② A;将两个关系中具有共同属性值的元组连接到一起构成新表的操作称为③ C。A.选择 B.投影 C.连接 D.扫描5.关系模型中,一个候选码____。A.可由多个任意属性组成 B.至多由一个属性组成C.可由一个或多个其值能唯一标识该关系模式中任何元组的属性组成D.必须由多个属性组成6.SQL 语言是____语言。A.层次数据库 B.网络数据库 C.关系数据库 D.非数据库7.数据库中只存放视图的________。A.操作 B.对应的数据 C.定义 D.限制8.关系数据库法律规范化是为解决关系数据库中____问题而引入的。A.数据冗余 B.提高查询速度 C.减少数据操作的复杂性 D.保证数据的安全性和完整性9.数据库管理系统通常提供授权功能来控制不同用户访问数据的权限,这主要是为了实现数据库的________。A.可靠性 B.一致性 C.完整性 D.安全性10.若事务 T 对数据对象 A 加上 S 锁,则________。A.事务 T 可以读 A 和修改 A,其它事务只能再对 A 加 S 锁,而不能加 X 锁。B.事务 T 可以读 A 但不能修改 A,其它事务能对 A 加 S 锁和 X 锁。C.事务 T 可以读 A 但不能修改 A,其它事务只能再对 A 加 S 锁,而不能加 X 锁。D.事务 T 可以读 A 和修改 A,其它事务能对 A 加 S 锁和 X 锁。11.事务的原子性是指________。A.事务中包括的所有操作要么都做,要么都不做B.事务一旦提交,对数据库的改变是永久的C.一个事务内部的操作及使用的数据对并发...

1、当您付费下载文档后,您只拥有了使用权限,并不意味着购买了版权,文档只能用于自身使用,不得用于其他商业用途(如 [转卖]进行直接盈利或[编辑后售卖]进行间接盈利)。
2、本站所有内容均由合作方或网友上传,本站不对文档的完整性、权威性及其观点立场正确性做任何保证或承诺!文档内容仅供研究参考,付费前请自行鉴别。
3、如文档内容存在违规,或者侵犯商业秘密、侵犯著作权等,请点击“违规举报”。

碎片内容

数据库系统概论期末考试试题

确认删除?
VIP
微信客服
  • 扫码咨询
会员Q群
  • 会员专属群点击这里加入QQ群
客服邮箱
回到顶部