电脑桌面
添加小米粒文库到电脑桌面
安装后可以在桌面快捷访问

2025苏教版选修六1.1《海带中碘元素的分离及提纯》word教学参考2

2025苏教版选修六1.1《海带中碘元素的分离及提纯》word教学参考2_第1页
1/3
2025苏教版选修六1.1《海带中碘元素的分离及提纯》word教学参考2_第2页
2/3
2025苏教版选修六1.1《海带中碘元素的分离及提纯》word教学参考2_第3页
3/3
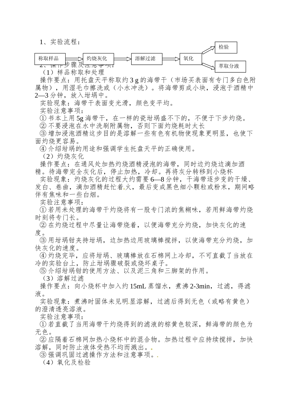
2025 苏教版选修六 1一、课题在实验化学中的地位和作用讨论一种物质,第一要考虑的是如何样从混合物中将此物质分离出来并进行提纯,然后根据实际需要对该物质进行分析、检验或讨论它的结构、组成及应用等。因此物质的分离与提纯是化学实验的重要组成部分,也是化学实验的重要基础内容。将《海带中碘元素的分离及提纯》作为《物质的分离与提纯》专题的第一个课题进行介绍,体现了它在实验化学中的重要地位和作用。1、基础地位:天然的和人工合成的物质往往不是纯洁物,而在生产、生活和科学讨论中往往要求使用较纯的物质,因此需要对物质进行分离和提纯。本课题中的灼烧、灰化、过滤、萃取、分液等分离提纯操作将在后续实验中起到重要的基础作用2、方法指导:分离、检测植物样品中的某些元素时,应先将样品高温灼烧灰化,以除去其中的有机物,然后再在残留的灰分中加水,使灰分溶解,过滤后,滤液用于分离和鉴定。通过本课题的开展,能促使学生了解物质分离、提纯的一样方法和过程,初步形成运用化学实验解决咨询题的能力。3、情感、态度、价值观引导:本课题原料海带取材于学生生活中常见物质,对海带中元素探究检验与提纯分离的实验课题,将极大的引起学生的爱好和实验的热情,使他们关于化学实验与生活的联系有更深刻地认识,并对运用化学方法解决生活中的化学咨询题有更切身的体会,增进学生对化学科学的认识和爱好。学生在探究和实验过程中还能够形成实事求是、严谨细致的科学态度。二、课题的实验目标课程标准、学科指导意见对本课题的有关要求:明白物质分离和提纯的常用方法,能根据常见物质的性质设计分离和提纯物质的方案,并初步把握其操作技能。本课题的实验目标:① 了解物质分离和提纯的差不多方法。初步学会使用萃取分液等方法进行物质的分离和提纯。② 了解从植物中分离、检验某些元素的实验方法。熟悉从海带中分离和检验碘元素的操作流程,把握灼烧、溶解、过滤、萃取等差不多操作。③ 通过实验过程体验、加大对实验价值的认识,并培育学生实事求是、严谨细致的科学态度。三、实验差不多原理1、查资料知海带中碘元素要紧为 I-形式存在,存在少量的有机碘和IO3-。2、可使用某些氧化剂(如 H2O2、新制氯水)将 I-氧化为 I2,然后检验I2 的存 在,并分 离 I2,有关反应的离子方程式为:2I-+H2O2+2H+=I2+2H2O 2I-+Cl2=2Cl-+I23、可使用淀粉溶液检验 I2,用 CCl4 萃取并分液来分离出 I2。四、实验操作要点及要紧实验...

1、当您付费下载文档后,您只拥有了使用权限,并不意味着购买了版权,文档只能用于自身使用,不得用于其他商业用途(如 [转卖]进行直接盈利或[编辑后售卖]进行间接盈利)。
2、本站所有内容均由合作方或网友上传,本站不对文档的完整性、权威性及其观点立场正确性做任何保证或承诺!文档内容仅供研究参考,付费前请自行鉴别。
3、如文档内容存在违规,或者侵犯商业秘密、侵犯著作权等,请点击“违规举报”。

碎片内容

2025苏教版选修六1.1《海带中碘元素的分离及提纯》word教学参考2

确认删除?
VIP
微信客服
  • 扫码咨询
会员Q群
  • 会员专属群点击这里加入QQ群
客服邮箱
回到顶部