电脑桌面
添加小米粒文库到电脑桌面
安装后可以在桌面快捷访问

机电安装工程合同

机电安装工程合同_第1页
1/6
机电安装工程合同_第2页
2/6
机电安装工程合同_第3页
3/6
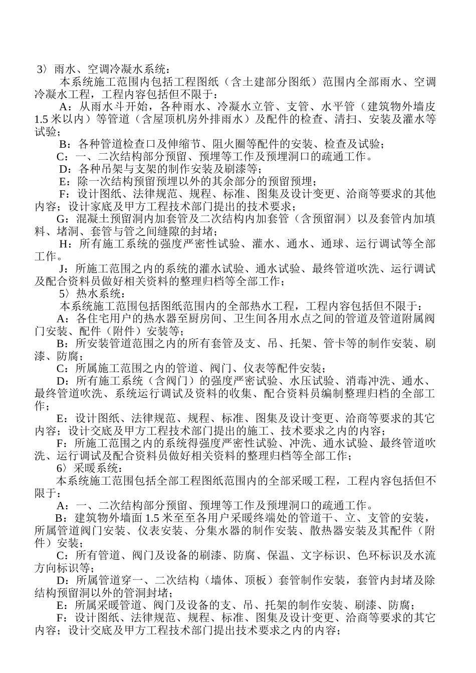
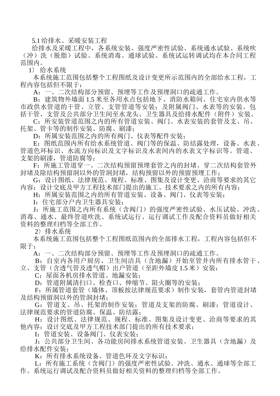
编号:在 ZH/ NM/LW 2025 NO 内蒙古邮苑小区(北区)工程机电安装工程施工合同发 包 方:淮安市镇淮建筑工程有限公司内蒙古邮苑小区项目部承 包 方: 施施工场地址:呼和浩特市兴安路西侧,康复街北侧 2025 年 月 日发包方(全称):淮安市镇淮建筑工程有限公司内蒙古邮苑小区项目部(简称:甲方)承包方(全称): (简称:乙方) 根据《中华人民共和国合同法》、《中华人民共和国建筑法》、《中华人民共和国建筑工程质量管理条例》、《中华人民共和国建设工程安全管理条例》及其他有关法律法规,遵循自愿和诚实信用的原则,结合本工程的具体情况和呼和浩特市建筑相关管理制度的有关规定,就内蒙古邮政生产指挥调度中心水、暖、电气结构预留、预埋及安装工程等有关事宜,签订本合同,并严肃履行,具体内容如下: 第一条 工程项目一、工程名称:内蒙古邮苑小区(北区)工程机电安装工程。二、工程地点:呼和浩特市兴安路西侧,康复街北侧三、分包工程范围:包括但不限于工程图纸及图中所隐含(含竣工前所发生的全部设计变更、工程洽商等)的地上、地下部分等范围的全部给排水工程、采暖工程、电气、弱电工程也包含了现场临水临电等的维护(即:除开发商单独分包工程之外的所有安装工程)。四、承包方式:包工、包料、包机械、包工期、包质量、包验收、包安全文明施工。五、工程范围及内容:5.1 给排水、采暖安装工程给排水及采暖工程中,各系统安装、强度严密性试验、系统通水试验、系统吹(冲)洗(脱脂)试验、系统消毒、通球试验、系统试运转调试均在本合同工程范围内。1〉 给水系统本系统施工范围包括整个工程图纸及设计变更所示范围内的全部给水工程,工程内容包括但不限于:A:一、二次结构部分预留、预埋等工作及预埋洞口的疏通工作。B:建筑物外墙面 1.5 米至各用水点包括地下、消防水箱间、住宅室内供水等市政供水管道的干管、立管、支管管道等安装;及附属阀门、水表等的安装。包括干管、支管及公共部分卫生间至水龙头、卫生器具及给排水配件(附件)安装。C:所安装管道范围之内的所有管道安装、阀门、水表安装的套管及支、吊、托架、管卡等的制作安装、防腐、刷漆; D:所属安装范围之内的所有阀门、仪表等配件安装; E:图纸范围内所有给水系统管道、阀门等的保温、防结露处理,设备、水表、管道色环标识、水流方向标识及文字标识及水表间内的水表文字标识等。管道、支架的刷漆,管道防腐等;F:所施工管道穿...

1、当您付费下载文档后,您只拥有了使用权限,并不意味着购买了版权,文档只能用于自身使用,不得用于其他商业用途(如 [转卖]进行直接盈利或[编辑后售卖]进行间接盈利)。
2、本站所有内容均由合作方或网友上传,本站不对文档的完整性、权威性及其观点立场正确性做任何保证或承诺!文档内容仅供研究参考,付费前请自行鉴别。
3、如文档内容存在违规,或者侵犯商业秘密、侵犯著作权等,请点击“违规举报”。

碎片内容

机电安装工程合同

确认删除?
VIP
微信客服
  • 扫码咨询
会员Q群
  • 会员专属群点击这里加入QQ群
客服邮箱
回到顶部