电脑桌面
添加小米粒文库到电脑桌面
安装后可以在桌面快捷访问

高中数学 第一章 三角函数 1.2.1 任意角的三角函数(二)学案 新人教A版必修2-新人教A版高一必修2数学学案

高中数学 第一章 三角函数 1.2.1 任意角的三角函数(二)学案 新人教A版必修2-新人教A版高一必修2数学学案_第1页
1/11
高中数学 第一章 三角函数 1.2.1 任意角的三角函数(二)学案 新人教A版必修2-新人教A版高一必修2数学学案_第2页
2/11
高中数学 第一章 三角函数 1.2.1 任意角的三角函数(二)学案 新人教A版必修2-新人教A版高一必修2数学学案_第3页
3/11
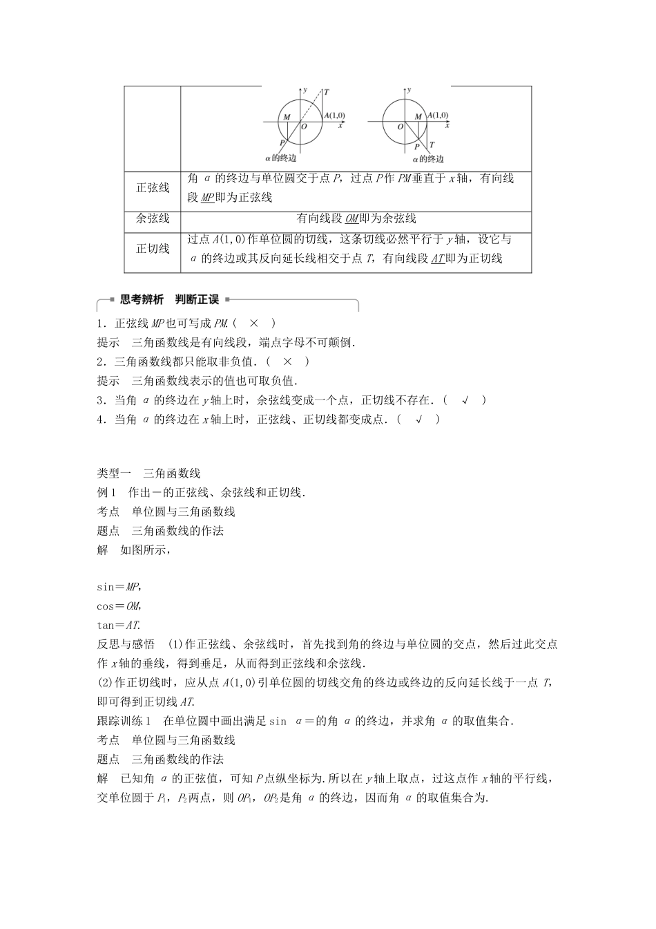
1.2.1 任意角的三角函数(二)学习目标 1.掌握正弦、余弦、正切函数的定义域.2.了解三角函数线的意义,能用三角函数线表示一个角的正弦、余弦和正切.3.能利用三角函数线解决一些简单的三角函数问题.知识点一 三角函数的定义域思考 正切函数 y=tan x 为什么规定 x∈R 且 x≠kπ+,k∈Z?答案 当 x=kπ+,k∈Z 时,角 x 的终边在 y 轴上,此时任取终边上一点 P(0,yP),因为无意义,因而 x 的正切值不存在.所以对正切函数 y=tan x,必须要求 x∈R 且 x≠kπ+,k∈Z.梳理 正弦函数 y=sin x 的定义域是 R;余弦函数 y=cos x 的定义域是 R;正切函数 y=tan x 的定义域是.知识点二 三角函数线思考 1 在平面直角坐标系中,任意角 α 的终边与单位圆交于点 P,过点 P 作 PM⊥x 轴,过点 A(1,0)作单位圆的切线,交 α 的终边或其反向延长线于点 T,如图所示,结合三角函数的定义,你能得到 sin α,cos α,tan α 与 MP,OM,AT 的关系吗?答案 sin α=MP,cos α=OM,tan α=AT.思考 2 三角函数线的方向是如何规定的?答案 方向与 x 轴或 y 轴的正方向一致的为正值,反之,为负值.思考 3 三角函数线的长度和方向各表示什么?答案 长度等于三角函数值的绝对值,方向表示三角函数值的正负.梳理 图示正弦线角 α 的终边与单位圆交于点 P,过点 P 作 PM 垂直于 x 轴,有向线段 MP 即为正弦线余弦线有向线段 OM 即为余弦线正切线过点 A(1,0)作单位圆的切线,这条切线必然平行于 y 轴,设它与α 的终边或其反向延长线相交于点 T,有向线段 AT 即为正切线1.正弦线 MP 也可写成 PM.( × )提示 三角函数线是有向线段,端点字母不可颠倒.2.三角函数线都只能取非负值.( × )提示 三角函数线表示的值也可取负值.3.当角 α 的终边在 y 轴上时,余弦线变成一个点,正切线不存在.( √ )4.当角 α 的终边在 x 轴上时,正弦线、正切线都变成点.( √ )类型一 三角函数线例 1 作出-的正弦线、余弦线和正切线.考点 单位圆与三角函数线题点 三角函数线的作法解 如图所示,sin=MP,cos=OM,tan=AT.反思与感悟 (1)作正弦线、余弦线时,首先找到角的终边与单位圆的交点,然后过此交点作 x 轴的垂线,得到垂足,从而得到正弦线和余弦线.(2)作正切线时,应从点 A(1,0)引单位圆的切线交角的终边或终边的反向延长线于一点...

1、当您付费下载文档后,您只拥有了使用权限,并不意味着购买了版权,文档只能用于自身使用,不得用于其他商业用途(如 [转卖]进行直接盈利或[编辑后售卖]进行间接盈利)。
2、本站所有内容均由合作方或网友上传,本站不对文档的完整性、权威性及其观点立场正确性做任何保证或承诺!文档内容仅供研究参考,付费前请自行鉴别。
3、如文档内容存在违规,或者侵犯商业秘密、侵犯著作权等,请点击“违规举报”。

碎片内容

高中数学 第一章 三角函数 1.2.1 任意角的三角函数(二)学案 新人教A版必修2-新人教A版高一必修2数学学案

您可能关注的文档

文章天下+ 关注
实名认证
内容提供者

各种文档应有尽有

确认删除?
VIP
微信客服
  • 扫码咨询
会员Q群
  • 会员专属群点击这里加入QQ群
客服邮箱
回到顶部