电脑桌面
添加小米粒文库到电脑桌面
安装后可以在桌面快捷访问

牡丹江某变电站创优规划方案

牡丹江某变电站创优规划方案_第1页
1/17
牡丹江某变电站创优规划方案_第2页
2/17
牡丹江某变电站创优规划方案_第3页
3/17
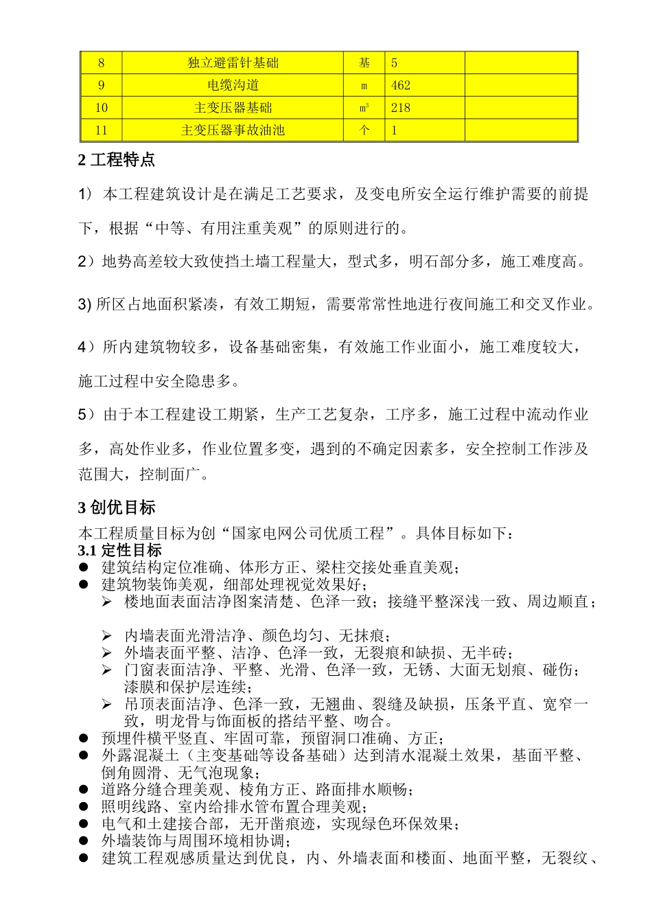
一 工程概况 1 工程简述220kV**变电所由牡丹江**设计院设计,所址位于牡丹江市江南工业开发区内,北临环城公路,西靠规划的新建公路,交通运输极为方便。本期建设 1 台 150MVA 主变压器。工程名称:220kV**变电所新建工程项目法人:**电力公司 项目建设管理单位:**电业局设计单位:**电力设计院监理单位:哈尔滨**工程监理有限公司 施工单位:**工程公司 承包方式:工程施工总承包建筑工程开工日期为 2025 年 10 月 20 日,竣工时间 2025 年 9 月 30 日。建筑工程规模:本工程由 220kV、110kV、10kV 三个电压等级组成,220kV 屋外配电装置布置在所区南侧,110kV 屋外配电装置布置在所区的北侧,10kV屋外配电装置布置在所区的中部,主控楼及辅助建筑布置在所区的东北部,所区围墙占地面积 1.72745 公顷,所址区域为山前坡地,自然坡度较大,约为 4%---6%,均为耕地。主要建构筑物一览表(表一)编号名 称单位工程量备注1综合楼m21038.11210kV 配电装置室m2104.653辅助建筑m²84.624变电所围墙m5825变电所道路m²15006220kV 配电装置及中性点构支架基础基1527110kV 配电装置构支架基础基1558独立避雷针基础基59电缆沟道m46210主变压器基础m321811主变压器事故油池个12 工程特点 1) 本工程建筑设计是在满足工艺要求,及变电所安全运行维护需要的前提下,根据“中等、有用注重美观”的原则进行的。2)地势高差较大致使挡土墙工程量大,型式多,明石部分多,施工难度高。3) 所区占地面积紧凑,有效工期短,需要常常性地进行夜间施工和交叉作业。4)所内建筑物较多,设备基础密集,有效施工作业面小,施工难度较大,施工过程中安全隐患多。5)由于本工程建设工期紧,生产工艺复杂,工序多,施工过程中流动作业多,高处作业多,作业位置多变,遇到的不确定因素多,安全控制工作涉及范围大,控制面广。3 创优目标 本工程质量目标为创“国家电网公司优质工程”。具体目标如下: 3.1 定性目标  建筑结构定位准确、体形方正、梁柱交接处垂直美观; 建筑物装饰美观,细部处理视觉效果好;  楼地面表面洁净图案清楚、色泽一致;接缝平整深浅一致、周边顺直;  内墙表面光滑洁净、颜色均匀、无抹痕;  外墙表面平整、洁净、色泽一致,无裂痕和缺损、无半砖;  门窗表面洁净、平整、光滑、色泽一致,无锈、大面无划痕、碰伤;漆膜和保护层连续;  吊顶表面洁净、色泽一致,无翘曲、裂缝及缺...

1、当您付费下载文档后,您只拥有了使用权限,并不意味着购买了版权,文档只能用于自身使用,不得用于其他商业用途(如 [转卖]进行直接盈利或[编辑后售卖]进行间接盈利)。
2、本站所有内容均由合作方或网友上传,本站不对文档的完整性、权威性及其观点立场正确性做任何保证或承诺!文档内容仅供研究参考,付费前请自行鉴别。
3、如文档内容存在违规,或者侵犯商业秘密、侵犯著作权等,请点击“违规举报”。

碎片内容

牡丹江某变电站创优规划方案

确认删除?
VIP
微信客服
  • 扫码咨询
会员Q群
  • 会员专属群点击这里加入QQ群
客服邮箱
回到顶部