电脑桌面
添加小米粒文库到电脑桌面
安装后可以在桌面快捷访问

章投资估算与资金筹措

章投资估算与资金筹措_第1页
1/4
章投资估算与资金筹措_第2页
2/4
章投资估算与资金筹措_第3页
3/4
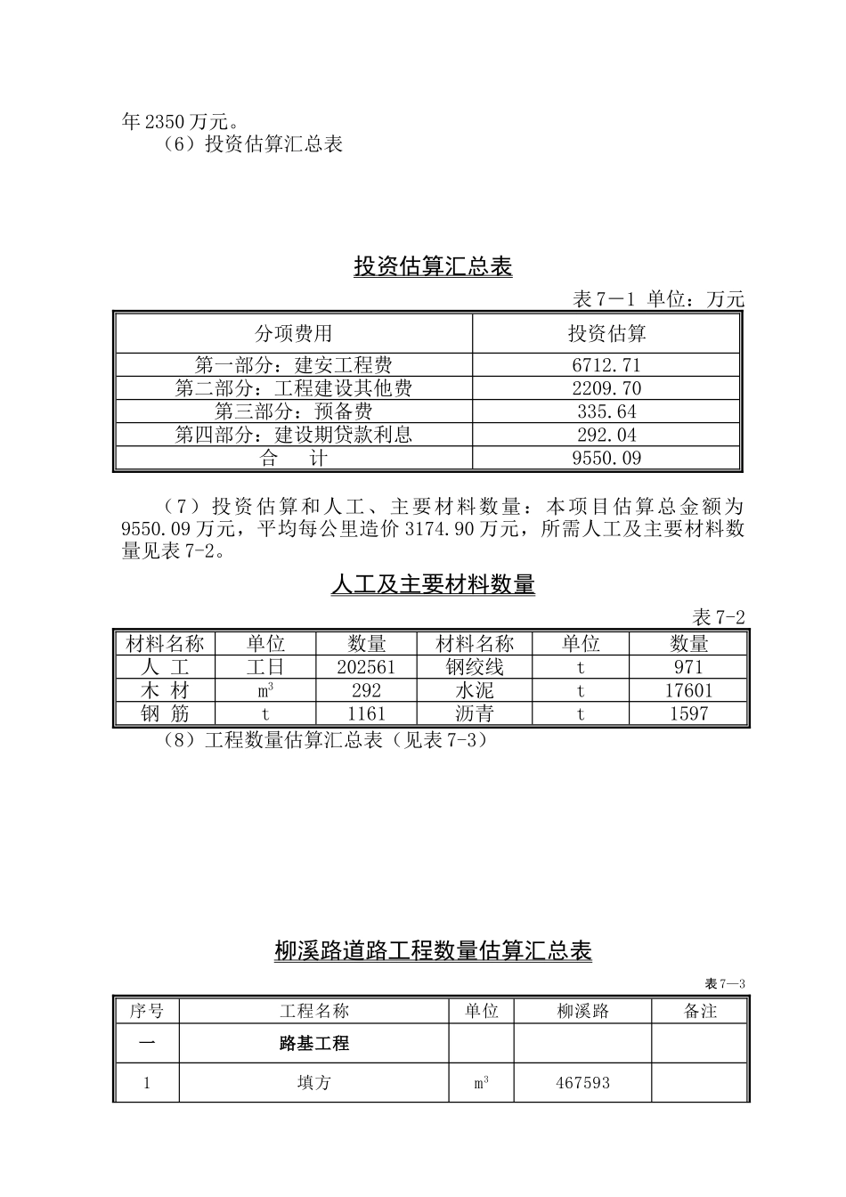
第七章 投资估算与资金筹措一、投资估算1、编制依据(1)湖南省 1995 监字第 318 号发布的《湖南省市政工程单位估价表》;(2)湖南省建设厅 2025 年发布的湘建价(2025)578 号文件;(3)湖南省定额站发布的湘建价[1995]39 号文湘建定价(2001)协字第 26 号文件;(4)娄底市发布的 2025 年第二期《娄底工程造价》。2、编制范围(1)本项目投资估算编制起止桩号:**路 K0+000~k3+008.473 全长 3008m(2)工程项目① 路基:包括土、石方工程、特别路基处理;② 路面:包括机动车道、人行道;③ 排水:包括道路雨水管;④ 桥梁工程:204.6m/3 座;⑤ 涵洞和通道:涵洞 6 道;⑥ 交叉工程:平面交叉 6 处;⑦ 其它工程:包括交通沿线设施工程、路灯工程、绿化工程、环境保护工程等。3、工程材料采购及运输本项目工程材料运输条件较便利,钢材、木材及五金制品可直接从本市购买,砂、砂砾、砾石沿线较为丰富,采购、运输也较便利;沿线石料丰富,生石灰、水、粘土等地方材料沿线随处可采购。4、直接费(1)人工费:根据湖南省建设厅有关文件规定,人工直接费按 22元/工日计取;(2)材料费:按娄底市 2025 年第二期《娄底工程造价》***范围材料价格发布表计算。5、工程建设其它费用(1)土地、青苗等补偿费和安置补助费:包含了土地补偿费、安置补助费、耕地占用税、征迁管理费、青苗补偿费、复耕费、被征用土地上的房屋水井等附着物补偿费、森林植被恢复费、征地拆迁工作费等;(2)建设单位管理费:根据编制办法规定的标准计算;(3)讨论试验费:按有关规定计列;(4)勘察设计费:按有关规定计列;(5)建设期贷款利息:工程造价中 4700 万元为银行贷款,利率为6.12%,建设期为 2 年,2 年的贷款额分别为:第一年 2350 万元,第二年 2350 万元。(6)投资估算汇总表投资估算汇总表表 7-1 单位:万元分项费用投资估算第一部分:建安工程费6712.71第二部分:工程建设其他费2209.70第三部分:预备费335.64第四部分:建设期贷款利息292.04合 计9550.09(7)投资估算和人工、主要材料数量:本项目估算总金额为9550.09 万元,平均每公里造价 3174.90 万元,所需人工及主要材料数量见表 7-2。人工及主要材料数量 表 7-2材料名称单位数量材料名称单位数量人 工工日202561钢绞线t971木 材m3292水泥t17601钢 筋t1161沥青t1597(8)工程数量估算汇总表(见表 7-3)柳溪路道路工程数量估算汇总表表...

1、当您付费下载文档后,您只拥有了使用权限,并不意味着购买了版权,文档只能用于自身使用,不得用于其他商业用途(如 [转卖]进行直接盈利或[编辑后售卖]进行间接盈利)。
2、本站所有内容均由合作方或网友上传,本站不对文档的完整性、权威性及其观点立场正确性做任何保证或承诺!文档内容仅供研究参考,付费前请自行鉴别。
3、如文档内容存在违规,或者侵犯商业秘密、侵犯著作权等,请点击“违规举报”。

碎片内容

章投资估算与资金筹措

您可能关注的文档

确认删除?
VIP
微信客服
  • 扫码咨询
会员Q群
  • 会员专属群点击这里加入QQ群
客服邮箱
回到顶部