电脑桌面
添加小米粒文库到电脑桌面
安装后可以在桌面快捷访问

职工食堂管理制度汇编

职工食堂管理制度汇编_第1页
1/9
职工食堂管理制度汇编_第2页
2/9
职工食堂管理制度汇编_第3页
3/9
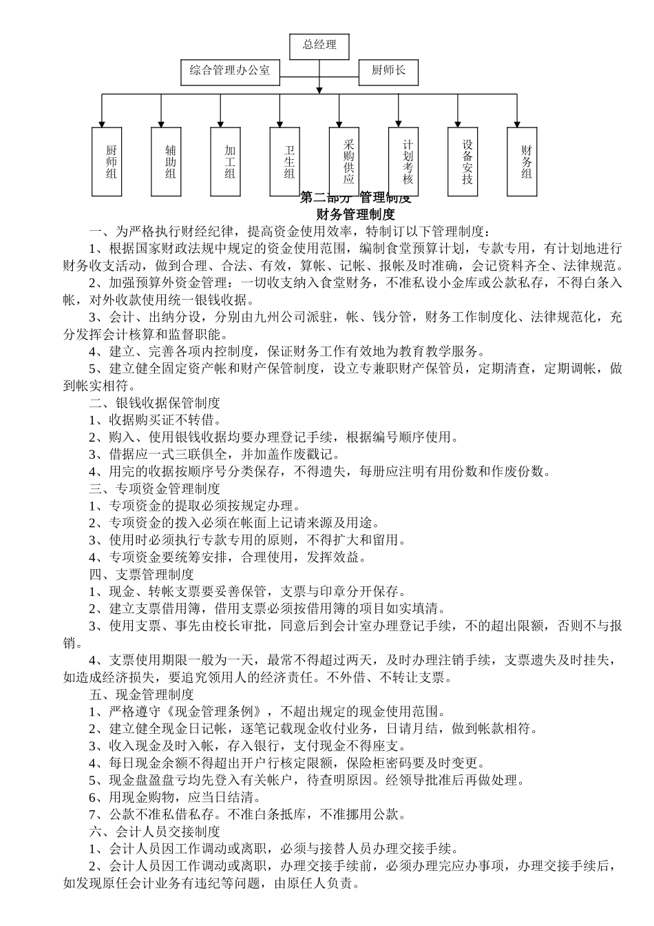
职工食堂管理制度汇编( 草 案 )第一部分 岗位设置及管理流程 监督管理委员会第二部分 管理制度财务管理制度一、为严格执行财经纪律,提高资金使用效率,特制订以下管理制度:1、根据国家财政法规中规定的资金使用范围,编制食堂预算计划,专款专用,有计划地进行财务收支活动,做到合理、合法、有效,算帐、记帐、报帐及时准确,会记资料齐全、法律规范。2、加强预算外资金管理:一切收支纳入食堂财务,不准私设小金库或公款私存,不得白条入帐,对外收款使用统一银钱收据。3、会计、出纳分设,分别由九州公司派驻,帐、钱分管,财务工作制度化、法律规范化,充分发挥会计核算和监督职能。4、建立、完善各项内控制度,保证财务工作有效地为教育教学服务。5、建立健全固定资产帐和财产保管制度,设立专兼职财产保管员,定期清查,定期调帐,做到帐实相符。二、银钱收据保管制度1、收据购买证不转借。2、购入、使用银钱收据均要办理登记手续,根据编号顺序使用。3、借据应一式三联俱全,并加盖作废戳记。4、用完的收据按顺序号分类保存,不得遗失,每册应注明有用份数和作废份数。三、专项资金管理制度1、专项资金的提取必须按规定办理。2、专项资金的拨入必须在帐面上记请来源及用途。3、使用时必须执行专款专用的原则,不得扩大和留用。4、专项资金要统筹安排,合理使用,发挥效益。四、支票管理制度1、现金、转帐支票要妥善保管,支票与印章分开保存。2、建立支票借用簿,借用支票必须按借用簿的项目如实填清。3、使用支票、事先由校长审批,同意后到会计室办理登记手续,不的超出限额,否则不与报销。4、支票使用期限一般为一天,最常不得超过两天,及时办理注销手续,支票遗失及时挂失,如造成经济损失,要追究领用人的经济责任。不外借、不转让支票。五、现金管理制度1、严格遵守《现金管理条例》,不超出规定的现金使用范围。2、建立健全现金日记帐,逐笔记载现金收付业务,日请月结,做到帐款相符。3、收入现金及时入帐,存入银行,支付现金不得座支。4、每日现金余额不得超出开户行核定限额,保险柜密码要及时变更。5、现金盘盈盘亏均先登入有关帐户,待查明原因。经领导批准后再做处理。6、用现金购物,应当日结清。7、公款不准私借私存。不准白条抵库,不准挪用公款。六、会计人员交接制度1、会计人员因工作调动或离职,必须与接替人员办理交接手续。2、会计人员因工作调动或离职,办理交接手续前,必须办理完应办事项,办理交接...

1、当您付费下载文档后,您只拥有了使用权限,并不意味着购买了版权,文档只能用于自身使用,不得用于其他商业用途(如 [转卖]进行直接盈利或[编辑后售卖]进行间接盈利)。
2、本站所有内容均由合作方或网友上传,本站不对文档的完整性、权威性及其观点立场正确性做任何保证或承诺!文档内容仅供研究参考,付费前请自行鉴别。
3、如文档内容存在违规,或者侵犯商业秘密、侵犯著作权等,请点击“违规举报”。

碎片内容

职工食堂管理制度汇编

您可能关注的文档

确认删除?
VIP
微信客服
  • 扫码咨询
会员Q群
  • 会员专属群点击这里加入QQ群
客服邮箱
回到顶部